QQ登录

只需一步,快速开始

登录 | 注册 | 找回密码

三维网

 找回密码
 注册

QQ登录

只需一步,快速开始

展开

通知     

全站
7天前
查看: 5190|回复: 5
收起左侧

[UG教程] 『1050』曲面做题-把手

[复制链接]
发表于 2009-4-30 09:00:34 | 显示全部楼层 |阅读模式 来自: 中国北京

马上注册,结识高手,享用更多资源,轻松玩转三维网社区。

您需要 登录 才可以下载或查看,没有帐号?注册

x
原题 http://www.3dportal.cn/discuz/viewthread.php?tid=496787
" P: V2 T% R6 U8 B9 ]
: o5 i, e# Y! _. s7 n# D若不修改公差,则无法加厚。2 U" ~7 @; Q+ j" ~9 ~
01 将图中6个面用xy平面分割.JPG
# n' `7 {5 |9 D  j 02 做桥接曲线.JPG
6 w$ n) Y9 f( ?! |/ c3 A 03 从中点打断这根桥接曲线,并桥接此2点.JPG # F9 J! {) v0 D8 D6 m0 B& X0 c
04 如图做通过曲线网格.JPG   B7 w7 a, J$ B! I! d: t) M- a; F
05 做桥接曲线.JPG 0 {* \$ J3 Q% ^5 h
06 做下一半的网格曲面.JPG 7 }, ?0 f8 w( _3 `7 V9 \
07 缝合.JPG
$ z* ]% s2 ]& w( L 08 以大致如图位置拉伸.JPG . D6 [  l4 p. c0 `0 M7 d9 @, K6 q% i- b
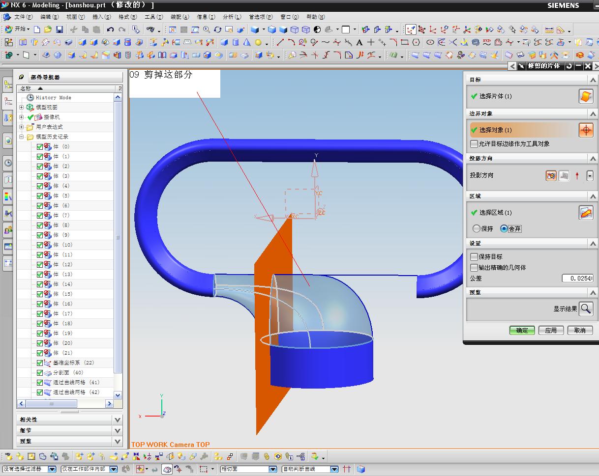
09 剪掉这部分.JPG   E2 O* d3 \+ v7 R. N& [  Z
10 做样条线,两端G1.JPG ; J% O# ?/ B2 J' z7 e
11 以yz平面做镜像体.JPG
" b* Y7 ~0 S% C$ g& F0 | 12 做网格曲线.JPG 2 [, H+ s# n1 f3 O
13 缝合.JPG
$ {/ N# o+ j9 O3 z6 I! q0 h8 K: T5 x  N% T
[ 本帖最后由 driver 于 2009-4-30 09:02 编辑 ]

评分

参与人数 1三维币 +15 收起 理由
li5jun1 + 15 教程

查看全部评分

发表于 2009-9-21 18:11:48 | 显示全部楼层 来自: 中国浙江金华
楼主辛苦了,谢谢提供教程
1.jpg

评分

参与人数 1三维币 +2 收起 理由
li5jun1 + 2 参与练习

查看全部评分

发表于 2010-7-9 16:46:21 | 显示全部楼层 来自: 中国广东惠州
4# 平静
% k. N5 d' p$ J% D/ b, B4 a- K7 i8 l0 f0 m; _9 B$ Z0 T* E4 F
请问下作曲线曲面时那些点和线是怎么控制?随意摘取吗?只要像就行?没有个限制吗?
发表于 2010-10-17 17:22:00 | 显示全部楼层 来自: 中国上海
谢谢楼主提供这么好的教程 学习了~http://C:\\Documents and Settings\\Administrator\\桌面\\1.JPG
发表于 2012-3-8 16:12:28 | 显示全部楼层 来自: 中国广东深圳
谢谢楼主,这个学习资料不错。值得学
发表于 2012-4-29 17:07:14 | 显示全部楼层 来自: 中国天津
谢谢楼主,这个学习资料不错。
发表回复
您需要登录后才可以回帖 登录 | 注册

本版积分规则


Licensed Copyright © 2016-2020 http://www.3dportal.cn/ All Rights Reserved 京 ICP备13008828号

小黑屋|手机版|Archiver|三维网 ( 京ICP备2023026364号-1 )

快速回复 返回顶部 返回列表