QQ登录

只需一步,快速开始

登录 | 注册 | 找回密码

三维网

 找回密码
 注册

QQ登录

只需一步,快速开始

展开

通知     

查看: 5071|回复: 10
收起左侧

[求助] 怎么分割实体

[复制链接]
发表于 2009-1-22 16:57:05 | 显示全部楼层 |阅读模式 来自: 中国河南郑州

马上注册,结识高手,享用更多资源,轻松玩转三维网社区。

您需要 登录 才可以下载或查看,没有帐号?注册

x
各位高手,我是新手,在学习中遇到这样个问题:把一个实体分成两个可以分开操作的实体,前提是这两个被分开的实体还在原来的位置不动,该用哪个命令来做呢?
发表于 2009-1-22 16:59:00 | 显示全部楼层 来自: 中国山东青岛
特征里面不是有一个分割命令吗?用那个就可以啊。
发表于 2009-1-22 17:01:16 | 显示全部楼层 来自: 中国江苏南京
楼上正解,补个图
未标题-1 拷贝.jpg
 楼主| 发表于 2009-1-22 17:11:38 | 显示全部楼层 来自: 中国河南郑州
可能是我没说清楚,发个图。如图,要分割的是是平板实体,要从蓝线部分要分割开。不知道该怎么操作才能把这个分开而且三个分开的实体都还在原来的位置?
未命名.JPG
发表于 2009-1-22 17:22:18 | 显示全部楼层 来自: 中国台湾
一个零件文件内有若有很多个体的话,这样输出工程图时不会很麻烦吗?4 g0 `9 p* d3 [. B) e4 h

  x5 ~; T2 r9 _不知楼主这样做的用意为何?
8 Q2 g8 W' V6 G8 |+ h+ Q7 {- ~2 c0 D7 {* o' s
[ 本帖最后由 neko 于 2009-1-22 17:23 编辑 ]
 楼主| 发表于 2009-1-22 17:40:18 | 显示全部楼层 来自: 中国河南郑州
用所学过的命令画一个玩具,不是零件呀。
发表于 2009-1-22 17:53:45 | 显示全部楼层 来自: 中国台湾
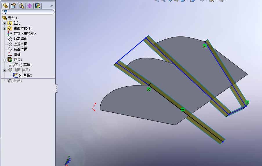
步驟1  把要分割的線連起來拉成曲面/ E9 w: f1 y8 T, l' D* v4 l
分割3.jpg 0 z) S) p- F& m9 e

/ P  [' t) R  m4 v; h! f# u% w# j+ u- m8 f+ I7 @5 o
步驟2  點選拉伸曲面為分割工具,點選要分割的實體分成4個 0 ]+ k+ X+ J# j& }+ ^

0 n8 P: H9 g5 k' T* i" ~ 分割1.jpg
( p$ t- l. g) {, f' r8 l2 F
( ]8 r/ u) _/ M2 T步驟3  確認分割無誤可隱藏就知是否分割正確6 C# h7 ^% r1 E" P1 E, T

* b, o" \& z! E( [, i 分割2.jpg 5 I7 q. L6 G* }6 d, T3 H% i1 O

& U; L  W& h; I/ _; ?) Z" s8 w% M- P" a
步驟4  分割完成 刪除拉伸曲面
; F4 b9 P* w( S
) l: L+ e+ l9 k. C" G1 E 分割4.jpg
 楼主| 发表于 2009-1-22 21:23:54 | 显示全部楼层 来自: 中国河南郑州
谢danilso,提前祝牛年快乐!
发表于 2011-6-30 09:21:12 | 显示全部楼层 来自: 中国山东日照
谢谢楼主提出问题 感谢7楼给图,明白了。。。
发表于 2011-11-9 17:20:59 | 显示全部楼层 来自: 中国江苏徐州
太感谢了!明白了!我原来还说怎么做面呢?这下就解决了
发表于 2011-11-9 20:21:01 | 显示全部楼层 来自: 中国辽宁营口
7楼是真正的高手,学习了
发表回复
您需要登录后才可以回帖 登录 | 注册

本版积分规则


Licensed Copyright © 2016-2020 http://www.3dportal.cn/ All Rights Reserved 京 ICP备13008828号

小黑屋|手机版|Archiver|三维网 ( 京ICP备2023026364号-1 )

快速回复 返回顶部 返回列表