QQ登录

只需一步,快速开始

登录 | 注册 | 找回密码

三维网

 找回密码
 注册

QQ登录

只需一步,快速开始

展开

通知     

查看: 4973|回复: 31
收起左侧

[讨论] 马达破裂

[复制链接]
发表于 2008-3-22 13:45:42 | 显示全部楼层 |阅读模式 来自: 新加坡

马上注册,结识高手,享用更多资源,轻松玩转三维网社区。

您需要 登录 才可以下载或查看,没有帐号?注册

x
船上有4个泊锚的卷筒,分别为1,2,3,4号,左边是1,2号,右边是3,4号。! \6 a6 ~/ K, f+ R
在3个月前,1号马达破裂。
- {" ^! _0 B" l# p3 C9 b全部的马达都是STAFFA的五星马达,破裂的地方是,一个星脚的缸顶端裂逢。( u$ K) R, H/ W8 s, F4 Y! O$ X  L
3个星期前,4号马达也破裂。为其更换了一个。
- v1 e2 \, Y6 }9 W前2天,4号又破裂。! v6 w$ P2 E. x1 H4 @3 F$ P

* j; w# W4 t7 q9 }6 z1 u& z下图和实际 的实际的可能有一点点不一样。/ B- h$ ?4 S" P5 h9 z/ [
换向阀可能是0型的,也可能是q型的。
" {  s2 S% e) Q* O$ F% Q; {4 f1 U( w+ H. ~! i
换向阀和马达之间有一个平衡阀。
- j6 [8 i* H1 ?9 Z  }6 U: P/ R- A
7 i3 A( V" S$ M9 T8 f8 S- V---------------------------
( |2 W- ~- `2 U& D- E我自己的分析:
' u/ R7 E  W, v+ K3 c- e0 o: C" Y4 U: n  ]) K" F
锚抛到海里面去以后,马达带动卷筒慢慢拉紧钢绳。+ T: J3 x" V/ w" C" v3 w  b
4根钢绳拉紧后,船基本被固定在海面上了。$ o3 Z1 k. |. H7 F6 g4 X+ T
. p! J9 {, X2 \% Z
卷筒边缘的刹车带,在弹簧的力下,紧紧地抱着卷筒,不让卷筒运动。
+ u0 y/ e7 Q6 f* b
  `) \- Z% S1 h- _3 w------------------9 V* p9 R4 A7 b3 `) ^' V
但是风浪很大,,船在海面上上下浮动。
; R; W3 r; X  g$ \2 v9 K/ F这样,钢绳就会在船往上浮的时候,会绷得更紧。5 h9 q% O* t5 x4 o$ ^9 g- w

$ y- F+ o2 Y! \4 O如果刹车带不能抱紧,那么卷筒会旋转,进而带动马达旋转。
+ i1 K$ `$ i% |- I8 m3 J& p' R马达旋转,那么它的5个脚里面的2个或者3个活塞就会把里面的油往外面挤。
9 g( |% M" F% x本来有一个平衡阀的,当压力达到设定值后,被挤压的油应该会从平衡阀流出。
7 p+ Q* g) x  I4 x----------------
8 N0 }# D, g, w- K但是,因为油没有流出,或者流出很慢,造成活塞内腔压力急速升高,而破裂马达。
* G+ Z1 O' ?' f5 {0 m# K6 w1 Y----------# R. R* T% s% j, U. L- \/ @

) p4 d$ h5 l& I1 |上面是我的根据情况,作的一点分析。1 h0 s! R# x5 _
0 A  c- A/ u: E: Q
大家认为还有其他什么原因吗?
- v7 V& U; o( E9 n9 F1 v7 ?. c5 n+ j6 p6 C  q' [2 a+ q0 l
怎么处理这个问题,不然问题再出现呢?7 p2 G% C' x' @
* J3 P) z- r& v& F! \7 s- Z
-------------& `; C8 u8 p4 e, [- }3 W
. a1 w7 ]# ^6 h: d- \
我自己想了一下,,,
! N6 v) c, B9 r% L. g0 i1。。。把刹车带继续调的更紧。然它把卷筒抱得更死。
% z0 q! B1 E0 S  _        非常可能就是它抱不死,才引起我的马达在同一个地方破2个。; U1 v1 N6 i3 Q. a, F2 |/ p) K

5 c7 _, q' t3 z; N: r' A  l2。。。。在马达A,B,口之间接一个RELIEF VALVE,这个阀压力调到270BAR,,,
7 T, v0 A* c: c4 v: Y/ V. w2 w这样让被挤压的油从一个口回到另一个口。
: E$ W2 L/ d# S5 ]- f# ]0 F% R7 l2 w7 }
3,,,,,我在想,为什么我的平衡法没有起作用????原本的图纸上,换向阀的中位,A,B,T是相同的。

5 i- [- x- l+ M1 k; I6 ]- {: `; b7 U/ L4 r( S! Y9 h
[ 本帖最后由 yplw 于 2008-3-22 14:19 编辑 ]
IMG_3574[1].JPG

评分

参与人数 1三维币 +15 收起 理由
晨砂 + 15 开展技术讨论!

查看全部评分

发表于 2008-3-22 13:57:37 | 显示全部楼层 来自: 中国江苏无锡
楼主应该搞一份电子版的!楼主可以检查一下制动阀和换向阀!我看图好像换向阀是配补偿器的!如配补偿器的话检查负载有没有什么卡主了!

评分

参与人数 1三维币 +2 收起 理由
柠檬咖啡 + 2 积极应助

查看全部评分

 楼主| 发表于 2008-3-22 14:19:03 | 显示全部楼层 来自: 新加坡
不是很明白你的意思。( x; b+ b8 T0 t0 z
5 B% C2 O. T* J' y- m
我的制动,是靠弹簧力压刹车带,进而抱紧卷动进行制动。8 [6 C9 H+ d) s) `" ?( E& V

5 c4 k+ T/ w4 A, I7 M/ z0 q; |6 S通常情况下,是抱紧的。7 y* G. \/ U6 S! L, X/ t
当要旋转的时候,油压顶起活塞,进而放松了刹车带。
; q$ A3 K9 O% y' {) V& w$ ^
/ d  W7 q, W' a# C. u/ [
* |- @' [' P6 o3 w
原帖由 wuwanfu 于 2008-3-22 13:57 发表 http://www.3dportal.cn/discuz/images/common/back.gif
9 Y. w; X+ U9 W' E( R4 v: K) i, E楼主应该搞一份电子版的!楼主可以检查一下制动阀和换向阀!我看图好像换向阀是配补偿器的!如配补偿器的话检查负载有没有什么卡主了!
发表于 2008-3-22 19:41:54 | 显示全部楼层 来自: 中国浙江宁波
楼主分析的没错,马达损坏原因如是;但马达A、B口间加溢流阀的方法只是缓和了反拖冲击,并没有从根本上解决问题,如马达长时间抛锚停船状态,五个活塞的油都泄漏完了则溢流阀不再起作用了,此反拖工况同样可能造成马达的曲柄连杆部位损坏;比较好的办法是抛锚停船时,分离马达到卷筒传动关系,只让带式刹车起作用;如楼主参观此类船比较多的话自然会看到这种离合机构,比比皆是;

评分

参与人数 1三维币 +1 收起 理由
自流井 + 1 应助

查看全部评分

发表于 2008-3-22 22:31:04 | 显示全部楼层 来自: 中国河北石家庄
张见识。 :handshake
# D. y* |7 v& C: O9 a. n) E没白来
 楼主| 发表于 2008-3-23 13:20:25 | 显示全部楼层 来自: 新加坡
因为我这船和其他船不一样,这个是一个打桩船。打桩时,靠锚把船定位,然后用锤打击水泥桩。; H& e! [4 }1 \- u: w
因为可能在打桩过程中,受到各种冲击力,所以船会可能移位,需要调整。
4 h% I$ V/ |* z# ?4 Z7 E! m" o$ F8 z" i, N* E6 J7 G4 i
------------------------
# ^: l/ f. J3 Y: s. c5 y我的溢流阀只是缓和了反拖冲击,那么这个缓冲可以起到保护马达的作用。8 i% T) M4 K% u. m2 u
2 d" v3 ~# p' |
因为我的是打桩船,需要经常调整船的位置,所以马达停机的时间并不长。。。. p: g6 Z% U4 P& R1 J9 X( C0 C

3 ]$ q& Z  j( C) I  y" M6 j谢谢兄弟的分析和帮助。
+ M- G, W, n# o7 F那么除了你说的分离机构外(我们的船上的卷筒,有些带有分离机构),,还有其他建议吗?
3 A7 m: e4 t2 R- g  i
8 k4 @# ]# Y2 j' b0 |/ n对于加溢流阀的方案,你的认为还有那些呢?
& t0 p0 Q5 y& p6 @$ R$ N9 F. d# P8 \: A, u+ R* ?! d3 g" k

8 E4 w$ [9 C" w/ y8 Q8 j* ]2 y' R
原帖由 sealive_leafage 于 2008-3-22 19:41 发表 http://www.3dportal.cn/discuz/images/common/back.gif8 E% P( o+ o8 }
楼主分析的没错,马达损坏原因如是;但马达A、B口间加溢流阀的方法只是缓和了反拖冲击,并没有从根本上解决问题,如马达长时间抛锚停船状态,五个活塞的油都泄漏完了则溢流阀不再起作用了,此反拖工况同样可能造成马 ...
 楼主| 发表于 2008-3-23 13:33:23 | 显示全部楼层 来自: 新加坡
我不是很懂红色字的意义。. m4 j" D1 b0 W, i- ^9 J4 y1 r
比如:为什么活塞的油会泄漏完?--------------从泵,到换向阀p口,到马达a口,到b口,到换向阀t口,到油箱,,,,,,,,另外还有个泄油口直接到油箱。。。如果整个系统的管道不存在漏油,那么活塞的油往哪里泄漏了呢??" q, o, G- d2 \1 G

. x7 S8 V0 e) Z/ T$ ]这个就像一根被弯曲的透明的胶管,里面全是水,两头分别插在水里,无论被弯曲的部分是竖立还是怎么,里面的水都不会流出来!!!- ]) p6 p& R/ v* C* _# _% I( L! s3 ~* M
不知道我的认为是对还是错。
4 d) t+ M2 j# e4 G; m3 Y& M1 O# l5 J4 p+ J4 @: V2 K
可能如果泄露了油,那么应该是在有些地方存在泄漏油的情况???- n' e4 y7 J/ ^5 G. U9 I* U* X

3 r) U8 M) q; z8 v( }" v' n1 F/ ]$ m$ h0 p# M- r1 Y7 u. y& C0 n
如果活塞里面没有了油,那么反拖的时候,,活塞挤压的它上面的空气,空气能溢流吗?
1 B5 P; `7 p$ V或者另外一个口需要补油,空气不可以去补它吗?
* t8 H. ^& h7 G7 W8 S9 c000-------------------------------------------------------------------------------------------
  H  f  O7 Y2 m9 Y: N- \$ o7 \( W. k# Y7 v1 Y! ]
9 Z8 H# C8 q0 W3 C3 P
" s4 ~" f8 p. j3 t
楼主分析的没错,马达损坏原因如是;但马达A、B口间加溢流阀的方法只是缓和了反拖冲击,并没有从根本上解决问题,如马达长时间抛锚停船状态,五个活塞的油都泄漏完了则溢流阀不再起作用了,此反拖工况同样可能造成马达的曲柄连杆部位损坏;比较好的办法是抛锚停船时,分离马达到卷筒传动关系,只让带式刹车起作用;如楼主参观此类船比较多的话自然会看到这种离合机构,比比皆是;
发表于 2008-3-23 15:14:41 | 显示全部楼层 来自: 中国浙江宁波
原帖由 yplw 于 2008-3-23 13:33 发表 http://www.3dportal.cn/discuz/images/common/back.gif
: O) y9 ?) F+ x9 ^: b我不是很懂红色字的意义。! c' G9 o1 e( O; r6 f, z  L
比如:为什么活塞的油会泄漏完?--------------从泵,到换向阀p口,到马达a口,到b口,到换向阀t口,到油箱,,,,,,,,另外还有个泄油口直接到油箱。。。如果整个系统的管道不存在漏 ...

: |* a/ Y7 T* d0 O' a
: R4 _! m3 B9 C0 E2 B
% Q) H* K1 p7 Z$ g( r/ {抛锚时马达停止供油,马达活塞腔的油封闭在平衡阀和马达之间,在风浪或冲击的反拖作用下,对油有反压缩作用产生高压(否则也不会造成马达破裂了),压力存在,泄漏就存在,所以长时间的泊船马达内油必然减少,而使溢流阀无法起作用,溢流阀缓冲方案只能在刚泊船的前期起到保护作用,无油状态的反拖工况同样会造成STAFF马达的内部损坏;离合机构在锚绞车上(尤其是风浪影响较大情况下)是必需的!
 楼主| 发表于 2008-3-24 18:13:56 | 显示全部楼层 来自: 新加坡
O 哦,,,明白了一些。。。。* I& b1 L# J& P6 S9 _. ?
1 R5 p+ Q$ R" _1 R
但是目前我也只有把溢流阀加上去,这样总是一个方案,比什么都没有做好些吧!- E/ ]( J' G5 I; M; N0 M3 g
" l7 @$ W0 l) i
分离机构,我会提醒操作人员注意使用。
& s. `" b2 f2 g9 l0 r, a
' B) n/ O5 I$ `9 t) D如果我不使用分离机构,sealive_leafage 你还有什么建议吗?
, {6 i) k( l$ M) U; _4 g3 |' q9 k4 I" e4 i" T; k) m- ?
0 U' N* ?5 c, W* T4 c$ C

; b; C8 B: E  ~, T  _
原帖由 sealive_leafage 于 2008-3-23 15:14 发表 http://www.3dportal.cn/discuz/images/common/back.gif
/ p% `  x* b4 O! [" s' `: ]- t- ^: l& n2 b& _- U
( l2 q0 z4 k8 S8 J" j  ?

6 T' g- E7 {' y1 b, J抛锚时马达停止供油,马达活塞腔的油封闭在平衡阀和马达之间,在风浪或冲击的反拖作用下,对油有反压缩作用产生高压(否则也不会造成马达破裂了),压力存在,泄漏就存在,所以长时间的泊船马达内油必然减少, ...
发表于 2008-4-25 09:27:52 | 显示全部楼层 来自: 中国天津
O 哦,,,明白了一些。。。。
 楼主| 发表于 2008-7-29 18:45:52 | 显示全部楼层 来自: 新加坡
由系统脉冲跳动这个贴让我想起了这个贴里面还存在的问题。
2 _5 Q8 l% g& ], \+ Ihttp://www.3dportal.cn/discuz/vi ... tra=page%3D1&page=1
$ ^5 M6 g2 @& M) U
6 W( d! K; H" }9 o2 c2 e) x1.这个贴里面的马达长时间泊船,里面的油会漏掉一些。7 ~- H) u0 [4 k5 c' b
   如果我的整个液压系统没有存在漏油的地方,或者说再甲板和相关的地方,没有看到油漏,那么,马达会漏油吗?5 j7 A. W  o  W+ E3 P
2.上几张图片再说。1 A# _7 _9 ~0 I% t  E" q
. H; W6 L1 V9 e3 y* o$ q: D
[ 本帖最后由 yplw 于 2008-7-29 18:53 编辑 ]
 楼主| 发表于 2008-7-29 18:54:14 | 显示全部楼层 来自: 新加坡
!!!!!!!!!!!!!!!!!!!!!8 g5 _5 y7 C, ^1 b- T% S
) @* [1 u- V; [
[ 本帖最后由 yplw 于 2008-7-29 18:59 编辑 ]
20071105(1).jpg
IMG_3424.jpg
IMG_3650.jpg
IMG_3667.jpg
 楼主| 发表于 2008-7-29 19:18:58 | 显示全部楼层 来自: 新加坡
Ok,开始说明!
" c# o+ z  V8 R% h( L1图片,打桩船的远观图,让大家有一个感性认识。它和我之前的
/ Z9 k% J3 W, M0 E" g( t$ Y8 @  Thttp://www.3dportal.cn/discuz/vi ... p;page=3#pid2514877
. O1 |2 Q$ }0 K& Y3 Y7 U% o这种阀那里可以找到?
% W& s: E2 q# E" T4 A这条船不是同一条。
5 h! ^" C3 L" O5 M" G; f1 u/ C$ w2图片,是近观图。
3 u) v1 [2 g8 ]' T- Q7 e4 B3图,红色的那个是SB508 双速度马达,后面那个STAFFA HMC 200双速马达。+ ~4 W& m; L5 [4 j; G+ P
4图,前面红色大个的是SB510双速度马达,后面小个是SB508双速度马达。8 _# i& X9 @$ y

" D/ I/ w# @' P! C+ Q8 u1 y也许我的这个贴子是在我去修理之前发的???/不记得了。。
# ?5 R+ x2 \' i; n9 Q5 F9 X0 ~3 Z. X% Z/ ]& r
4图的508,的确是因为风浪大,所以裂掉,它的理由,可以通过之前各位的讨论来解释。裂掉之后,我们把其他WINCH上面,同型号的拆了过来用。
) x! t  X# T4 h* Z3图的HMC200,是之后换的。它这个位置本来安装的是510的,后来裂掉,再从其他WINCH上面拆相同的510来换上。再裂掉,于是换成这个200的马达。不是不想换相同型号的,而是我们没有相同型号的了,才买了这个性能差不多的代替。老板认识到,原因不在马达上,而在其他问题上,所以我才有机会去那个地方,拍下这些照片。. i4 Q$ K# z/ {% W

, e$ o- x% t' d/ }: |: H! P+ M5 z( J说说510马达的问题。去了现场,问了船长了相关人员。至于第一个马达爆裂,我现在不怎么肯定他们的说法了,第2个爆裂是:船长准备移船,于是启动510马达,一启动后,马达马上爆裂,从裂缝中喷出油来。
 楼主| 发表于 2008-7-29 19:20:04 | 显示全部楼层 来自: 新加坡
图片显示第2个爆裂马达。。' `: X: M, J% W2 g/ U5 o  ~

8 z. M8 m. {9 V# G[ 本帖最后由 yplw 于 2008-7-29 19:23 编辑 ]
IMG_3614.jpg
IMG_3613.jpg
IMG_3615.jpg
IMG_3616.jpg
发表于 2008-7-29 19:21:05 | 显示全部楼层 来自: 中国湖南长沙
马达的泄油口是否通畅?泄油口好像安装了截止阀,是否处于打开状态?
 楼主| 发表于 2008-7-29 19:33:46 | 显示全部楼层 来自: 新加坡
Ok,开始说明!
! l% X+ G& m  s6 h8 B$ Y1图片,打桩船的远观图,让大家有一个感性认识。它和我之前的4 E9 Z: C, C& j2 r
http://www.3dportal.cn/discuz/viewthread.php?tid=527783&page=3#pid2514877
) x- `' u) q" q0 e这种阀那里可以找到?
3 i" C% r6 F) B% n" B这条船不是同一条。
7 t/ p5 }8 n8 d6 |, \& X: _! s2图片,是近观图。
2 B* a& T+ e. ?6 p8 q3图,红色的那个是SB508 双速度马达,后面那个STAFFA HMC 200双速马达。
% a; t( P( V2 m* a# c( ^7 S4图,前面红色大个的是SB510双速度马达,后面小个是SB508双速度马达。
" T2 S& V5 Z9 B8 Q; l7 I
8 X$ R! r3 Z% R也许我的这个贴子是在我去修理之前发的???/不记得了。。
! W0 g5 c: a& k" l% c8 c7 J! [; a5 J5 K8 O
4图的508,的确是因为风浪大,所以裂掉,它的理由,可以通过之前各位的讨论来解释。裂掉之后,我们把其他WINCH上面,同型号的拆了过来用。" a8 l7 ~* ?0 F. J! n5 z- l, O
3图的HMC200,是之后换的。它这个位置本来安装的是510的,后来裂掉,再从其他WINCH上面拆相同的510来换上。再裂掉,于是换成这个200的马达。不是不想换相同型号的,而是我们没有相同型号的了,才买了这个性能差不多的代替。老板认识到,原因不在马达上,而在其他问题上,所以我才有机会去那个地方,拍下这些照片。
" H, G1 G* C/ A! f$ ]5 M& s+ v- Z8 ?( ^. ~
说说510马达的问题。去了现场,问了船长了相关人员。至于第一个马达爆裂,我现在不怎么肯定他们的说法了,第2个爆裂是:船长准备移船,于是启动510马达,一启动后,马达马上爆裂,从裂缝中喷出油来。, F9 N' i# n" u8 v. _( E5 J

; q. {+ V8 |$ a9 Y; F/ F8 F. ~
6 I4 b- E4 i4 I3 C0 W9 z
2 s  k9 T3 \3 c4 ?1 r0 S12图片显示爆裂马达情况。$ D1 U* q* f* J4 s1 D
3图片显示马达上面的原装平衡阀
) L! n, G: k8 K, x- Y: [4图片,我想让大家看的是马达A,B,口上面的高低速自动变换阀。: J6 i. n) Q/ ~9 u
% B* N6 h9 j8 H
510马达第一次破裂后,工人换马达后,继续把3图片的平衡阀装上去。然后再爆裂。我去以后,换上HMC200马达后,改用其它平衡阀。见123图片,200马达后面一个红色的方阀,这个是SUN的插装阀。换上这个阀到今天,同样的情况没有出现。
$ E7 r2 @' I: R143图片的平衡阀,我想拆开,但是在工地,设备少,又很紧,所以没有能拆开看里面的情况。2 N5 I+ P  k/ F9 C+ i: \' i
6 p: N2 b: X! P& f* k0 B
随便介绍一下4图片的高低速自动变换阀。当马达在没有负载的情况下,马达的出于小排量状态,所以同样供油量时,马达转速很快。当马达慢慢受重载时候,压力超过设定值,如130BAR,变换阀改变马达排量到,进行大排量工作。这个时候,排量大,产生大扭矩。% l; o3 U7 s* w& i: x0 D- ~
6 l- B* l; d; D/ W1 T9 X8 H

' ]9 _9 u+ {  ^6 E. f
/ Y8 B' r1 {* Q现在问题是:为什么我换了平衡阀之后,情况不再出现?( V5 Y% j: H. k" I
; Z, W5 h0 I9 o" e0 k

: B- d- ]8 T9 z$ }8 `5 ^7 Z+ ^3 L+ i" d+ P4 r, {8 P1 z* F4 P1 z- j1 |
510
马达爆裂的原因和508完全不一样。为什么,船长一操作马达就爆裂?
3 ]$ B9 I1 r  P# z( `  s, a
" q; O3 I# i5 g- Q- E8 j5 D+ V* `
马达的情况是,它的最大工作压力250BAR,我想其承受压力应该超过300或者350BAR.而我的船上的系统压力为190BAR.使马达爆裂的超高压里从何而来?
0 A5 Z) j# N+ C. p; K) k' \如果油路堵掉,那么高的压力油会因为我的安全阀泄荷掉吗?
$ f& a4 S8 m8 c/ z+ U7 n1 f5 `6 R7 ^. c
这条船的泵是REXROTH A7V500 DR的。( B5 M  U6 {6 z. P5 Z( G6 s% l
我在船上好像没有看到溢流阀之类的,只有泵的压力调节阀组。3 R) P7 v5 Y/ o' ?' v% L
大家看下面图片,泵的压力调节部分。
, ]8 P* u2 z# d6 a5 R5 [$ t8 x  [2 D" [
[ 本帖最后由 yplw 于 2008-7-29 19:54 编辑 ]
20071105 (48).jpg
20071105 (49).jpg
puno20071105(1).jpg
 楼主| 发表于 2008-7-29 19:56:47 | 显示全部楼层 来自: 新加坡
泵的压力调节阀组,我没有机会拆开看过,但是分析了那些油路,
! m' a( y! N, s% t3 O0 T9 k觉得和REXROTH书上的DR控制是一样。1 L8 X- b' |, U& u6 Q
压力表的压力基本保持最高在190BAR.
 楼主| 发表于 2008-7-29 20:14:52 | 显示全部楼层 来自: 新加坡
马达的泄油口的截止阀是打开的,没有关闭。5 I% C  D/ ?* P; a
而且我有马达泄油口截止阀关闭破坏马达的经验。
0 ^: Q5 @( R, h7 Z; n/ l如果泄油口关闭,它造成的损失不会这么大。
' G: B0 K$ {& F1 S它造成,马达的轴上的那个密封圈挤破裂,同时会把安装密封圈的盖挤裂掉。3 }+ v  {; o  `; X' v
密封圈在此本来只是承受比较下的压力的,而且设计马达的时候,这个盖板就是最薄弱环节,所以坏的话,应该先坏它。* _. D4 U+ @! w& C0 ?. \! w  O8 L
不过当时我没在现场,难免有些人想破坏,所以故意关掉?/ ?9 n  r4 Y0 |- ^7 T' `
那么如果关掉,破裂的地方第一个应该是盖板吧。3 [- `5 j: G0 K) k
万一日本人脑子进水了,偏偏那个板它设计的很厚呢?9 w3 T2 g5 }7 K3 F
假设它设计很厚,爆裂的第一个不是它,而是5只脚,那么一启动,压力马上达到马达。
3 G, |+ D- u# p. p4 B. U: @正常的话,达到马达的压力是190BAR,这个压力不足使马达爆裂!
7 F* p3 M8 Z" f这样说的话,假设泄油口关闭,达到马达的压力为不正常压力,其超过了190BAR,超过了马达承受的最大压力(可能350BAR左右),所以马达破裂。6 ]6 k! i# t9 S2 f" X
这个不正常压力和/ d' I/ k- Q, G/ \1 x$ n
# l! Q6 p- i) h+ h8 ~3 N5 \& z
系统脉冲跳动
& p6 D9 k- w. L8 r' ?, xhttp://www.3dportal.cn/discuz/viewthread.php?tid=536889&page=3#pid2540087; \$ _0 ^. x- c! C5 r
8 W, O7 R* H1 S' t$ ^  Z) I% W
有关???' q9 B9 b( T5 n# p

0 Q2 B% o1 ^6 K* |4 c/ u' [$ O& A/ h5 C( r

# e! w( w- {# X9 i---------------------------------------------------------------------------------------------------------------------------
- N% [/ k  h. X! D7 t" |4 H) g  x- P. R

! _- E  Q7 V5 l+ y' Y2 U; c" f
1 j8 Y3 |# d$ S/ ?) h) c
: {  i1 r% K9 Z- q! x+ y0 y$ W( p8 E" C
原帖由 fisherliu 于 2008-7-29 19:21 发表 http://www.3dportal.cn/discuz/images/common/back.gif
# J1 N8 C  j: R- E# G" O2 u马达的泄油口是否通畅?泄油口好像安装了截止阀,是否处于打开状态?
9 n% r' U( g- L4 ~
[ 本帖最后由 yplw 于 2008-7-29 20:17 编辑 ]

评分

参与人数 1三维币 +10 收起 理由
自流井 + 10 好贴啊,还有相关论题吗?

查看全部评分

发表于 2008-7-29 21:36:45 | 显示全部楼层 来自: 中国湖南长沙
我希望知道你们使用的平衡阀的相关资料,你们使用的平衡阀是否有反向最大压力保护?也就是达到最大压力时,平衡阀可以反向打开。
发表于 2008-7-29 21:38:21 | 显示全部楼层 来自: 中国湖南长沙
泵的压力控制应该和你所说的没错,不知道你的平衡阀的设定压力是多少。
5 K+ p! w/ O) @) _7 m* s4 }1 \2 R
原帖由 yplw 于 2008-7-29 19:56 发表 http://www.3dportal.cn/discuz/images/common/back.gif
$ O: W( y3 M( g( C* |泵的压力调节阀组,我没有机会拆开看过,但是分析了那些油路,
. V. K) H8 Q+ ]$ x0 g4 w觉得和REXROTH书上的DR控制是一样。& T7 A8 ~6 v/ n) M. C9 d# ?  h
压力表的压力基本保持最高在190BAR.
发表于 2008-7-29 23:09:28 | 显示全部楼层 来自: 中国湖南衡阳
许溢民的《电液比例控制系统分析与设计》的315页详细介绍了马达平衡回路的制动特性分析 。你看看会有很大的帮助!
发表于 2008-7-30 15:55:08 | 显示全部楼层 来自: 中国浙江宁波
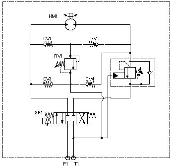
看过老兄上传不太清楚的原理图,既然你认为“马达的情况是,它的最大工作压力250BAR,我想其承受压力应该超过300或者350BAR.而我的船上的系统压力为190BAR.使马达爆裂的超高压里从何而来?$ ]: q4 i2 {8 b5 M7 Y* n9 _6 ]
如果油路堵掉,那么高的压力油会因为我的安全阀泄荷掉吗?”有没有实际检测过马达所受的最大压力(我的意思是在马达进出口加压力表),我注意到图片中与马达相连的都是钢管,假设:由于外载负载的突然增大,使马达承受压力达到350bar ,而这高压是存在马达和换向阀之间的,跟系统压力是没有关系的,也就是说这高压是到不了系统安全阀的,如果这个假设成立,那么是否考虑增加高压溢流和给油马达补油(下面的简图),补充一下,关于这个故障我个人感觉与流量脉动关系不大,刚好我最近也在搞马达制动方面的研究,关于这方面我们可以好好讨论讨论,同时也希望这方面的高手能够出来指导一下,谢谢!8 _8 R2 n. P3 a+ c

1 Z' ?# z2 o) a1 y" C; `: l2 m1 n7 V: p: p1 L3 z0 `
[ 本帖最后由 wxg0490 于 2008-7-31 08:55 编辑 ]
液压马达液压系统.JPG

评分

参与人数 1三维币 +5 收起 理由
晨砂 + 5 技术讨论

查看全部评分

发表于 2008-7-30 20:31:16 | 显示全部楼层 来自: 中国湖南长沙
上传STAFFA马达的资料,以供参考

Staffa.part1.rar

1.39 MB, 下载次数: 8

Staffa.part2.rar

1.39 MB, 下载次数: 8

Staffa.part3.rar

245.89 KB, 下载次数: 7

评分

参与人数 1三维币 +2 收起 理由
自流井 + 2 应助

查看全部评分

发表于 2008-7-30 21:49:21 | 显示全部楼层 来自: 中国四川绵阳
马达这样损坏,还第一次见到。8 \6 T9 z3 ]5 @
泄油口有没有问题?工作压力是否很大有脉动?这种阀件是哪儿的啊。为什么马达和其他阀件还在上漆啊。
: I# P4 W5 ~0 z
% J2 G2 p+ ]' J) s  y船用液压系统有什么区别于普通液压系统的呢?谢谢
 楼主| 发表于 2008-8-1 13:11:13 | 显示全部楼层 来自: 新加坡
以前原装的平衡阀,如你在图片上看到的,这个阀的资料我实在是没有办法给你。8 J- K6 j/ g6 o/ g
那次打算拆开,但是没有能完全拆开。
6 y* `- F+ X8 T" D7 ]大概其阀功能和原理图上的一样吧。
7 w# g- x1 |+ Y3 x- h/ O+ J/ x等那船从国外回来,我再叫人拆开研究。* ~! K; b# E5 a4 k$ T' Q, q& D$ D

' c. b" y3 d9 x$ b& [9 S之后用的平衡阀是美国SUN的插装阀。
  `2 n+ m% e  {# \CBIH LCN,7 }, N- _* J: g) X6 y$ Z& u) t' _
480L/MIN,的流量。7 C- H: ]4 F0 \1 ?
在AB两个口都装了平衡阀。
5 w- B. l) Q* M1 ]# D: H9 v4 p& l
至于你说的反向保护压力,这个数据,原装的平衡阀,我不知道。$ V8 z) R! z" @% T9 `
SUN的,我看它的结构图,怎么都没有相同它的反向开启原理。: p: R1 j$ I0 B4 n6 e% S4 n  Z
sun的符号上面显示有反向开启。
* g+ q/ J6 z% e4 w" A  _. ]% u
& l4 {& W  w/ ?, s
原帖由 fisherliu 于 2008-7-29 21:36 发表 http://www.3dportal.cn/discuz/images/common/back.gif' V) _# [( c$ I
我希望知道你们使用的平衡阀的相关资料,你们使用的平衡阀是否有反向最大压力保护?也就是达到最大压力时,平衡阀可以反向打开。
发表回复
您需要登录后才可以回帖 登录 | 注册

本版积分规则


Licensed Copyright © 2016-2020 http://www.3dportal.cn/ All Rights Reserved 京 ICP备13008828号

小黑屋|手机版|Archiver|三维网 ( 京ICP备2023026364号-1 )

快速回复 返回顶部 返回列表