QQ登录

只需一步,快速开始

登录 | 注册 | 找回密码

三维网

 找回密码
 注册

QQ登录

只需一步,快速开始

展开

通知     

查看: 3965|回复: 28
收起左侧

[已解决] 我想在一个斜面上打几个垂直于底的孔

[复制链接]
发表于 2013-3-9 17:56:13 | 显示全部楼层 |阅读模式 来自: 中国江苏常州

马上注册,结识高手,享用更多资源,轻松玩转三维网社区。

您需要 登录 才可以下载或查看,没有帐号?注册

x
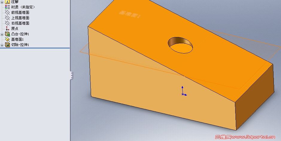
求大神帮忙啊。我想在一个斜面上打几个垂直于底的孔,而不是垂直于斜面,各种方法都不行。求帮忙。
/ g* [4 _$ x! C. ~

如图所示

如图所示
 楼主| 发表于 2013-3-9 18:00:45 | 显示全部楼层 来自: 中国江苏常州
有没有详细点的步骤,小弟不胜感激。
发表于 2013-3-9 19:55:21 | 显示全部楼层 来自: 中国广东东莞
本帖最后由 tangcarlos3d 于 2013-3-9 21:29 编辑 1 k0 s, d. l" Y: V7 O& @
% v# a1 m: i/ }/ K; A' K
可先做一个平行于底面的辅助平面,然后在该平面上打孔。
发表于 2013-3-9 19:55:27 | 显示全部楼层 来自: 中国江苏常州
可以先做一个平行底的平面,再在平面上设置孔位置试试。
发表于 2013-3-9 20:33:31 | 显示全部楼层 来自: 加拿大
通过对底面偏移一个距离 新置一辅助面 高度要度于斜面孔一上边。然后定位 高度要设置好
 楼主| 发表于 2013-3-9 20:53:27 | 显示全部楼层 来自: 中国江苏常州
daji 发表于 2013-3-9 20:33 static/image/common/back.gif: U/ @1 F( ^) A  ~0 y: ]' u9 N0 W1 k3 ^
通过对底面偏移一个距离 新置一辅助面 高度要度于斜面孔一上边。然后定位 高度要设置好

. l; U" f* G* t- o" y, ]5 _" S+ ~1 C请问一下,辅助面具体怎么设置的。我就会在斜面上方设一个基准面,基准面可以画图形,不过感觉没啥用啊。放孔的时候基准面不起作用。
发表于 2013-3-9 21:00:51 | 显示全部楼层 来自: 中国重庆
本帖最后由 leeke609731 于 2013-3-9 21:11 编辑 * o0 d/ s4 r: U, a" I3 z
# n! o- o! Z6 `$ Q* S1 t/ g# p3 K* X! W
不可能啊,先选草图平面
无标题.png
 楼主| 发表于 2013-3-9 21:06:57 | 显示全部楼层 来自: 中国江苏常州
leeke609731 发表于 2013-3-9 21:00 static/image/common/back.gif. ^0 j0 H0 [1 f! Z  o
不可能啊,先选草图平面

; l! h, v. L" ?/ |1 qhttp://C:\\Users\\asus\\Desktop\\未命名

这个样子

这个样子
 楼主| 发表于 2013-3-9 21:08:51 | 显示全部楼层 来自: 中国江苏常州
是我哪里理解不对?
发表于 2013-3-9 21:14:46 | 显示全部楼层 来自: 中国广东汕尾
如果是圆孔也可以用椭圆轮廓切除,位置比较好找. ~2 k5 U/ l" _+ V5 }

( T" I, ]& B/ D+ Z* {; Y 1.png
/ p- Y+ a( Y5 Y5 Q 2.png
 楼主| 发表于 2013-3-9 21:19:28 | 显示全部楼层 来自: 中国江苏常州
22553711 发表于 2013-3-9 21:14 static/image/common/back.gif, x/ H2 T) b" B* H( q
如果是圆孔也可以用椭圆轮廓切除,位置比较好找

: H; C$ H* u4 |5 \嗯,是啊。不过异形孔切除,怎么弄啊?就是这个不会。
发表于 2013-3-9 21:28:24 | 显示全部楼层 来自: 中国陕西
2012的,参考一下
捕获.PNG

零件6.rar

51.26 KB, 下载次数: 15

评分

参与人数 1三维币 +3 收起 理由
阿帕奇 + 3

查看全部评分

发表于 2013-3-9 21:30:47 | 显示全部楼层 来自: 中国重庆
本帖最后由 leeke609731 于 2013-3-9 21:48 编辑
, z; q0 S2 g* g4 ]) X* |, j9 l1 X. D3 l
要先选平面;异型孔中,选择位置,出现“孔位置”对话框,这时候选一下辅助平面,再定位即可。鉴定完毕,可以实现。

斜面打异型孔.part001.rar

3 MB, 下载次数: 30

斜面打异型孔.part002.rar

1.89 MB, 下载次数: 27

评分

参与人数 1三维币 +3 收起 理由
阿帕奇 + 3

查看全部评分

 楼主| 发表于 2013-3-9 21:40:44 来自手机 | 显示全部楼层 来自: 中国江苏
leeke609731 发表于 2013-3-9 21:30
  A- G- E4 K* |# j% v! h3 ^" B( W, ^要先选平面;异型孔中,选择位置,出现“孔位置”对话框,这时候选一下辅助平面,再定位即可。鉴定完毕,可 ...
' g! `8 k% w- u8 S0 w  _2 \
多谢大哥帮忙。
! w4 \' G! {& P5 I% S1 k" |
发表于 2013-3-9 21:45:45 | 显示全部楼层 来自: 中国广东汕头
我用比较笨的方法,供你参考:
: T1 w" |* r! @% x" J' V1、先参照底面根据孔的位置新建一个基准面
5 D4 z7 y4 A+ P  l! u; ~5 m2、在新建的基准面上画草图拉伸切除出一个圆孔
! b* K9 l6 G# s3 t3 y; T* k1 ~' C3、再在这个圆孔的平面上打异形孔
, ?8 e$ E* O+ F这样的好处是异形孔容易定位。$ P# i/ e7 ]" f
: b0 \* J! F, u0 ^! H  q; l
Snap1.jpg
, {) _: Z( o2 c# s) W# S Snap2.jpg
7 I; l+ `# _/ q/ S9 S. b& f  W

评分

参与人数 1三维币 +3 收起 理由
阿帕奇 + 3

查看全部评分

 楼主| 发表于 2013-3-9 22:09:28 | 显示全部楼层 来自: 中国江苏常州
keilei001 发表于 2013-3-9 21:45 static/image/common/back.gif. E: P2 x, y) |% }' |0 f
我用比较笨的方法,供你参考:- W: x6 A: j" F& L; G3 Z  ~- p
1、先参照底面根据孔的位置新建一个基准面
5 S3 a0 J0 e) O2、在新建的基准面上画草图拉伸 ...
! N+ Y9 A5 B$ }6 H1 e
嗯,确实,如果实在没有办法的时候可以这样。
 楼主| 发表于 2013-3-10 08:44:03 | 显示全部楼层 来自: 中国江苏常州
leeke609731 发表于 2013-3-9 21:30 static/image/common/back.gif. D& d  {/ J: D$ m9 T( b, T
要先选平面;异型孔中,选择位置,出现“孔位置”对话框,这时候选一下辅助平面,再定位即可。鉴定完毕,可 ...
$ `/ l2 i, s) E4 r* [( n# M# K
谢谢指点
发表于 2013-3-10 08:49:01 | 显示全部楼层 来自: 中国黑龙江佳木斯
很强大!学习了!
发表于 2013-3-10 09:59:34 | 显示全部楼层 来自: 中国福建宁德
本帖最后由 bbaaiiyy 于 2013-3-10 10:04 编辑
; f  q8 Q3 Y' w- G4 ]5 I3 q) ^8 f
- V/ a) G1 j, [1 q3 s% ~6 V+ M我看了下   自己没事就胡乱做了个  不知道对LZ有没有帮助    共同探讨
001.gif
002.gif
003.gif
004.gif
004.gif

评分

参与人数 1三维币 +3 收起 理由
阿帕奇 + 3

查看全部评分

发表于 2013-3-10 10:14:02 | 显示全部楼层 来自: 中国台湾
選用keyin數據,將大小徑反key.
3 s% L8 x" s- v$ T2 w深度部份,反正斜面的柱坑深不定,標小孔深也是一種方式.: e  ]1 v% ?- z
h.JPG % c3 k1 w/ F) I9 E) S
h.rar (44.03 KB, 下载次数: 3)

评分

参与人数 1三维币 +3 收起 理由
阿帕奇 + 3

查看全部评分

发表于 2013-3-10 12:15:25 | 显示全部楼层 来自: 中国广东江门
heat_ice2000 发表于 2013-3-10 10:14 static/image/common/back.gif
0 m. s  Z, Y: F; Z8 L8 {% l1 C選用keyin數據,將大小徑反key./ q. k2 E! P" s- h7 e. f
深度部份,反正斜面的柱坑深不定,標小孔深也是一種方式.
: p8 G1 K6 n/ v. W& Q5 X, T
没想到还能这样做,套用一句流行的话:又学了一招。* K4 A+ {, S+ f9 P1 H$ ^' S

# U0 D+ N# U* V: r3 a a.jpg
发表于 2013-3-10 13:00:58 | 显示全部楼层 来自: 中国广东惠州
,又学了一招
 楼主| 发表于 2013-3-10 13:57:20 | 显示全部楼层 来自: 中国江苏常州
bbaaiiyy 发表于 2013-3-10 09:59 static/image/common/back.gif
' N" t3 O; A$ Q- S! v我看了下   自己没事就胡乱做了个  不知道对LZ有没有帮助    共同探讨

& ?% x6 z. b, s哟,如果做普通孔,这也是一个不错的方法,挺巧妙的
 楼主| 发表于 2013-3-10 14:07:12 | 显示全部楼层 来自: 中国江苏常州
heat_ice2000 发表于 2013-3-10 10:14 static/image/common/back.gif) H0 @3 |' n/ a# s$ `$ B: k
選用keyin數據,將大小徑反key.
: l9 Z' D# T& A& W( m深度部份,反正斜面的柱坑深不定,標小孔深也是一種方式.

6 Z$ A, A+ H9 U: q. h好特别的方法。:good:good
发表于 2013-3-10 20:21:24 | 显示全部楼层 来自: 中国重庆
这是设计结果,关工艺什么事,钻孔前工艺不知道预留钻孔平台啊。或者使用钻模板啊,总之,解决在斜面上钻孔的方法应该多种多样吧。
发表回复
您需要登录后才可以回帖 登录 | 注册

本版积分规则


Licensed Copyright © 2016-2020 http://www.3dportal.cn/ All Rights Reserved 京 ICP备13008828号

小黑屋|手机版|Archiver|三维网 ( 京ICP备2023026364号-1 )

快速回复 返回顶部 返回列表