QQ登录

只需一步,快速开始

登录 | 注册 | 找回密码

三维网

 找回密码
 注册

QQ登录

只需一步,快速开始

展开

通知     

楼主: keilei001
收起左侧

[讨论] 请大家看看这两个椭圆环,看哪个连接顺畅些。

[复制链接]
 楼主| 发表于 2016-4-10 15:27:01 | 显示全部楼层 来自: 中国广东肇庆
zh_x0511 发表于 2016-4-10 13:43
$ }! h$ ?; A' Q: e5 e$ [' X2 v梁大,K大的档案里,3次曲面切除其实可以用一步分割即可搞定:
) E: e, g6 s# @& X* M- p; O0 ]) G' R# I* \
另请教梁大,为何丹大的贴图只用了一次 ...

# D2 t* `. t; D( C3 Z多谢指导,这个分割还没用过,所以没经验。
 楼主| 发表于 2016-4-10 15:44:18 | 显示全部楼层 来自: 中国广东肇庆
本帖最后由 keilei001 于 2016-4-10 15:45 编辑
& k- _% p( x1 [* G! n
ryouss 发表于 2016-4-10 13:28
* m" ?: l! f0 M( ^0 u& H# ?3 v3 L47#的附檔省掉 " 曲面填充 "
) b7 e! P- N! D 2012

3 i1 ]0 C- l5 B7 u# e省掉曲面填充这步楼上梁大有示范的,我用其他尺寸可以,但用这个文件的尺寸就不行,所以加上了曲面填充这步。
, A( ?. G3 }2 G4 H* L  T6 }不知是操作技巧问题还是版本问题,我把你回传的文件中的删除面删掉重做也不行。# z3 U5 p& S, S& B& u% o# x

$ N+ s5 Q' h3 x( ?3 _ 2016-04-10_153942.png
- V3 }* F6 }# j. v: ^* M
 楼主| 发表于 2016-4-10 16:30:23 | 显示全部楼层 来自: 中国广东肇庆
ryouss 发表于 2016-4-10 14:58$ P  n; v8 V5 S
是可以簡化

( I) ?" }4 N! z5 s7 i0 `5 |* W看了半天,练了好久,每个选项都看过了,搞不清楚梁大在删除面后的那步拉伸切除是怎么弄的,请梁大指导。
发表于 2016-4-10 18:38:00 | 显示全部楼层 来自: 中国台湾
keilei001 发表于 2016-4-10 16:30
- S% `# V9 s! R7 F6 t' [4 [; ~; w看了半天,练了好久,每个选项都看过了,搞不清楚梁大在删除面后的那步拉伸切除是怎么弄的,请梁大指导。
6 G- @8 F! h' c* o& E+ O1 T& D" {
#48的檔是在2012-sp4直接用#47附檔做刪除相切填補修改的,$ A- a- ]+ k7 x. S3 q/ M: W6 J
若是你的2012-sp5還是做不成可見sw軟件還是有差異.( Y: G% ~8 _! s( q# H
8 p% D6 ~5 |: X0 P! p( Y2 J
一步拉伸切除是用 "反轉除料邊"
 楼主| 发表于 2016-4-10 18:56:02 | 显示全部楼层 来自: 中国广东肇庆
ryouss 发表于 2016-4-10 18:38
. v  ^: L4 `. q6 n#48的檔是在2012-sp4直接用#47附檔做刪除相切填補修改的,
1 \. \- M: \! G  D. T9 A- J/ {若是你的2012-sp5還是做不成可見sw軟件還是有 ...
, s$ p9 m/ \) Q6 f  E# K
反侧切除我也试过,无法一步到位,不知是我的智商问题还是版本问题了。
- a8 k! O8 X' s# J
* Y9 ^; z7 E4 s, R" s 01.png : E" y  m! p% a  I
发表于 2016-4-10 20:22:45 | 显示全部楼层 来自: 中国台湾
keilei001 发表于 2016-4-10 18:563 _8 X" o( I- o- V3 p
反侧切除我也试过,无法一步到位,不知是我的智商问题还是版本问题了。

9 t9 M" |" I% Y* N* F( M: {6 W3 ^ capture-1.gif ) J4 A- D3 V1 R
 楼主| 发表于 2016-4-10 20:32:16 | 显示全部楼层 来自: 中国广东肇庆
) U- [3 z; F& [3 H% @
果然是我的智商问题,多谢梁大指导。
发表于 2016-5-11 11:01:38 | 显示全部楼层 来自: 中国贵州贵阳
膜拜膜拜,好好学习,大神们太厉害了
发表于 2016-5-11 13:47:57 | 显示全部楼层 来自: 中国上海
keilei001 发表于 2016-3-30 22:026 Z- n) E) T1 b; u) b  p& `
英雄大的确做得漂亮,多谢梁大分享。
5 `6 V! z1 I6 m: C) w' |我是用曲面做的,纵截面是3个直径相同的圆,横截面是两圆相切。
, A8 C7 t- j$ r2 \  v- |/ v ...

5 \/ ?' Z1 S: z* w2 O* m, T3 S学习了!!!!!!
发表于 2016-6-4 16:15:31 | 显示全部楼层 来自: 中国广东深圳
试了一下,,,,曲面画的、、、、4 k9 {6 T1 m& R4 u

x.rar

522.01 KB, 下载次数: 2

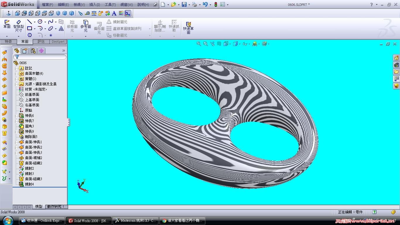
发表于 2016-6-6 16:27:43 | 显示全部楼层 来自: 中国台湾
0606.JPG 0606-1.jpg 跟著高手學習~4 a# e' H: e$ |
发表回复
您需要登录后才可以回帖 登录 | 注册

本版积分规则


Licensed Copyright © 2016-2020 http://www.3dportal.cn/ All Rights Reserved 京 ICP备13008828号

小黑屋|手机版|Archiver|三维网 ( 京ICP备2023026364号-1 )

快速回复 返回顶部 返回列表