QQ登录

只需一步,快速开始

登录 | 注册 | 找回密码

三维网

 找回密码
 注册

QQ登录

只需一步,快速开始

展开

通知     

全站
10天前
楼主: 自流井
收起左侧

[求助] 50三维币求助三缸顺序动作原理图

[复制链接]
发表于 2008-5-29 21:39:08 | 显示全部楼层 来自: 中国河南南阳
或许我理解的简单,感觉这样一个图就可以满足楼主的要求:$ t( Q8 J; m% ]
1、油缸的速度要求不严格可以考虑用双向节流阀调节,以满足速度的调节要求;
' |) U4 z. V' s2、连续动作的话,可以不考虑系统的中位卸荷;/ y# V$ `+ _6 p6 v0 r
3、使用液压锁满足其他油缸动作时不影响举起的油缸。
, \* j; K- Y! y  v8 S6 R' N* ]" t7 q# O
Snap1.gif
 楼主| 发表于 2008-5-30 08:37:35 | 显示全部楼层 来自: 中国四川自贡
原帖由 xiaoyeren 于 2008-5-29 17:38 发表 http://www.3dportal.cn/discuz/images/common/back.gif
- t2 I) Q& E" m# b有几点想法:( v; n9 d6 A4 E. l
1 精度和动态有多大要求,不然大家大家在下面提意见,都似乎是没有针对性* W/ ^2 ?+ K7 x) q% M& M
  要求不一样,做的东西和实现的方式上有很大差别
( e1 e  F. O( }+ I& {2 就并联系统而言,系统之间存在交联负载耦合现象,不知机械和液压设计的 ...
: f5 G- K6 n. f% `
精度不高,只要求缸伸出和缩回速度一样.并且是单缸的.并非同步
 楼主| 发表于 2008-5-30 08:42:55 | 显示全部楼层 来自: 中国四川自贡
原帖由 9619 于 2008-5-29 21:39 发表 http://www.3dportal.cn/discuz/images/common/back.gif
- c7 }" y( ~% ]( s. h& \: t或许我理解的简单,感觉这样一个图就可以满足楼主的要求:7 P9 w( U) o+ Z( q2 i) H$ y
1、油缸的速度要求不严格可以考虑用双向节流阀调节,以满足速度的调节要求;
5 [$ }3 U# R, i2、连续动作的话,可以不考虑系统的中位卸荷;
0 l5 h2 `1 H8 H. E5 H$ X7 ?/ ]4 A3、使用液压锁满足其他油缸动 ...
' V/ o; g- F7 K6 w0 V
感谢指教,版主做的图有一定道理,不过太过于简单,就一普通换向阀+液压锁+节流阀...& e: Z  c4 F9 x- H; ?6 W, r# d
缸伸出和缩回的速度要相同,主要难题在这儿.如何能做到呢?
发表于 2008-5-30 14:53:40 | 显示全部楼层 来自: 中国江苏无锡
原帖由 自流井 于 2008-5-29 17:19 发表 http://www.3dportal.cn/discuz/images/common/back.gif* }$ b& h- Y( A4 X/ A% y! i( p

8 }+ C, p2 o$ ?  a% H4 D: V" Z+ `看来你们没有理解题意啊:, ~& d5 s# d) g: v3 |+ R, t; d
要求是缸伸出和缩回是一样的速度啊.1 _9 }2 H  u6 ~6 J
我看最好做差动

7 f6 R9 b( t, T0 _我在3楼就说了,你用差动做的+ B3 N1 b, \# a" D5 _5 g

7 c3 ]) J# k2 A4 C我的意思是你最先的原理图上,换向阀更改为左位P,A,B通,T不通,中位全部断开,右位P通B,T通A。
& f4 F0 T. ~, ?. c/ A. W4 R7 M# v那样不就解决了么,液压锁可以省掉,你后来画的原理油缸口的2位2通电磁阀也可以不要
. t! e3 A  t& Y" H* w& U( u! K你把CAD图纸放上来,这样直接改一下原理,发上来给你看+ S% p5 }+ s& A/ e
这样说的累的
发表于 2008-5-30 16:49:20 | 显示全部楼层 来自: 中国辽宁鞍山
我看你这是顺序动作回路,用一个换向阀六个单向顺序阀就能达到这个动作,你要的抖动是在哪个位子抖动。
发表于 2008-5-30 17:29:35 | 显示全部楼层 来自: 中国辽宁鞍山
把你的溢流阀换成单向顺序阀你的两个溢流阀的回油接到第二个油缸的进出油口再在主油路上接两个单向顺序阀支到第三个缸后顺序阀的出口接回油箱换向阀动作油缸顺序回来啦" U, I% J6 E, H; V0 K

2 O* [8 ], }" b/ p) T[ 本帖最后由 liuxdliuxd 于 2008-5-31 12:21 编辑 ]

Drawing1.rar

16.52 KB, 下载次数: 5

 楼主| 发表于 2008-5-31 11:35:32 | 显示全部楼层 来自: 中国广东广州
原帖由 xuping5114 于 2008-5-30 14:53 发表 http://www.3dportal.cn/discuz/images/common/back.gif4 r+ U) u( N( H8 w2 Y: b
; o7 e' ?8 v3 E% M, W0 ~. r- i# ^
我在3楼就说了,你用差动做的
$ \0 S3 [$ ^! x3 b0 B
7 \( t. _  l2 z& s5 V我的意思是你最先的原理图上,换向阀更改为左位P,A,B通,T不通,中位全部断开,右位P通B,T通A。/ N: S6 ^) d/ V$ c2 @
那样不就解决了么,液压锁可以省掉,你后来画的原理油缸口的2位2通电磁阀也可以 ...

( G3 P% |. d9 w) f. u. K. k$ J, z+ a5 G, x6 Q' O
老大,没整明白你的意思啊.是要三位五通的电磁阀吗?有这种机能的吗?
 楼主| 发表于 2008-5-31 11:37:56 | 显示全部楼层 来自: 中国广东广州
原帖由 liuxdliuxd 于 2008-5-30 16:49 发表 http://www.3dportal.cn/discuz/images/common/back.gif
0 ^  l% v1 [- i. u& R( U我看你这是顺序动作回路,用一个换向阀六个单向顺序阀就能达到这个动作,你要的抖动是在哪个位子抖动。

& W; R/ U, y9 j# `/ o+ g1 ^为什么是要6个单向顺序阀?三缸进出口各一个啊.....主要要求是缸伸出和缩回速度一样.
 楼主| 发表于 2008-5-31 11:39:18 | 显示全部楼层 来自: 中国广东广州
原帖由 liuxdliuxd 于 2008-5-30 17:29 发表 http://www.3dportal.cn/discuz/images/common/back.gif1 B+ ?4 `+ J1 O, H; o" l
把你的溢流阀换成单向顺序阀你的两个溢流阀的回油接到第二个油缸的进出油口再在主油路上接两个单向顺序阀支到第三个缸后顺序阀的出口接回油箱换向阀动作油缸顺序回来啦
5 ?* [7 c' J- l% K2 Q
真没整明白你的说法啊.. 能不能给我改下图啊...
发表于 2008-5-31 12:24:06 | 显示全部楼层 来自: 中国辽宁鞍山
给你发个图调速你自己再看看我不上QQ
9 `. _4 d+ a/ Y' ^+ n+ e) ], m9 S9 ?( P9 j6 A
[ 本帖最后由 liuxdliuxd 于 2008-5-31 12:32 编辑 ]
 楼主| 发表于 2008-5-31 12:46:40 | 显示全部楼层 来自: 中国江西九江
原帖由 liuxdliuxd 于 2008-5-31 12:24 发表 http://www.3dportal.cn/discuz/images/common/back.gif9 k3 h+ Y) Z# Q$ N" I! _4 w
给你发个图调速你自己再看看我不上QQ

0 E; c; M- I- ?! J5 `& b3 V老大,图呢?
发表于 2008-5-31 12:54:18 | 显示全部楼层 来自: 中国辽宁鞍山
在31楼你再看一看
 楼主| 发表于 2008-5-31 13:39:08 | 显示全部楼层 来自: 中国江西九江
原帖由 liuxdliuxd 于 2008-5-31 12:54 发表 http://www.3dportal.cn/discuz/images/common/back.gif
' B* I6 M) ~& K+ }在31楼你再看一看

: t5 e. u% @- T8 e你好:
" U; `" u; n" ~不会吧,缸伸出和缩回速度会不同啊。。 能讲解一下原理吗?
WW.jpg
发表于 2008-5-31 13:49:54 | 显示全部楼层 来自: 中国辽宁鞍山
油泵是变量泵无杆腔进油是1有杆腔回油0.5当油缸是1;2时,当有杆腔进油靠单向节流调速。
发表于 2008-5-31 14:22:40 | 显示全部楼层 来自: 中国河南濮阳
原帖由 自流井 于 2008-5-30 08:42 发表 http://www.3dportal.cn/discuz/images/common/back.gif, {7 c: A# z# V4 I

' F' \. S. M5 E1 A, E感谢指教,版主做的图有一定道理,不过太过于简单,就一普通换向阀+液压锁+节流阀...9 F( X' o+ g+ G$ b, P+ a) r) V
缸伸出和缩回的速度要相同,主要难题在这儿.如何能做到呢?
) q: H+ N  R1 Q8 i5 H

% o! P" S  e+ ?8 H缸伸出和缩回的速度要完全相同吗,用双单向节流阀可以调整大致的同步。
* K, M3 \5 {+ c8 p: V8 R8 K另:差动可以实现缸伸出和缩回的速度相同,但仅对于特殊的缸径及杆径的配合,楼主可以计算一下,或许可以选当合适的差动油缸。
发表于 2008-5-31 19:06:39 | 显示全部楼层 来自: 中国辽宁鞍山
你也可以用双活塞杆油缸进出都一个速度。
发表于 2008-5-31 21:16:37 | 显示全部楼层 来自: 中国上海
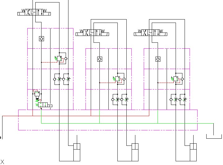
感觉防止三路干扰用液控单向阀不是好办法,最好在T口放单向阀。这样可以保障AB口反应敏捷。为了防止油缸下落,下腔应该放背压阀。原理图按照国产液压件画的。要是流量不大可以不用差动的,意义不大。
清华天河PCCAD2..._2008.05.31.21.08.54.jpg
 楼主| 发表于 2008-5-31 23:12:59 | 显示全部楼层 来自: 中国广东
原帖由 9619 于 2008-5-31 14:22 发表 http://www.3dportal.cn/discuz/images/common/back.gif
7 @6 _$ f& t4 t% M+ J) p5 W
' s( A$ U& C" \+ @, L6 Y2 `8 y
9 c% I5 V3 s" X缸伸出和缩回的速度要完全相同吗,用双单向节流阀可以调整大致的同步。
  P9 ~, R) w5 A另:差动可以实现缸伸出和缩回的速度相同,但仅对于特殊的缸径及杆径的配合,楼主可以计算一下,或许可以选当合适的差动油缸。

! v  z0 K% e, o3 Q3 [/ f% s( V呵呵,不能选差动缸了,成本过不去了.
8 _% T5 Z5 z- l2 F# P! q双单向节流阀调进出油量有难度啊.还不如用调速阀啊....
 楼主| 发表于 2008-5-31 23:22:55 | 显示全部楼层 来自: 中国广东
原帖由 46792974 于 2008-5-31 21:16 发表 http://www.3dportal.cn/discuz/images/common/back.gif& K$ W- M1 y5 L) W0 S* k" k
感觉防止三路干扰用液控单向阀不是好办法,最好在T口放单向阀。这样可以保障AB口反应敏捷。为了防止油缸下落,下腔应该放背压阀。原理图按照国产液压件画的。要是流量不大可以不用差动的,意义不大。
2 w* P( u& C; f) i0 \  S
你好:感谢$ X9 b8 n$ x: ]3 j. v
你的原理图上为什么在A口加了两个单向阀?详细一看,似乎缸伸出和缩回速度不一样呢
( x4 R; ~. z2 h8 y为什么是两个背压阀呢?并且是否背压阀A的泄油口接到的L口吗?有何道理呢?
. Q( d4 i8 L1 t3 D' o并且电磁阀左边得电时,都是靠节流阀调节的,能行吗? ' ?/ j3 P& e' q2 w# @: k
) ]. G0 W- P# x
谢谢指教
$ F5 Y# D5 g* ?. c5 j7 S
  b$ N% H/ N# U; |' h  A$ O[ 本帖最后由 自流井 于 2008-5-31 23:28 编辑 ]
发表于 2008-6-1 11:29:35 | 显示全部楼层 来自: 中国上海
1 我的只在T口放了单向阀,防止动作的油缸影响无动作的油缸。) @: D) o) J) u. K
2.A口的泄油是引到T口的。10通经的阀T口有TaTb之分,对于压力阀分的比较严格的。
$ e/ A: q  N( h( \: h8 i  @1 P0 r3.两个单向节流阀都是出口节流,分别调节上升和下降速度。如果不需要分别调节,又不用差动的话,可以用P口节流。
0 [& n; M, N: }" N( q/ ^刚才详细看了一下,我的原理似乎有点问题。应该把背压阀放在无杆腔防止油缸下落,补油单向阀应该从有杆腔朝P口补油。
& `& M6 y: r& U" d由于叠加阀大多数用于机床,机床一般是油缸快进时用差动,工进时需要背压,所以刚好把顺序背压阀放在有杆腔,顺序背压阀刚好为差动提供一个背压,使液压油不进入回油而是进入P口实现差动。* x6 h& |' M4 r8 V0 C6 w
问题是楼主的工况和机床油缸工况倒过来了,有杆腔放在了上面,不需要背压了,无杆腔却需要支撑,(我觉得液压锁支撑效果绝对不如压力阀支撑效果好,所以还是建议用背压阀),但是差动必须跌势有杆腔超无杆腔补油,差动实现起来就非常困难了。二楼电磁阀实现差动可是一组没有动作就给卸荷了。如果在有杆腔放上背压阀,似乎不如用大泵加大流量更经济了。建议楼主放弃差动的想法。原理还是按照我在42楼的原理,只不过把单向顺序背压阀改成普通背压阀。如果不需要分别调节上升下降速度,可以用P口节流。
 楼主| 发表于 2008-6-1 12:05:54 | 显示全部楼层 来自: 中国江西九江
原帖由 46792974 于 2008-6-1 11:29 发表 http://www.3dportal.cn/discuz/images/common/back.gif
% u2 I0 f5 t5 ^3 S, g1 d4 O1 我的只在T口放了单向阀,防止动作的油缸影响无动作的油缸。
6 M9 L- a" ~; ]2 Q/ r2.A口的泄油是引到T口的。10通经的阀T口有TaTb之分,对于压力阀分的比较严格的。
* [; m* q& g1 u3.两个单向节流阀都是出口节流,分别调节上升和下降速度。如果不需要 ...

1 ~8 k3 j7 ^* u, M7 v' c# P: R  H你好,你的背压阀是什么阀啊,我没用过,两个带旁通单向阀的溢流阀啊。。这个是怎么回事啊?补油从小腔补到P口有什么用呢?
发表于 2008-6-1 21:54:40 | 显示全部楼层 来自: 中国上海
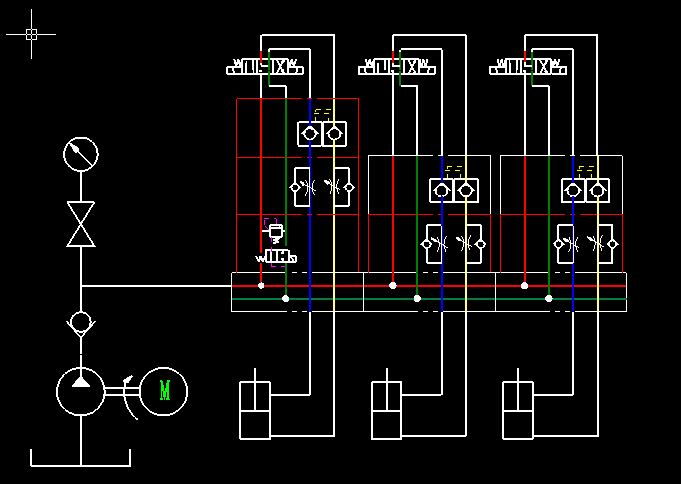
流量不大不用差动了,用个中压得30的叶片泵就可以达到25L的流量。原理可以这么改。- O1 n) D( g8 T4 d! O3 d. V
阀我直接在网页上随便找了一个。油研系列有这种阀。中低压系统还是用油研方便,机能多。5 A& [' L' h5 r3 f, O9 K2 }+ f
原理图我在图库调了10通经的阀。你的流量不大的话完全可以用6通经的。
0 T3 F+ j' N% _8 `
$ K# O2 E* o' @3 K$ y( o4 G5 k[ 本帖最后由 46792974 于 2008-6-1 21:56 编辑 ]
清华天河PCCAD2..._2008.06.01.21.40.18.jpg
http--www...._2008.06.01.21.51.36.jpg
 楼主| 发表于 2008-6-2 12:48:21 | 显示全部楼层 来自: 中国四川自贡
原帖由 46792974 于 2008-6-1 21:54 发表 http://www.3dportal.cn/discuz/images/common/back.gif
! c0 V* R5 ~/ G) O流量不大不用差动了,用个中压得30的叶片泵就可以达到25L的流量。原理可以这么改。
/ u) o0 u, v9 J* e2 R  z# M阀我直接在网页上随便找了一个。油研系列有这种阀。中低压系统还是用油研方便,机能多。
( D. P6 K# s. r9 r4 M0 G原理图我在图库调了10通经的阀。你的流量 ...
$ r) [8 X8 B) z" U/ F( V
你好,我想了很久,你这个原理图在缸伸出时速度会更快的啊,回来时有背压阀并且缸的大小腔面积比为1:1.414.所以缸回来时会不会更慢啊....1 ]  d# c! o, r
意思是说达不到伸出和缩回速度一样的要求
1 u1 a$ G2 C9 c/ o8 M  k( f3 q如果你调节节流阀的话会不会很困难啊
发表于 2008-6-2 17:07:17 | 显示全部楼层 来自: 中国上海
负载恒定的话,速度是不受背压阀影响的。只有负载不均衡,三个缸受力不一样才会导致背压阀对速度产生影响。
; v( R& |* b# Y7 c( f* h速度精度要求不高的话用节流阀可以满足的。双单向节流阀两侧都有手柄,分别调有杆腔和无杆腔出油速度,也就是上升和下降的速度。1 i7 f. U6 D; u! U8 }2 D
如果担心速度调节精度不高可以用调速阀的。你可以参考调速阀和节流阀的样本,看都能达到什么样的精度。有没有必要用调速阀。我觉得是没必要。调速阀是用于机床的工进的。你这个试验台应该不用把速度控制那么精确的吧。
 楼主| 发表于 2008-6-2 17:22:50 | 显示全部楼层 来自: 中国四川自贡
原帖由 46792974 于 2008-6-2 17:07 发表 http://www.3dportal.cn/discuz/images/common/back.gif
( _" [" s; _" N, e+ @负载恒定的话,速度是不受背压阀影响的。只有负载不均衡,三个缸受力不一样才会导致背压阀对速度产生影响。& D6 u1 x; E; N& Q" D( z
速度精度要求不高的话用节流阀可以满足的。双单向节流阀两侧都有手柄,分别调有杆腔和无杆腔出油速度,也 ...
. w: B& e8 X( {$ G6 ~
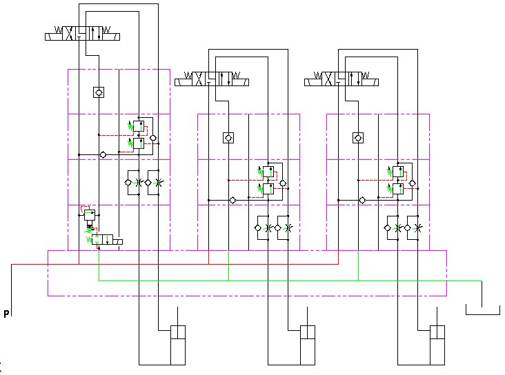
有道理,准备节约点,用节流阀了
% W) t% z, y+ K& @2 f% f原理如下:请指教
OK.jpg
发表回复
您需要登录后才可以回帖 登录 | 注册

本版积分规则


Licensed Copyright © 2016-2020 http://www.3dportal.cn/ All Rights Reserved 京 ICP备13008828号

小黑屋|手机版|Archiver|三维网 ( 京ICP备2023026364号-1 )

快速回复 返回顶部 返回列表