QQ登录

只需一步,快速开始

登录 | 注册 | 找回密码

三维网

 找回密码
 注册

QQ登录

只需一步,快速开始

展开

通知     

楼主: jiang306
收起左侧

[讨论结束] 2D动态和3D动态严重问题

[复制链接]
发表于 2016-6-18 23:56:54 | 显示全部楼层 来自: 中国贵州贵阳
爱是执著的修行 发表于 2016-6-18 23:31( A, l% Q8 |! h& K
晚上吃翔了吧 你了解mastercam动态吗 你了解版主吗 不了解就别瞎BB

) |3 ^# m2 H- X& i1 ]; W护主心切、护主心切、护主心切......
发表于 2016-6-19 00:02:51 | 显示全部楼层 来自: 中国北京
好了,大家呢就别吵了.~
/ f  e6 ]- N" c我就讲讲我为什么会发那句话的原因.# _4 N+ u' w4 g
首先动态铣削不是新功能,这个功能推出已经是第七年了.如果真的有这种用眼睛都能看到的问题,1 e( U6 s" x$ W7 Q  C
那MC公司玩个P,还主推个毛...所以这个帖子显然是个标题党,( P% T; g5 H4 q0 Y! U

$ j5 u4 P% L, W7 g( ]0 a其次楼主真的认为这是个问题,那请用软件的刀路模拟走一下就知道为什么那个地方这么大了.
+ u* d7 w* A; Q+ Q5 Y4 z最后,我就想请问下@lht 那,那个刀路,为什么那个地方那么宽呢?
$ T- Q5 |9 _6 }, J8 N! D别跟我说你不会用MC,我们只谈刀路,不谈软件.你这么有热心,期待你为楼主排忧解难.
发表于 2016-6-19 00:06:42 | 显示全部楼层 来自: 中国北京
lht 发表于 2016-6-18 23:56" u3 y4 o6 m6 L
护主心切、护主心切、护主心切......
" V. \4 ?' U& L; j# W+ i. L4 O; H7 F
我期待你的解答.
发表于 2016-6-19 02:02:11 | 显示全部楼层 来自: 中国贵州贵阳
本帖最后由 lht 于 2016-6-19 12:03 编辑 1 j% A9 F$ M% J
路过不买 发表于 2016-6-19 00:06
6 a( f. a& p& e  g4 y) V我期待你的解答.
# m0 t/ {. V9 p  f+ ~3 @5 C
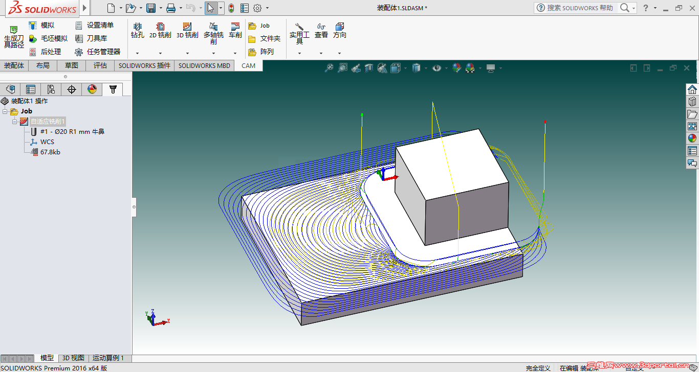
既然这么诚恳,那就闲聊几句。楼主的主要问题是路径看起来有问题、路径不均匀,与设置相差很多。N年不用MC,所以楼主关于MC软件的疑问我解决不了,但我与楼主一样首先怀疑路径有问题。; W: @) R1 x! H4 z
不管是叫动态加工、VoluMill、iMachining......其实都是一样,基于刀具保护和切削效果,都会设置合理的切削角度或侧向切削步距,如果生成的刀具路径与设置相差很多,那么是否有理由怀疑呢?
1 v2 s7 C) w3 V" I2 k9 I/ N每个软件都有自己的算法,MC为何算出来如楼主图片所示,为什么设置与结果相差很多,我解释不了为什么,也许MC也解释不清。但从加工合理性来说(保持相对均匀的切削余量),我觉得它有问题,如果有人说楼主图片的路径没有问题,我希望不是自欺欺人的回答。2 _$ Z% R: a9 z, j$ H
以下是其他软件设置不同侧向步距的刀具路径,如果各位有其他不同软件也可试试。+ B4 ^- }' ~& P! R( c
1 F$ c3 k" D/ u/ {) R
* M- ?+ ]8 Q6 U$ X
个人总结下来,现在出现的情况只是对问题提出时的一个认知问题而非技术问题:每个人会从不同角度、思维、喜好.....去看待出现的问题,也许说出来有些幼稚、可笑、荒谬.....那些以经验者、高手自居的人大多不屑一顾、冷言冷语、嘲笑等等等等,我希望对待一个新人、新手、新事物,大家多一些包容,少一些戾气。他山之石,可以攻玉,我想也是这个道理。
: u0 s0 p/ `( \3 T  y
1 N' h( u4 S3 w- D/ j" A: t7 {+ n9 N. b! r0 @

SC

SC

SC

SC

SC

SC

HSMWorks

HSMWorks

NX

NX

评分

参与人数 1三维币 +2 收起 理由
路过不买 + 2 技术讨论

查看全部评分

发表于 2016-6-19 11:05:27 | 显示全部楼层 来自: 中国安徽滁州
本帖最后由 dragonlei 于 2016-6-19 11:06 编辑 % d1 u" N- R. [4 a! W! r, s

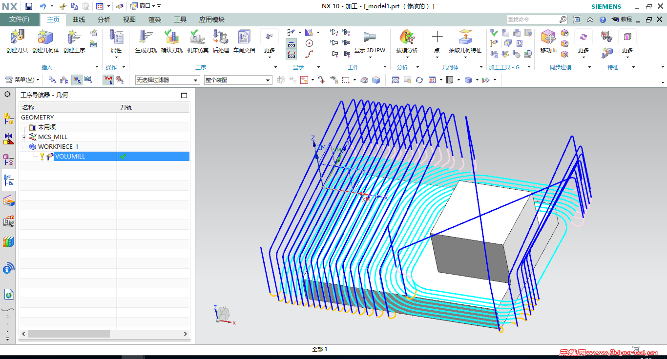
  b8 R+ E  i: ]4 V这是HSM做的,里面的几条刀路看起来也是切削量很大,实际上是均匀的,因为刀走到这个区域,已经没有很大的切削量了,所以步距看起来很大,实际不然。
2016-06-19_110301.jpg

评分

参与人数 1三维币 +2 收起 理由
路过不买 + 2 技术讨论

查看全部评分

发表于 2016-6-19 11:17:08 | 显示全部楼层 来自: 中国安徽滁州
大家有问题,可以讨论,不要谩骂,人身攻击。
0 i1 T; q$ E5 I# `* M: }更要尊重版主,路过版大为论坛做出的贡献有目共睹。0 e  L$ P1 D3 l4 [! {
版主怎么样,坛友心中有杆称。
发表于 2016-6-19 22:02:39 | 显示全部楼层 来自: 中国台湾
其實Iht從一開始發言就沒多大問題 !! V8 |$ z: p  h% p! _: E
這純粹是個性的關係......
9 {+ t' V$ m6 r# K) a6 MIht 比較正直  我們版大平常就比較風趣些(說直點就不正經).....都沒錯
3 T5 t# p: t: i0 O. O! C2 D& c
1 ?; n8 [3 I" Z3 i0 C/ d4 _; ?mc早期外掛hsm的參數設置 就有希望步距保持值和最大值 軟件自適應在2者間. x- N9 ^  Y9 M: M
不可能恆定步距又不浪費路徑 所以自適應
! i9 F( O, ?7 G8 j, y% [合不合理可能每個軟件有所差異 ..% ~  p2 d* o. L5 {; h

评分

参与人数 1三维币 +1 收起 理由
路过不买 + 1 技术讨论

查看全部评分

发表于 2016-6-19 22:54:23 | 显示全部楼层 来自: 中国四川成都
其实楼主仔细看看实体验证时的切削情况,应该就不会有疑虑了,这种切削到最后的余量是很少的,MC动态刀路的特点就是切削余量均匀,怎么会考虑不到这种情况能?/ {5 C$ a8 Y/ M2 Z1 s* O7 Y' F$ M' i
我用动态刀路两年多了,用动态刀路加工的产品至少上千种了吧,动态刀路很稳定的,断刀的情况基本不会出现。放心用吧!
( M/ q; \  k6 i
捕获1.PNG
捕获2.PNG
捕获3.PNG
捕获4.PNG

评分

参与人数 1三维币 +2 收起 理由
路过不买 + 2 技术讨论

查看全部评分

发表于 2016-6-20 00:45:35 | 显示全部楼层 来自: 中国北京
lht 发表于 2016-6-19 02:02
" n! I5 e8 J& o8 H& i既然这么诚恳,那就闲聊几句。楼主的主要问题是路径看起来有问题、路径不均匀,与设置相差很多。N年不用M ...

, V8 E7 e8 |( @. ]* q2 M你讲的很有道理,所以我就把你前面在测头手册中的发言扣分了..8 \' |+ ?3 G8 Q2 D) I, Y
- o1 E( `. t8 H7 w  r* u; M, b
既然你说新手不好去嘲笑,那分享者就能去嘲笑了.所以扣分 吼吼`~
发表于 2016-6-20 00:49:10 | 显示全部楼层 来自: 中国北京
bird9077 发表于 2016-6-19 22:02
3 W: x' m: A; x" E其實Iht從一開始發言就沒多大問題 !
1 Z& n2 o, H0 q% p) H/ W' b3 b# J這純粹是個性的關係......: Q) Y( o- ]2 M0 Y
Iht 比較正直  我們版大平常就比較風趣些( ...

) j: W6 E" O( v- {# m9 A( x我擦..原来我还是个不正经的版主
发表于 2016-6-20 01:13:49 | 显示全部楼层 来自: 中国北京
好吧,我水平渣~~做不出上面的效果~% M. Y; z6 E( d" G% R  i+ G( t6 T! \
QQ图片20160620011206.png
发表于 2016-6-20 08:33:30 | 显示全部楼层 来自: 中国北京
lht 发表于 2016-6-18 21:26/ M, H0 H) [( _% j- m
就你这低能的理解能力,也来装大尾巴狼?
) c9 I4 |- {' t& u
说实在的!三维网这极个别版主真的不咋地!素质太低了,喜欢斤斤计较!版主与人骂街好像显得他很牛逼!搞得跟个妇女似的。我还是那句话!你那点技术也是老美玩剩下的!套你自己的口头禅“没什么卵用”!!!

评分

参与人数 1三维币 -2 收起 理由
路过不买 -2 回帖内容与主题无关

查看全部评分

发表于 2016-6-20 09:24:11 | 显示全部楼层 来自: 中国北京
shenyou5566 发表于 2016-6-18 17:51
0 a( \8 `9 ^/ ]( w其实楼上说的也是有道理的

, o9 j9 x- ?0 e我是刚经历过,可能是刀垃圾了,也可能就是不恒定切削
发表于 2016-6-20 16:12:19 | 显示全部楼层 来自: 中国陕西宝鸡
话不投机半句多。
发表于 2016-6-21 09:48:05 | 显示全部楼层 来自: 中国江苏无锡
lht 发表于 2016-6-18 22:06# u4 s( m/ Q1 R( {
你往上看看:“好牛好牛,这么重大的BUG都让你发现了.”还有个笑的表情

! G) C7 R& [( k連玩笑話都看不出來!~
( X3 G' d4 P) c7 H版主是管理論壇版塊的
3 w2 A7 Y/ K! _8 i4 ?% v% }請教別人本來就要謙遜,誠懇!~9 x' E0 R  R/ o5 O( S
看你在這裡說了半天,你有幫別人處理問題嗎?
发表于 2016-6-21 13:58:20 | 显示全部楼层 来自: 中国贵州贵阳
希望的诱惑 发表于 2016-6-21 09:481 K) T% p- D' ^
連玩笑話都看不出來!~) [) B; g) C) Q& K( q
版主是管理論壇版塊的
  {9 ^) Z8 ?+ ?* c9 ~, h6 l* L( N# |請教別人本來就要謙遜,誠懇!~
+ h6 S) O( ^' s' b  V* W
首先,我要夸你:你好聪明哦!
$ h8 n2 R* E9 j( {第二,我想问你:很喜欢炒冷饭吗?
发表于 2016-6-21 14:56:55 | 显示全部楼层 来自: 中国江苏无锡
本帖最后由 希望的诱惑 于 2016-6-21 15:13 编辑
% m; H; U8 a/ O6 ^2 _  K# ~3 ^5 s9 G. I: _. @# e9 q0 j  W
CREO2.0,正反銑& M1 G9 e* p1 i% K/ Z$ S
( W) |3 Z$ @- B: k
5555.PNG
发表于 2016-6-21 15:01:32 | 显示全部楼层 来自: 中国江苏无锡
CREO2.0 ,全順銑
3 G1 R4 `. H, O/ a
789.PNG
发表于 2016-6-25 22:26:50 | 显示全部楼层 来自: 中国安徽滁州
cero的刀路真不能看过
发表于 2016-6-25 22:41:16 | 显示全部楼层 来自: 中国广东梅州
希望的诱惑 发表于 2016-6-21 15:01
5 H2 E0 ?3 r& ?, xCREO2.0 ,全順銑

5 t! y" q( f0 d  Y( M3 nCREO刀路比较少见!赞一个!!!!
发表于 2016-8-24 09:45:32 | 显示全部楼层 来自: 中国天津
是怪怪的!!!!
发表于 2016-8-24 23:49:44 | 显示全部楼层 来自: 中国北京
丨猪猪乐园丨 发表于 2016-6-19 22:54 static/image/common/back.gif
& U. |/ G  z9 j: c' r  q其实楼主仔细看看实体验证时的切削情况,应该就不会有疑虑了,这种切削到最后的余量是很少的,MC动态刀路的 ...
/ u0 F/ w% h$ W) J! M
你早来些该多好,可以避免一场撕逼。! x. F' W2 A! \# x+ z
发表于 2016-8-24 23:57:29 | 显示全部楼层 来自: 中国北京
luozc001 发表于 2016-8-24 23:49 static/image/common/back.gif* n! g% f9 x- J
你早来些该多好,可以避免一场撕逼。

9 ^- @, \- ]# x! e5 E不知道我会不会被禁言唉,版大,我是奔着你来三维网的,而且你出的教程我都下载了,只是我级别太低,网站权限太严,体验太渣。不过这不妨碍版大的闪着光芒的人格魅力。哎呀,有人要骂我马屁精了。886
  ]- g( n7 Z* z$ i% C
发表于 2016-8-25 08:04:22 | 显示全部楼层 来自: 中国江苏南京
jiang306 发表于 2016-6-17 17:57
6 k- _8 L3 g/ T* g大家不要笑嘛,是新手。难道这个不是问题?8 G4 c9 Q: \( u! t! |5 J
那个地方的吃刀量确实比较大啊

1 b6 |6 [  y8 I9 K- E1 d" _2 B那就换刀路         
发表于 2016-8-25 09:02:00 | 显示全部楼层 来自: 中国天津
这个是正常的,动态不都是这样跑
发表回复
您需要登录后才可以回帖 登录 | 注册

本版积分规则


Licensed Copyright © 2016-2020 http://www.3dportal.cn/ All Rights Reserved 京 ICP备13008828号

小黑屋|手机版|Archiver|三维网 ( 京ICP备2023026364号-1 )

快速回复 返回顶部 返回列表