QQ登录

只需一步,快速开始

登录 | 注册 | 找回密码

三维网

 找回密码
 注册

QQ登录

只需一步,快速开始

展开

通知     

查看: 1938|回复: 2
收起左侧

[分享] 二次开粗

[复制链接]
发表于 2010-10-8 21:04:00 | 显示全部楼层 |阅读模式 来自: 中国安徽宣城

马上注册,结识高手,享用更多资源,轻松玩转三维网社区。

您需要 登录 才可以下载或查看,没有帐号?注册

x
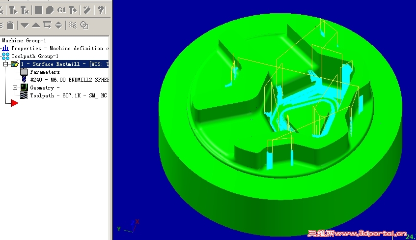
用16R1.6半精铣之后,圆角及底部有残留材料。这种调制出来的二次开粗仍欠完美。
; x  R& }, R: I3 v9 `, x rest.jpg
, T$ H" B  x2 E# E, {( h, B restmill.rar (361.16 KB, 下载次数: 44)
 楼主| 发表于 2010-10-15 21:43:41 | 显示全部楼层 来自: 中国安徽宣城
这个还是实用的,基本不抬刀。
/ Z1 m" q  d8 Q, P* x3 d 刀路.jpg
5 j% p) O4 f! D. V 放大.jpg
发表于 2010-10-23 16:44:14 | 显示全部楼层 来自: 中国广东广州
参数改得不好
发表回复
您需要登录后才可以回帖 登录 | 注册

本版积分规则


Licensed Copyright © 2016-2020 http://www.3dportal.cn/ All Rights Reserved 京 ICP备13008828号

小黑屋|手机版|Archiver|三维网 ( 京ICP备2023026364号-1 )

快速回复 返回顶部 返回列表