QQ登录

只需一步,快速开始

登录 | 注册 | 找回密码

三维网

 找回密码
 注册

QQ登录

只需一步,快速开始

展开

通知     

查看: 1348|回复: 1
收起左侧

[求助] 变量泵变量机构的AMESIM仿真

[复制链接]
发表于 2010-9-11 17:00:29 | 显示全部楼层 |阅读模式 来自: 中国湖北武汉

马上注册,结识高手,享用更多资源,轻松玩转三维网社区。

您需要 登录 才可以下载或查看,没有帐号?注册

x
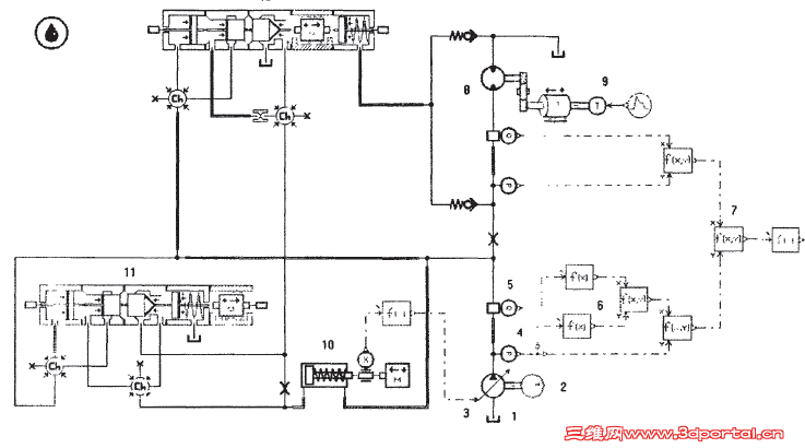
我刚学AMESIM,看到一片论文里关于柱塞泵变量机构的仿真,如图所示,但是看不懂啊?想知道图片里面的三个柱塞是代表着实际结构的什么原理啊?还有就是那个f(x)函数是表示什么?
/ ]3 i" i  [9 K+ \" j  ?! W 11.png
2 q: |* E2 |, x8 h# J( M7 {3 ~# {# u7 W
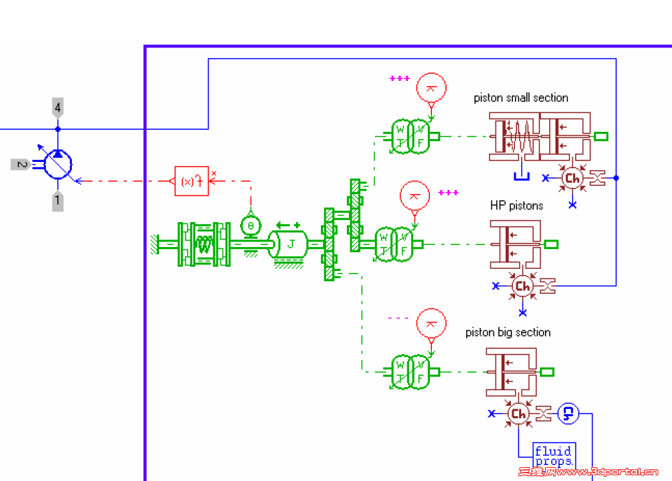
* G$ I$ a8 [) M8 K0 l: `3 l5 z但是有的论文里面是这个结构
4 x8 K! C5 ~0 s! | 22.png
- {+ }: r9 g& A0 y4 l5 E里面的变量机构就是用一个液压缸代替的,里面的f(x)是关于液压缸位移的函数,具体表示的公式是什么啊
! l* _% F# P, r) I( v! k3 g* x6 S/ X2 P0 A
% B$ o$ v/ ]* j* ~5 y: N7 t, v3 H! g$ Y/ D
本人是新手,跪求各位AMESIM仿真高手的解答。; {, e$ I/ M+ p
有没有人做个想类似的仿真啊,能不能发个到我的邮箱里啊让我参考参考carl301301@163.com
 楼主| 发表于 2010-9-14 08:44:51 | 显示全部楼层 来自: 中国湖北武汉
怎么没人反应啊?大家一起讨论讨论啊
发表回复
您需要登录后才可以回帖 登录 | 注册

本版积分规则


Licensed Copyright © 2016-2020 http://www.3dportal.cn/ All Rights Reserved 京 ICP备13008828号

小黑屋|手机版|Archiver|三维网 ( 京ICP备2023026364号-1 )

快速回复 返回顶部 返回列表