QQ登录

只需一步,快速开始

登录 | 注册 | 找回密码

三维网

 找回密码
 注册

QQ登录

只需一步,快速开始

展开

通知     

全站
3天前
查看: 1661|回复: 2
收起左侧

[求助] 齿轮轴的收尾

[复制链接]
发表于 2010-8-26 18:25:10 | 显示全部楼层 |阅读模式 来自: 中国湖北宜昌

马上注册,结识高手,享用更多资源,轻松玩转三维网社区。

您需要 登录 才可以下载或查看,没有帐号?注册

x
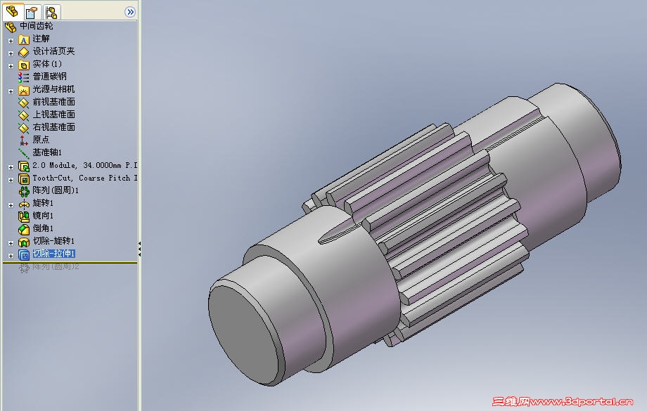
请教各位大侠,齿轮轴如何收尾啊?
 楼主| 发表于 2010-8-26 18:27:50 | 显示全部楼层 来自: 中国湖北宜昌
就是实际加工中滚刀脱离齿轮轴的那部分如何画出?
发表于 2010-8-26 22:03:18 | 显示全部楼层 来自: 中国河南洛阳
本帖最后由 lystar 于 2010-8-26 22:08 编辑 6 u- w4 f5 s4 |. A7 M

3 J7 o+ |0 K2 y+ w给楼主发个参考,这是挺早前我画过的一个齿轮轴,过程可以给你参考下:; {6 t, r# V5 \' L: `6 u+ d  H% o
1。先画出齿轮主体部分3 Y, @3 E8 w: P3 V' `$ ]3 Z
2。画出齿轮轴其他转轴部分
$ C* f4 B; V6 t8 w, j! d3。用转换实体引用的方法生成齿形轮廓,然后用旋转来生成齿轮铣刀退刀部分弧线型过渡(实际加工应该是先进刀后退刀,我顺序画反了 )1 P  `/ k7 e5 v1 ~  j. x! x2 n
4。同样方法在另一侧用拉伸切除的方法生成齿轮铣刀进刀部分
; U  z% V3 @9 I7 Y7 n5。将上述生成的两部分做圆周阵列即可生成图示的的效果。
# |3 E2 U* ]& J2 ]3 j) `( ~" f
# ]; p1 {3 a" Y: ^& N, |以上方法仅供参考。
11.JPG
12.JPG
13.JPG
14.JPG
15.JPG
16.JPG
17.JPG
齿轮.jpg
发表回复
您需要登录后才可以回帖 登录 | 注册

本版积分规则


Licensed Copyright © 2016-2020 http://www.3dportal.cn/ All Rights Reserved 京 ICP备13008828号

小黑屋|手机版|Archiver|三维网 ( 京ICP备2023026364号-1 )

快速回复 返回顶部 返回列表