QQ登录

只需一步,快速开始

登录 | 注册 | 找回密码

三维网

 找回密码
 注册

QQ登录

只需一步,快速开始

展开

通知     

全站
8天前
查看: 1936|回复: 4
收起左侧

[求助] 内外齿轮啮合的变位系数

[复制链接]
发表于 2010-8-20 06:59:40 | 显示全部楼层 |阅读模式 来自: 中国湖南株洲

马上注册,结识高手,享用更多资源,轻松玩转三维网社区。

您需要 登录 才可以下载或查看,没有帐号?注册

x
请介绍内、外齿轮啮合变位系数的选择及计算方法或软件的资料
发表于 2010-8-20 08:11:45 | 显示全部楼层 来自: 中国江苏苏州
北京艾克斯特的齿轮专家系统设计软件对内、外齿轮啮合变位系数的选择比较具体详细,说明书中叶有很好的介绍。包括渐开线圆柱齿轮和螺伞的设计计算和强度校核。
发表于 2010-8-20 11:57:48 | 显示全部楼层 来自: 中国湖南岳阳
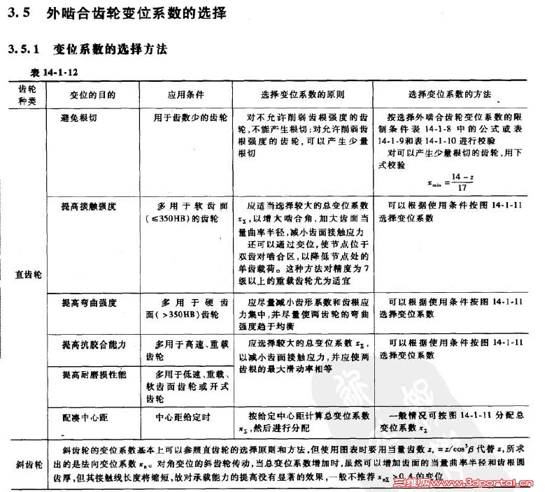
可以参考设计手册有关变位系数部分。有个齿轮计算软件好用,试试看。
1.jpg
2.jpg
3.jpg
4.jpg

齿轮计算软件包.rar

529.1 KB, 下载次数: 18

 楼主| 发表于 2010-8-21 17:11:49 | 显示全部楼层 来自: 中国湖南株洲
谢谢3楼的指导,手册上说得很清楚了,请问内啮合传动变位系数如何确定的
发表于 2010-8-22 09:04:01 | 显示全部楼层 来自: 中国湖南岳阳
内啮合齿轮的变位系数一般取0.5-0.65.
3.jpg
发表回复
您需要登录后才可以回帖 登录 | 注册

本版积分规则


Licensed Copyright © 2016-2020 http://www.3dportal.cn/ All Rights Reserved 京 ICP备13008828号

小黑屋|手机版|Archiver|三维网 ( 京ICP备2023026364号-1 )

快速回复 返回顶部 返回列表