QQ登录

只需一步,快速开始

登录 | 注册 | 找回密码

三维网

 找回密码
 注册

QQ登录

只需一步,快速开始

展开

通知     

查看: 1231|回复: 7
收起左侧

[求助] 关于泵的参数改变

[复制链接]
发表于 2010-7-27 13:17:19 | 显示全部楼层 |阅读模式 来自: 中国河北秦皇岛

马上注册,结识高手,享用更多资源,轻松玩转三维网社区。

您需要 登录 才可以下载或查看,没有帐号?注册

x
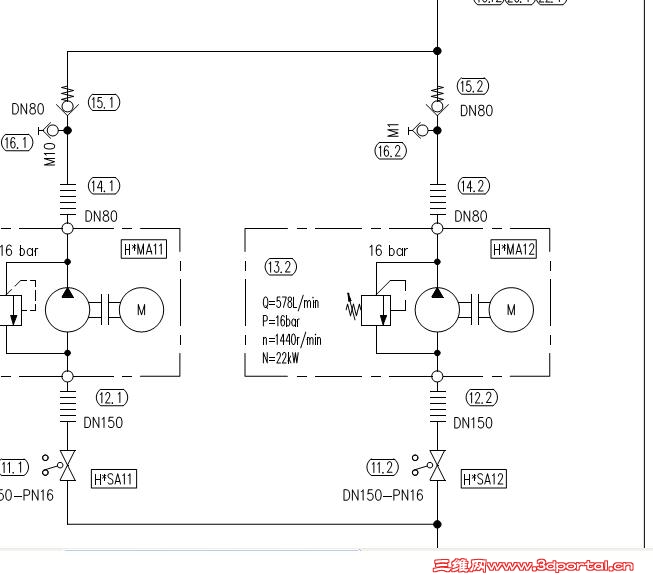
设计院为我们公司设计了一套液压系统,该液压系统有一套循环过滤冷却系统。设计院设计的泵对应一个流量值,电机1450rpm。找厂家制作,厂家的泵选型泵的排量减小一半,电机转速提高一倍,也就是流量仍然不变。请问这样做有没有什么影响?另外,设计院设计的液压系统循环泵额定压力不超过16bar,但是厂家选定的循环泵额定压力变成了40bar,这样会不会有影响?循环泵是螺杆泵。
& a7 g& _# ~" N& N1 }1 U" a) d. f( C, q6 I- `
最近液压系统冷却器损坏了,导致系统油箱进水,不知道跟这个改变有没有关系,请大家指教!!!
发表于 2010-7-27 13:34:26 | 显示全部楼层 来自: 中国辽宁本溪
螺杆泵应该采用带安全阀的。3 r7 H- d! `2 j
]用安全阀限制泵的出口压力。
螺杆泵.JPG
发表于 2010-7-27 14:32:37 | 显示全部楼层 来自: 中国浙江台州
3000转的电机还没有用过呢* c8 H; ~2 U, p& R" g  s
循环改成40bar应该没有什么太大影响
8 h- A* @/ |' Z4 S( u只要你管路的密封可以承受就行,包括过滤器、冷却器、单向阀等
发表于 2010-7-27 15:25:12 | 显示全部楼层 来自: 中国北京
液压系统冷却器应该有个额定工作压力,实际工作压力不超过就好,那就是质量问题。循环泵额定压力变成了40bar,但实际工作压力不会改变,无影响。不过3000转的电机确实很少用,泵的寿命降低。
发表于 2010-7-27 15:29:18 | 显示全部楼层 来自: 中国山东济宁
看泵的参数合适高转速的电机吗
 楼主| 发表于 2010-7-27 16:53:33 | 显示全部楼层 来自: 中国河北秦皇岛
现在的问题就在这里:设计院设计的冷却器、过滤器可能耐压只有10bar,但是现在实际的配置会不会超过这个限制?也就是说泵运转过程中会不会有尖峰压力波动或压力冲击超过10bar?
发表于 2010-7-28 10:28:54 | 显示全部楼层 来自: 中国北京
你这种系统我们公司经常用。
3 R3 F9 `$ \& a" g9 n& E7 [你说的电机转速有1450r/min 提高到2900r/min,也就是把4级电机换成了6级电机。
: @* F0 @& \& h" \: m泵的排量减小了,泵就变小了。8 R1 }, z( ^9 y& L2 u
也就是说泵小了,电机转速提高了,流量不变。, w8 w" `: |$ }1 `9 R) V
这样对循环系统没有太大的影响。只是对电机和泵的要求较高。也就是说,电机和泵的质量不好很容易损坏。
发表于 2010-7-29 16:22:37 | 显示全部楼层 来自: 中国山东
泵额定压力40bar,可是电机小,压力就上不去,冷却器坏一般与这个无关的。冷却器是什么厂家的?实际测得的压力是多少?要是测得的压力没超过16bar可以换个冷却器看看,要是超了是不是管路不合理导致憋压了。
发表回复
您需要登录后才可以回帖 登录 | 注册

本版积分规则


Licensed Copyright © 2016-2020 http://www.3dportal.cn/ All Rights Reserved 京 ICP备13008828号

小黑屋|手机版|Archiver|三维网 ( 京ICP备2023026364号-1 )

快速回复 返回顶部 返回列表