QQ登录

只需一步,快速开始

登录 | 注册 | 找回密码

三维网

 找回密码
 注册

QQ登录

只需一步,快速开始

展开

通知     

查看: 1125|回复: 0
收起左侧

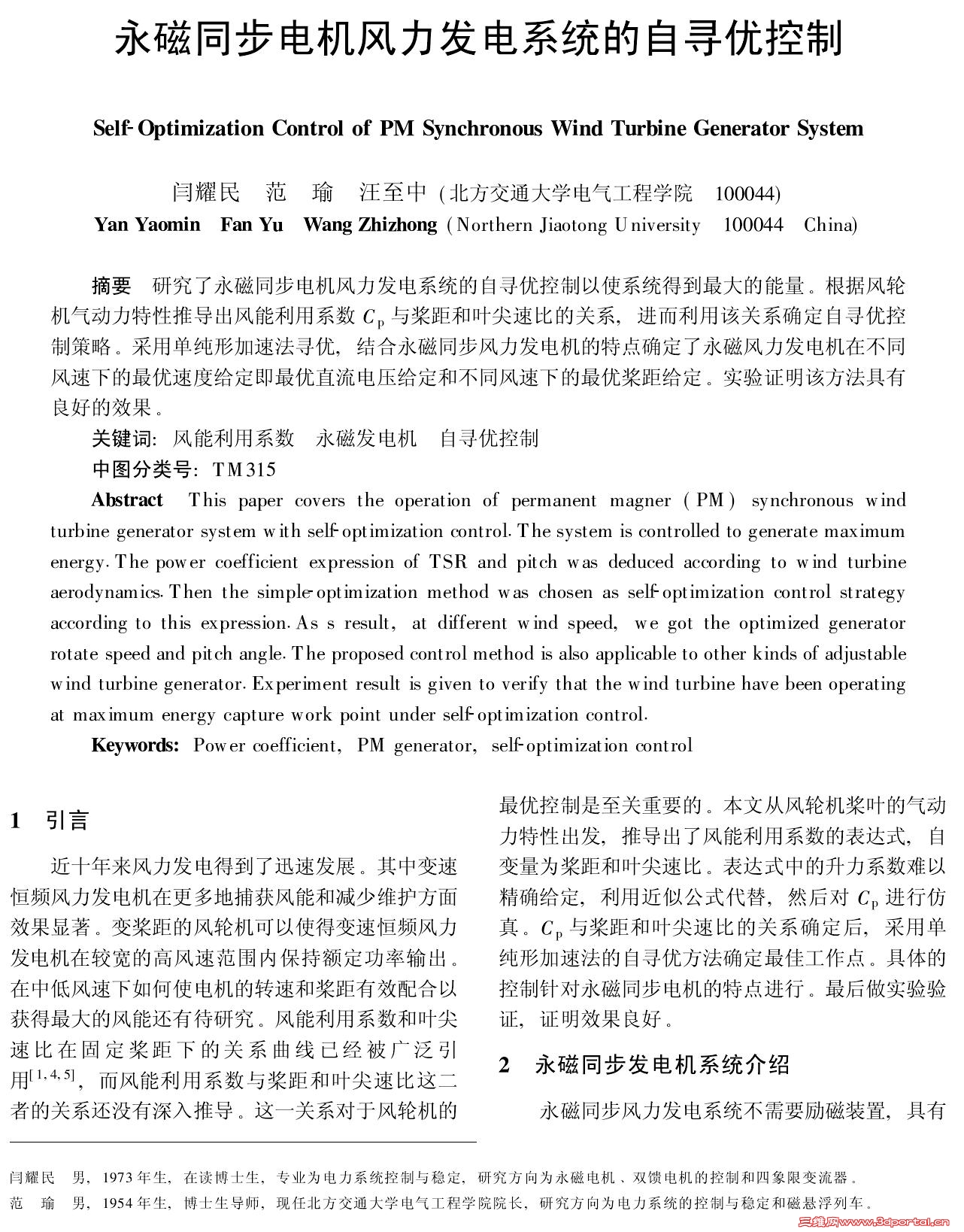
[风能] 永磁同步电机风力发电系统的自寻优控制

[复制链接]
发表于 2010-7-1 14:42:46 | 显示全部楼层 |阅读模式 来自: 中国辽宁沈阳

马上注册,结识高手,享用更多资源,轻松玩转三维网社区。

您需要 登录 才可以下载或查看,没有帐号?注册

x
01.jpg
) {. n( a; t) M+ h- i7 S/ a; J. O5 S8 O8 X& i( R7 _

0 h2 {( Y9 X; r3 H" ~: E, u3 x
1 N+ u' d) p9 E: l# A* ]* e  v 02.jpg 6 a, m- F8 g" Z0 ?! B$ W9 l

7 J! F# e( e8 K; K( o1 `2 C' w  P
( T6 [( w* H7 L) j1 }/ y% L$ s0 o# z# B# w) ~
03.JPG
  m" k/ {1 J' g; A6 }4 X- v3 H! J, g% n6 u8 t, C
0 F% c9 ]( I# w
3 _5 k. `& L0 G1 \) C, R4 s8 x. I6 v
04.JPG
, r: V% P) \" H. q# n' x3 d
% v% J( p" X0 x" Q6 C+ a
2 E) T$ {. }1 y
. P+ s# \& @8 z5 y" _7 f 05.JPG
发表回复
您需要登录后才可以回帖 登录 | 注册

本版积分规则


Licensed Copyright © 2016-2020 http://www.3dportal.cn/ All Rights Reserved 京 ICP备13008828号

小黑屋|手机版|Archiver|三维网 ( 京ICP备2023026364号-1 )

快速回复 返回顶部 返回列表