QQ登录

只需一步,快速开始

登录 | 注册 | 找回密码

三维网

 找回密码
 注册

QQ登录

只需一步,快速开始

展开

通知     

查看: 2888|回复: 8
收起左侧

[讨论] 液控单向阀开启压力深入探讨

[复制链接]
发表于 2010-5-19 18:47:44 | 显示全部楼层 |阅读模式 来自: 中国四川成都

马上注册,结识高手,享用更多资源,轻松玩转三维网社区。

您需要 登录 才可以下载或查看,没有帐号?注册

x
本帖最后由 lugane 于 2010-5-19 18:49 编辑
. s& o/ G9 I8 I4 q2 Z! m+ C+ v/ [4 y
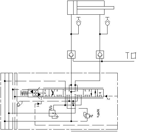
比如sun的CKGB液控单向阀开启比为3:1,系统回油背压为12bar,多路阀中位为Y型,两个液控单向阀控制油某工况下均接回油T口,油缸水平放置没有负载,此时液控单向阀会打开吗?(此回路是某种工况下等效简化,原回路很复杂)
% c9 H/ B) ~# R" A" k* Z1 \$ b一个老专家的意见是液控单向阀不会打开,动态曲线与样本上其实不一样,瞬间开启其实比较高,12bar是打不开的,开启后才可以按照开启比3:1来计算。
& ]* W+ @: G0 [6 L- q# P) r. }螺纹插装阀的厂家则说几bar就打开了。  D, I: t8 `, Q" g* d
究竟是能不能打开?请各位高手帮忙' _: Q7 u% E9 {& u
2010.5.JPG 2010-5-19 01.png
发表于 2010-5-19 19:26:00 | 显示全部楼层 来自: 中国辽宁本溪
很遗憾我也不懂。问题太复杂了。
7 ]$ g+ b+ h0 ]! z简要回答下:此时液控单向阀会打开吗? 需要知道单向阀正常开启压力(根据阀的型号能查到)。之后才能知道液控开启压力。不如正常开启压力是5个压,那么液控开启应该是15个压。12个就不能开启。3 p) n2 D7 P0 S: X! F. ?# q0 m. S' h
老专家一般也是瞎虎的也不一定懂。只要满足开启比就能打开。“瞬间”这个词用的很好,其实你仔细研究阀的开启在瞬间阀芯是抖动的,最终达到平衡的。9 r" D. l( h( P+ ?; ?. C' o
厂家说几个压就可以打开,不是废话吗?到底是几个。是几个压要看单向阀的设计。/ j; j& V) S) y) J( |9 G
如果单向阀的控油口接T 那还叫液控单向阀吗?有意义吗?
 楼主| 发表于 2010-5-19 20:22:43 | 显示全部楼层 来自: 中国陕西西安
多谢楼上的参与,sun的CKGB的正常开启压力是5bar。$ n/ l: y0 a& L- b
这个老专家实际应用经验非常丰富,可信度还是比较高的。
/ P+ ~" h8 j( z% F; F; A( T( e至于单向阀的控油口接T,只是这种工况下,也就是说这种工况下,单向阀本要求不能反向开启的,因此控制口接到T。其他时候并不接到T口,简化了很多阀的。
发表于 2010-5-19 21:12:03 | 显示全部楼层 来自: 中国广西柳州
我认为老专家的解释有一定道理,单向阀瞬间打开时,其进出口压力是不一样的.打开后压力稳定后进出口压力是一样的,这应该是打开时和稳定时的控制开启压力有很大差别的原因所在
发表于 2010-5-19 21:57:15 | 显示全部楼层 来自: 中国辽宁本溪
你好,刚才没有考虑好就回答了你的问题。看了你的问题我却产生了几个问题。8 Z- j/ V" _# o  m- ~' o9 \7 m
1、外控口接T 我觉得是错误的,A或B 有油是活塞可以动作吗?
/ M( X& ~! Q9 V* W  X+ t6 x2、开启比和开启压力的概念是什么,这个我有点混乱,希望你告诉我。
. ?9 P* {1 H2 }6 |3 o2 O3、P 接的Y阀的哪个口,你没和大家说清,或是我没看懂。那个16MP 是怎么回事?如果P接A、B了那么就差动了。一般P接T.
发表于 2010-5-20 20:36:03 | 显示全部楼层 来自: 中国陕西西安
你好,刚才没有考虑好就回答了你的问题。看了你的问题我却产生了几个问题。
* U$ V3 e3 y9 @. O$ Y  U8 H% v2 p1、外控口接T 我觉得是错误的,A或B 有油是活塞可以动作吗?
& v9 |  f! Y+ ^: L0 J* J2、开启比和开启压力的概念是什么,这个我有点混乱,希望你告诉我。" [3 H6 H9 }' T* N2 C
3、P  ...; S: t& y& C/ L2 @% \+ S
bah_zl 发表于 2010-5-19 21:57 http://www.3dportal.cn/discuz/images/common/back.gif

, l0 |/ d" n2 f5 `% T1.还是重复之前,只是某种工况下接T,本意是锁住缸,我这里做了简化,省略了其他的工况
* A1 T1 H! A  w- K! t5 n" g8 g3 a2.开启比=开启压力:负载压力。这仅仅是个近似的,实际上与阀结构、背压等等都有关系# p" C# b' ]0 i* o- t
3.16MPa是A、B口接压力油时的限压值,中位A、B口是回油箱的
发表于 2010-5-20 23:24:09 | 显示全部楼层 来自: 中国湖南长沙
根据楼主的工况,阀的1口压力为0,3口接油箱,2口压力为12bar。。。阀应该是有一个开启的过程,估计实际是否开启还与油缸的面积比有关。
发表于 2010-5-26 11:30:18 | 显示全部楼层 来自: 中国福建厦门
在油缸A B腔有油保压的情况下是打不开的,除非是液控单向阀出口直接回油,在这样的情况下回油的背压才有可能打开单向阀
发表于 2010-6-1 19:55:18 | 显示全部楼层 来自: 中国四川成都
在如图示的情况下液压锁是不会打开的。
发表回复
您需要登录后才可以回帖 登录 | 注册

本版积分规则


Licensed Copyright © 2016-2020 http://www.3dportal.cn/ All Rights Reserved 京 ICP备13008828号

小黑屋|手机版|Archiver|三维网 ( 京ICP备2023026364号-1 )

快速回复 返回顶部 返回列表