QQ登录

只需一步,快速开始

登录 | 注册 | 找回密码

三维网

 找回密码
 注册

QQ登录

只需一步,快速开始

展开

通知     

查看: 1767|回复: 6
收起左侧

[求助] 求助:图中两液压支路的区别

[复制链接]
发表于 2009-12-31 15:31:50 | 显示全部楼层 |阅读模式 来自: 中国江苏无锡

马上注册,结识高手,享用更多资源,轻松玩转三维网社区。

您需要 登录 才可以下载或查看,没有帐号?注册

x
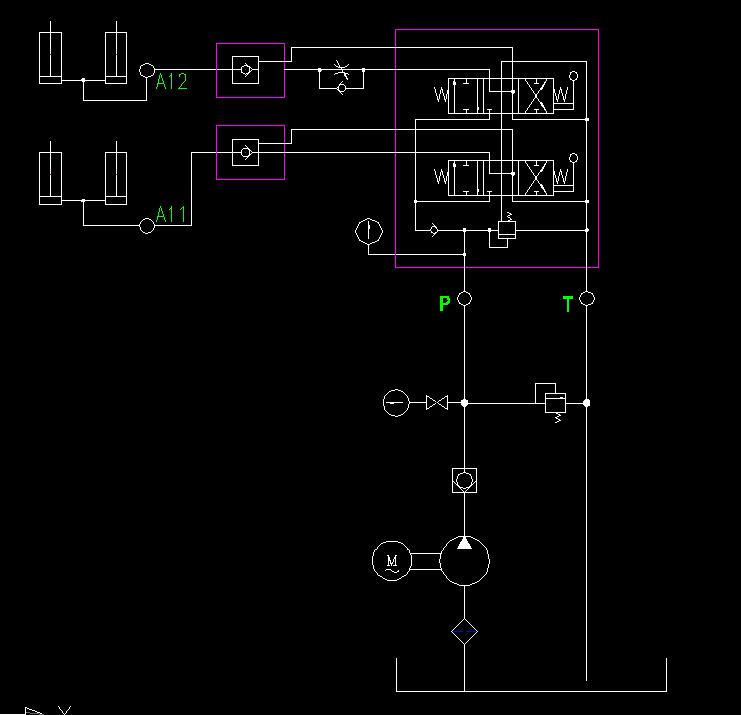
请大家帮忙看看图中两液压回路有啥区别,加单向节流阀的回路有啥样的优点,不加单向节流的又存在怎样的缺点?单向阀的方向是否正确?1 P2 R4 N, P' G0 H/ ?5 U

" N; A% w: M. f  e. O) H谢谢大家! 液压系统.JPG
发表于 2009-12-31 15:38:51 | 显示全部楼层 来自: 中国山西晋中
很简单,加单向节流阀的回路可以调节油缸的速度。
发表于 2009-12-31 16:12:38 | 显示全部楼层 来自: 中国河北秦皇岛
以一个为基准,调节另一个油缸的速度,达到粗同步吧
发表于 2009-12-31 18:10:26 | 显示全部楼层 来自: 中国辽宁鞍山
有一个是节流调速
发表于 2009-12-31 19:53:12 | 显示全部楼层 来自: 中国黑龙江齐齐哈尔
液压锁
发表于 2009-12-31 21:22:04 | 显示全部楼层 来自: 中国上海
luguo!!!!!!!!!!!!!!!
发表于 2010-1-1 00:39:31 | 显示全部楼层 来自: 中国江苏扬州
感觉节流阀应该反过来,油缸下降稳定点
发表回复
您需要登录后才可以回帖 登录 | 注册

本版积分规则


Licensed Copyright © 2016-2020 http://www.3dportal.cn/ All Rights Reserved 京 ICP备13008828号

小黑屋|手机版|Archiver|三维网 ( 京ICP备2023026364号-1 )

快速回复 返回顶部 返回列表