QQ登录

只需一步,快速开始

登录 | 注册 | 找回密码

三维网

 找回密码
 注册

QQ登录

只需一步,快速开始

展开

通知     

查看: 2463|回复: 18
收起左侧

[分享] 菜鸟的菜

[复制链接]
发表于 2009-12-22 15:54:23 | 显示全部楼层 |阅读模式 来自: 中国浙江舟山

马上注册,结识高手,享用更多资源,轻松玩转三维网社区。

您需要 登录 才可以下载或查看,没有帐号?注册

x
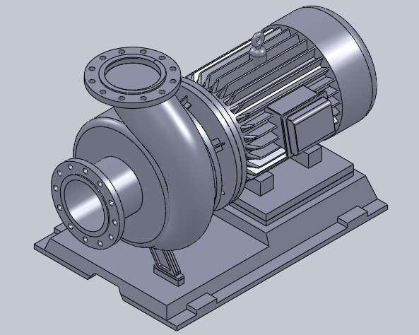
无聊偶做,请大家指正
1.jpg
2.jpg
发表于 2009-12-22 15:56:43 | 显示全部楼层 来自: 中国福建厦门
不错  找到传说中的沙发!
# T; {5 W& v3 O
  N5 Z% u  l, Y# q% G8 H水泵和气动阀!???
: D/ i: g% @; h& `  q: A  h
% j) x# j  q, b9 }7 g" R渲染下更好啊
 楼主| 发表于 2009-12-22 16:02:45 | 显示全部楼层 来自: 中国浙江舟山
渲染还不会,刚刚学习中,搞了几个小时才画了这么2个
发表于 2009-12-22 17:17:41 | 显示全部楼层 来自: 中国广西梧州
不错啊,水泵渲染就更好了!
发表于 2009-12-22 17:51:23 | 显示全部楼层 来自: 中国安徽蚌埠
第一个是电磁阀,第二是水泵,画的很好,支持。。。。。。
发表于 2009-12-22 17:52:26 | 显示全部楼层 来自: 中国浙江嘉兴
不错呀,挺可以的
发表于 2009-12-22 18:26:12 | 显示全部楼层 来自: 中国广东深圳
水泵还不错,画得比较形象。
发表于 2009-12-22 19:22:51 | 显示全部楼层 来自: 中国广东中山
不错
% ]0 M( l: ~! ?( _: L# v好样的
发表于 2009-12-22 19:47:54 | 显示全部楼层 来自: 中国江苏无锡
画的很不错啊,什么版本画的?
 楼主| 发表于 2009-12-22 21:48:34 | 显示全部楼层 来自: 中国浙江舟山
09版本画的
发表于 2009-12-22 21:55:02 | 显示全部楼层 来自: 中国上海
不错
, l& K+ O! d8 L7 [好样的
发表于 2009-12-22 22:40:19 | 显示全部楼层 来自: 中国福建漳州
还不错,支持
发表于 2009-12-25 19:54:07 | 显示全部楼层 来自: 中国台湾
畫的還不錯: r9 e2 }) A  U$ P) C
外觀接的多還算平順
发表于 2009-12-25 21:12:07 | 显示全部楼层 来自: 中国湖北武汉
从外观上看还不错,能传个剖开的视图看看吗?
发表于 2009-12-28 19:59:22 | 显示全部楼层 来自: 中国上海
不错。顶。
发表于 2009-12-28 20:24:30 | 显示全部楼层 来自: 中国广东湛江
看起来各方面都算做得很标准了。。楼主如果是新手的话很不简单的。
发表于 2009-12-28 20:31:58 | 显示全部楼层 来自: 中国山东泰安
可以 学习一下
发表于 2009-12-28 23:52:25 | 显示全部楼层 来自: 中国湖南株洲
貌似第二个没法固定》?
发表于 2009-12-29 04:11:00 | 显示全部楼层 来自: 马来西亚
看来搂主的技术还要练习呀。
  d( C4 j& S( D
# Q0 a1 s0 q8 P. X1。 水泵前脚太小。
3 r- t4 _6 k. Q5 h2。 电磁阀连接管子有问题。
发表回复
您需要登录后才可以回帖 登录 | 注册

本版积分规则


Licensed Copyright © 2016-2020 http://www.3dportal.cn/ All Rights Reserved 京 ICP备13008828号

小黑屋|手机版|Archiver|三维网 ( 京ICP备2023026364号-1 )

快速回复 返回顶部 返回列表