QQ登录

只需一步,快速开始

登录 | 注册 | 找回密码

三维网

 找回密码
 注册

QQ登录

只需一步,快速开始

展开

通知     

全站
10天前
查看: 1217|回复: 2
收起左侧

[分享] 卡车翼子板的滚塑成型技术.pdf

 关闭 [复制链接]
发表于 2009-11-28 07:08:10 | 显示全部楼层 |阅读模式 来自: 中国黑龙江哈尔滨

马上注册,结识高手,享用更多资源,轻松玩转三维网社区。

您需要 登录 才可以下载或查看,没有帐号?注册

x
卡车翼子板的滚塑成型技术" V9 K% l3 t# j6 m- W6 s
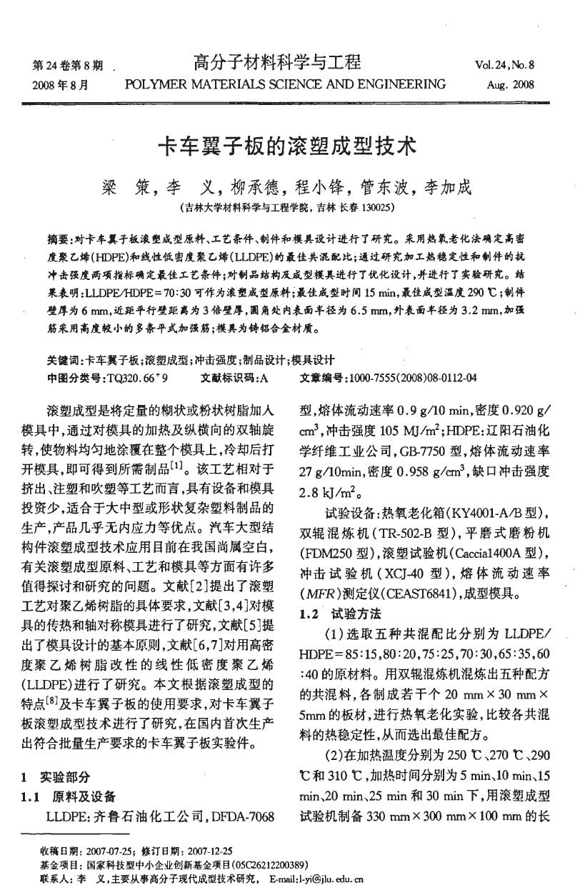
摘要:对卡车翼子板滚塑成型原料、工艺条件、制件和模具设计进行了研究。采用热氧老化法确定高密度聚乙烯(HDPE)和线性低密度聚乙烯(LLDPE)的最佳共混配比;通过研究加工热稳定性和制件的抗冲击强度两项指标确定最佳工艺条件;对制品结构及成型模具进行了优化设计,并进行了实验研究。结果表明:LLDPE/HDPE=70:30可作为滚塑成型原料;最佳成型时间15 rain,最佳成型温度290℃;制件壁厚为6 I砌,近距平行壁距离为3倍壁厚,圃角处内表面半径为6.5 n'lin,外表面半径为3.2 l'nlTl,加强筋采用高度较小的多条平式加强筋;模吴为铸铝合金材质。

卡车翼子板的滚塑成型技术.pdf

335.73 KB, 下载次数: 13

 楼主| 发表于 2009-11-29 22:15:56 | 显示全部楼层 来自: 中国黑龙江哈尔滨

给大家发张图

介绍一下内容
1.JPG
发表于 2009-11-30 08:33:45 | 显示全部楼层 来自: 中国四川成都
楼主谢谢你滚塑成型的资料好难找啊
发表回复
您需要登录后才可以回帖 登录 | 注册

本版积分规则


Licensed Copyright © 2016-2020 http://www.3dportal.cn/ All Rights Reserved 京 ICP备13008828号

小黑屋|手机版|Archiver|三维网 ( 京ICP备2023026364号-1 )

快速回复 返回顶部 返回列表