QQ登录

只需一步,快速开始

登录 | 注册 | 找回密码

三维网

 找回密码
 注册

QQ登录

只需一步,快速开始

展开

通知     

查看: 1926|回复: 11
收起左侧

[分享] Solidworks 2006 日积月累.pdf

[复制链接]
发表于 2009-8-11 14:22:37 | 显示全部楼层 |阅读模式 来自: 中国广东汕头

马上注册,结识高手,享用更多资源,轻松玩转三维网社区。

您需要 登录 才可以下载或查看,没有帐号?注册

x
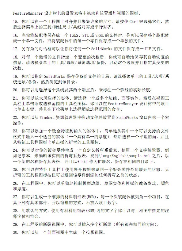
Solidworks 2006系统里面的日积月累,自己打印成份PDF格式。
1.jpg
2.jpg

SW日积月累.pdf

220.02 KB, 下载次数: 96

发表于 2009-8-11 18:38:20 | 显示全部楼层 来自: 中国山东泰安
谢谢楼主,不错
发表于 2009-8-11 20:01:17 | 显示全部楼层 来自: 中国山东济南
谢谢楼主的经验分享
发表于 2009-8-13 17:12:38 | 显示全部楼层 来自: 中国台湾
good goods
发表于 2009-8-13 17:25:22 | 显示全部楼层 来自: 中国广西玉林
好贴,楼主的技巧不错!
发表于 2009-8-13 17:41:19 | 显示全部楼层 来自: 中国山东聊城
太有用了,谢谢楼主的分享。
发表于 2009-8-13 17:42:00 | 显示全部楼层 来自: 中国山东聊城
,非常实用
发表于 2009-8-13 17:52:04 | 显示全部楼层 来自: 澳大利亚
楼主自己总结的和大家分享。谢谢了!
发表于 2009-8-14 06:26:51 | 显示全部楼层 来自: 中国陕西宝鸡
朋友,你辛苦了,不过论坛里,往上均有这个资料,
3 e3 P  s/ Z6 I8 g$ C7 j  c: W: a
* }4 [( ~9 ]- c5 F+ y- J/ g, ^5 `% l) p
记得在论坛里的名字叫做:240个技巧
发表于 2009-8-16 07:55:09 | 显示全部楼层 来自: 中国重庆
[quote]原帖由 shenxian007 于 2009-8-11 20:01 发表 http://www.3dportal.cn/discuz/images/common/back.gif' I# [( ]8 j: Z  H
谢谢楼主的经验分享
发表于 2009-8-16 08:01:38 | 显示全部楼层 来自: 中国山东济南
谢谢楼主的经验分享
发表于 2009-8-19 16:56:53 | 显示全部楼层 来自: 中国山东临沂
楼主能讲一下怎样操作的吗?
发表回复
您需要登录后才可以回帖 登录 | 注册

本版积分规则


Licensed Copyright © 2016-2020 http://www.3dportal.cn/ All Rights Reserved 京 ICP备13008828号

小黑屋|手机版|Archiver|三维网 ( 京ICP备2023026364号-1 )

快速回复 返回顶部 返回列表