QQ登录

只需一步,快速开始

登录 | 注册 | 找回密码

三维网

 找回密码
 注册

QQ登录

只需一步,快速开始

展开

通知     

查看: 1801|回复: 5
收起左侧

[讨论] 位置公差的相关原则选择问题?

[复制链接]
发表于 2009-7-27 22:04:32 | 显示全部楼层 |阅读模式 来自: 中国江苏苏州

马上注册,结识高手,享用更多资源,轻松玩转三维网社区。

您需要 登录 才可以下载或查看,没有帐号?注册

x
假设2块10mm厚的板,圆周均布6个孔,尺寸无所谓了,然后通过螺栓将他们连接,看书上介绍,有独立原则,包容原则,最大实体原则,然后最大实体原则里面还分几个原则。
: ~# y4 o, L$ t4 L# w. G  Q; Q0 h实际应用中应该选哪种原则比较普遍,另外各种原则的优缺点有哪些,请大大们介绍一下了,谢谢!
发表于 2009-7-27 22:24:30 | 显示全部楼层 来自: 中国浙江宁波
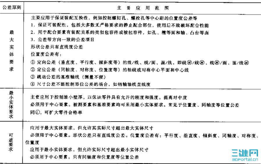
楼主可以参看《机械设计手册》,' o& s, C1 q6 ]1 q0 t
论坛有下载http://www.3dportal.cn/discuz/viewthread.php?tid=145871&highlight=%BB%FA%D0%B5%C9%E8%BC%C6%CA%D6%B2%E15 j* [* Y& J0 f7 h& Z+ \
贴下图供您参看
1.png
2.png
3.png

评分

参与人数 1三维币 +3 收起 理由
天际孤帆 + 3 应助

查看全部评分

 楼主| 发表于 2009-7-27 22:45:08 | 显示全部楼层 来自: 中国江苏苏州
书看了,机械手册也看了,还不是太明白。/ }1 Q/ q5 B: ^1 E) w5 I  c
就比如轴承盖的安装吧,轴承盖上面有6个孔,位置度我该用什么原则标?然后装轴承的实体上面也有6个螺纹孔,他们的位置度也用什么原则标?
6 Q% g/ |' t$ P" t9 R/ b$ P& ]书也看了,手册也看了,仍然不明白,希望点拨一下了。
发表于 2009-7-28 08:39:31 | 显示全部楼层 来自: 中国山西太原
1  运用条件:两个圆盘均布6孔,孔有公差要求;圆盘作基准的外圆或止口或内孔有公差要求。
+ w$ N% k7 i9 P; w2  位置公差要求:6孔中心线对圆盘理想中心线的位置度公差。前者为被测要素,后者为基准要素。9 F& h1 r0 O; E2 B( N
3  被测要素遵守最大实体原则,即在6孔偏离最大实体状态时,偏离的差值可以补偿给位置公差。
$ Z2 @, A" w& `6 Z4  基准要素也遵守最大实体原则,即在圆盘尺寸公差偏离了最大实体状态时,偏离的差值可以补偿给位置公差。
, O- B8 ]8 j0 @- l8 D, [7 x3 c  ~位置公差有公差带,加上两部分可补偿量,使装配关系变得宽松。

评分

参与人数 1三维币 +2 收起 理由
天际孤帆 + 2 谢谢教诲。

查看全部评分

 楼主| 发表于 2009-7-28 09:03:11 | 显示全部楼层 来自: 中国江苏苏州
原帖由 gaoyns 于 2009-7-28 08:39 发表 http://www.3dportal.cn/discuz/images/common/back.gif
/ }4 W( @. t+ n: c, t1  运用条件:两个圆盘均布6孔,孔有公差要求;圆盘作基准的外圆或止口或内孔有公差要求。
, c+ h$ Y2 C# Q6 O+ i2  位置公差要求:6孔中心线对圆盘理想中心线的位置度公差。前者为被测要素,后者为基准要素。* C1 Y8 d* }3 ~: u9 b$ \
3  被测要素遵守最大实体原 ...

# x, X, J- C- D! P/ S  Z0 c/ T是不是独立原则要求的位置度比较紧密,安装时比较准确。最大实体原则,只要求能够安装进去,安装比较宽松,相对而言,准确度不是很高呢?
 楼主| 发表于 2009-7-28 09:27:50 | 显示全部楼层 来自: 中国江苏苏州
原帖由 zhoushan403 于 2009-7-27 22:24 发表 http://www.3dportal.cn/discuz/images/common/back.gif
, k( R. s1 J" r& }; `2 q楼主可以参看《机械设计手册》,+ ?' i; ]/ [9 ~1 l/ R* B- T$ v$ ~- r
论坛有下载http://www.3dportal.cn/discuz/viewthread.php?tid=145871&highlight=%BB%FA%D0%B5%C9%E8%BC%C6%CA%D6%B2%E1, V6 Y6 c0 f5 h7 _( D
贴下图供您参看
9 x! {4 {/ s9 l3 w; o5 F% P( D* _+ S
刚才仔细的看了一下你的贴图,又学习了不少,学习真的是一个需要不断回头重复看的过程,温故而知新
发表回复
您需要登录后才可以回帖 登录 | 注册

本版积分规则


Licensed Copyright © 2016-2020 http://www.3dportal.cn/ All Rights Reserved 京 ICP备13008828号

小黑屋|手机版|Archiver|三维网 ( 京ICP备2023026364号-1 )

快速回复 返回顶部 返回列表