QQ登录

只需一步,快速开始

登录 | 注册 | 找回密码

三维网

 找回密码
 注册

QQ登录

只需一步,快速开始

展开

通知     

查看: 2419|回复: 14
收起左侧

[讨论] CAMWorks.2008加工实例(问题讨论,不断更新)

[复制链接]
发表于 2009-6-11 22:10:24 | 显示全部楼层 |阅读模式 来自: 中国河北秦皇岛

马上注册,结识高手,享用更多资源,轻松玩转三维网社区。

您需要 登录 才可以下载或查看,没有帐号?注册

x
首先说说我的软件运行环境
, A' [; w3 S7 L( V; _7 m$ f1 [软件:CAMWorks.2008英文版【数控加工编程系统].TLF-SOFT-Teksoft.CAMWorks.2008.ISO-LZ0)】
. X3 u8 b& ~* c8 V5 ?系统:XP sp3( P1 W8 y8 X* x5 O" {
6 c* n' e2 e( ?! c- J4 L' ]) k' c
先来一个实例,以此开展讨论7 v0 E1 g* {" y. M: s
* D! i: i5 j6 Y' i
[ 本帖最后由 cuixuanfeng 于 2009-6-14 00:07 编辑 ]
QQ截图未命名.jpg
02.jpg
03.jpg
04.jpg
05.jpg
 楼主| 发表于 2009-6-11 22:16:57 | 显示全部楼层 来自: 中国河北秦皇岛
我有个问题
5 J8 k, D" t% N
* ~0 {1 c0 M. Y  U9 l' Z3 r问什么 CAMWorks2008    抬刀高度总是不好控制?4 f3 h0 B1 \* ?  w, |6 ]) x4 _8 r
有人能否指点迷津?
发表于 2009-6-12 00:59:24 | 显示全部楼层 来自: 中国台湾
装了09的.楼主图档不上吗.我也试试一下
 楼主| 发表于 2009-6-13 00:39:17 | 显示全部楼层 来自: 中国河北秦皇岛
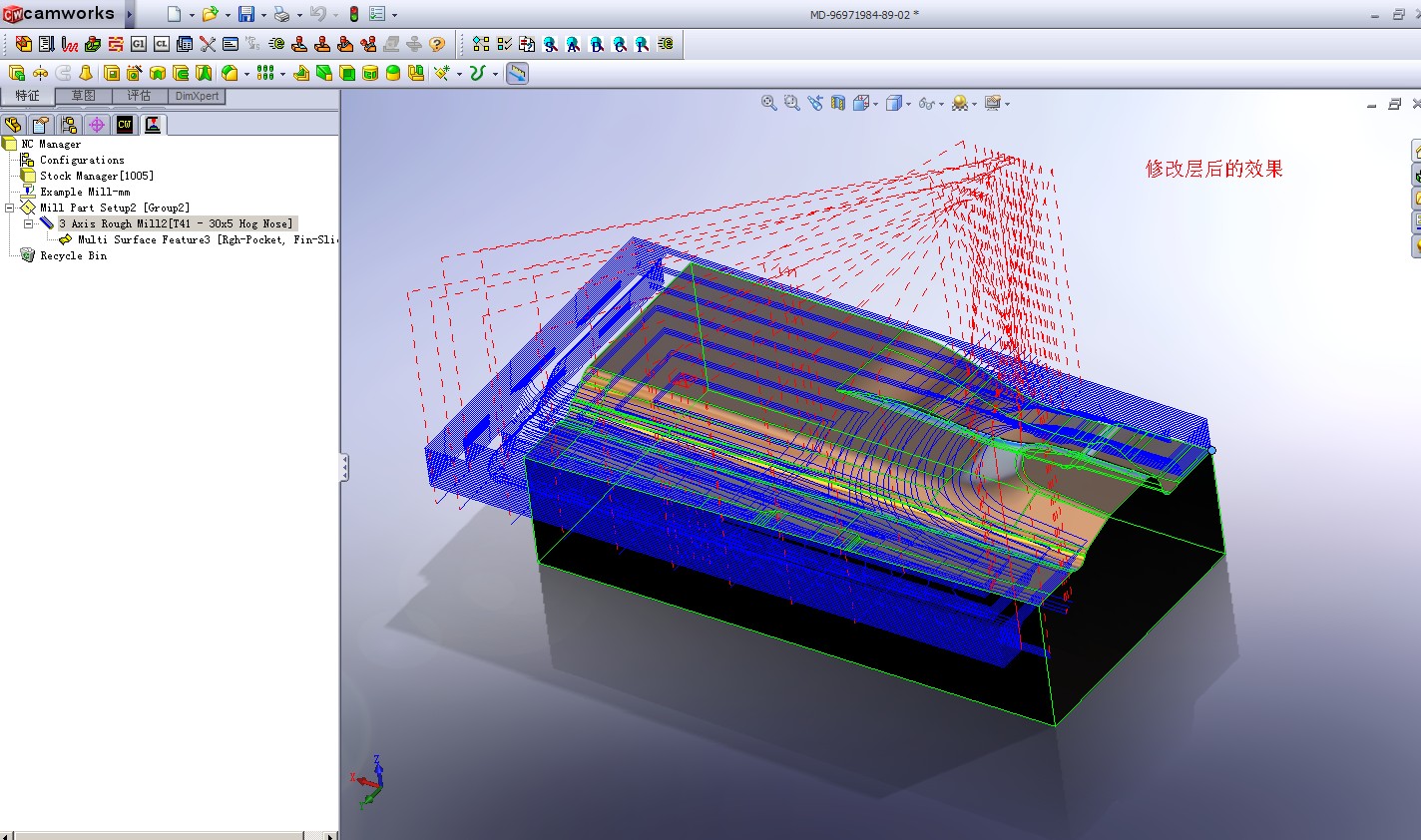
3 Axis Rough Mill 中层的定义
% _" l6 M9 K! C$ R# Q1 x- Z4 xZ level table
  r/ \' o( Z/ {  s在3 Axis Rough Mill  生成后,Z level 标签栏会显示所有层的深度,但这些都是建立在 Rough tab  中深度参数设定之上的  ,你可以用Z level table 去删除或者增加切削层,也可以更改每一层的切削深度,当刀路生成以后,每层的切削深度可以通过Rough tab来更改,切削层在生成过程中不能颠倒次序,CAMWorks 会在刀路生成之前给每一层自动分类
8 ~- a& T; T# x
' m$ u+ W& a& P' C: i/ A$ j再看一下的例子,通过这个例子或许大家能明白一些,这个层深度的控制是通过编辑带有刀路的工件而得来7 f/ W6 s! I: L, U2 a
' k8 }' x8 [1 o, k( f0 X7 l" D) O% m
[ 本帖最后由 cuixuanfeng 于 2009-6-13 00:41 编辑 ]
01.jpg
02.jpg
03.jpg
04.jpg
05.jpg
 楼主| 发表于 2009-6-13 00:58:18 | 显示全部楼层 来自: 中国河北秦皇岛
一下再通过 Area Clearance加工类型 来说明此种方式深度的定义
" j+ d8 n- ^$ Z# O# v. M在大多数加工类型中,大多采用这种方法来定义深度的7 a. C. V! S5 Y8 \$ C
明白了这些,在加自己的揣摩,camworks的层定义也就差不多了
' {* \7 t8 s2 N" i- a" L4 k) y0 u: j( x$ e' f/ }( V; }
希望大家能提出新的看法!7 l: h; L/ R) w8 @) |' [

+ M2 K. U' C( q6 Y8 v/ d* P9 O" n6 D附图档4 ~/ G/ Y# G. M4 J& i) _: {

% Y# L( I; _' f, g! {0 }# t[ 本帖最后由 cuixuanfeng 于 2009-6-13 01:03 编辑 ]
001.jpg
002.jpg
003.JPG
004.jpg

MD-96971984-89-02.rar

402.76 KB, 下载次数: 45

发表于 2009-6-13 01:07:05 | 显示全部楼层 来自: 中国台湾
還沒練到那麼深.無法交流
( Q7 C& t( L2 s4 C' z, _% ~先跟隨你們的腳步.支持交流.關注此帖
 楼主| 发表于 2009-6-13 23:46:04 | 显示全部楼层 来自: 中国河北秦皇岛
在 part setup parameters 中 advance 相中 也是可以定义深度的  a1 V# [& [# d! q+ C) q8 T

# l8 Q, m" E0 r9 E0 @3 g2 v, @不过这里主要针对两轴的  d# W+ B4 B! X

( G+ r& ~+ X8 J6 Y4 v* ASetting Z Limits for 2 Axis Mill OperationsFor 2 Axis Mill operations, you can set the Z start machining depth and/or the minimum Z machining depth locally within each operation or globally from the Mill Part Setup level.3 l) |' E# I% W8 d4 L
( l; ]6 |% D+ V
方法也是大同小异
01..jpg
02.jpg
 楼主| 发表于 2009-6-14 00:05:47 | 显示全部楼层 来自: 中国河北秦皇岛
下面再举一例,以此模型,铣一开放的轮廓
3 d: u( f0 m- @0 V
: j" Q7 g  u( V, G: e, U具体如何定义切削过程就不再贴图了! Q6 \5 y/ G% V
主要还是说说 深度控制
01.jpg
02.jpg
03.jpg
04.jpg
发表于 2009-6-14 09:52:17 | 显示全部楼层 来自: 中国河南安阳
这个版本哪有,想下载学习。有中文的吗?
发表于 2009-6-18 21:55:50 | 显示全部楼层 来自: 中国江苏南京
上述问题经过探讨已然解决.软件本身提供该功能.
' ^6 u, \% c+ S' o( B4 ?* V7 B另外,见下图所示,CAMWorks将在未来的版本中放弃3轴粗铣循环加工方法,开粗以及精加工的方法推荐使用其它方法.
+ I/ M/ `1 ^6 M* t谢谢楼主.相互讨论学习,一起共同进步.
11.jpg
 楼主| 发表于 2009-6-18 23:14:09 | 显示全部楼层 来自: 中国河北秦皇岛
这个软件懂的人还是太少
+ [3 M- p0 |" I讨论竟然成了我一个人的独角戏6 y6 w( S# S* A2 C2 o& D
算了
- Q* i. L- B% {0 J1 `就到这里吧
发表于 2009-6-19 08:45:05 | 显示全部楼层 来自: 中国江苏南京
CATIA 的CAM同样很少,但你不是用得很好么?
发表于 2009-6-19 08:47:09 | 显示全部楼层 来自: 中国江苏南京
以后有问题,可以直接给我邮件.如果你需要知道别人问的问题,我这里有很多.
发表于 2009-6-19 08:59:45 | 显示全部楼层 来自: 中国山东淄博
这个有中文版的吗?  ug mc proe的都有中文版,这个要是不出中文版没市场了
发表于 2009-8-29 19:00:04 | 显示全部楼层 来自: 中国湖南益阳
中文版有的,CAMWORKS用了些日子了,用起来还是比较方便的。1 U7 X0 Y! ~  }) `  Y1 v
她的模拟功能挺方便,直观。对于像我这样的编程新手来说,出的程序安全多了。

camwork.pdf

113.05 KB, 下载次数: 40

发表回复
您需要登录后才可以回帖 登录 | 注册

本版积分规则


Licensed Copyright © 2016-2020 http://www.3dportal.cn/ All Rights Reserved 京 ICP备13008828号

小黑屋|手机版|Archiver|三维网 ( 京ICP备2023026364号-1 )

快速回复 返回顶部 返回列表