QQ登录

只需一步,快速开始

登录 | 注册 | 找回密码

三维网

 找回密码
 注册

QQ登录

只需一步,快速开始

展开

通知     

查看: 1991|回复: 18
收起左侧

[讨论] 一个很有意思的气动问题

[复制链接]
发表于 2009-5-28 14:24:01 | 显示全部楼层 |阅读模式 来自: 中国辽宁沈阳

马上注册,结识高手,享用更多资源,轻松玩转三维网社区。

您需要 登录 才可以下载或查看,没有帐号?注册

x
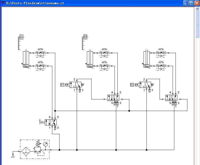
问题:在不能用电的场合下,如何实现用一个脚踏阀,顺序控制三个气缸的?# A% j+ w2 n, G. N" h7 ?" k
流程图:一次脚踏——A气缸升起——二次脚踏——B气缸升起——三次脚踏——C气缸升起——手动全退回; e7 V2 L& }8 D/ R' r# W
要求:全控制过程不能用电,中间控制元件任选+ A& f, p- B( o! H- C4 Q
目的:实现流程图
) a2 N  \, ?2 A0 |8 _6 X6 ?
! G% ~/ ~3 y0 w$ c+ m7 V我想有这方面兴趣的朋友帮我多出几个方案,我也先把我的两个方案先贴上。可不知道对不对,请各位看看
: o7 n3 ~& a& L3 j, O* a  g/ l
; `! q: m1 n' J" v6 b, Y' g3 ]# {9 B
1.JPG ! t1 P0 s; L6 k& o0 a1 A

$ m6 D" j) T+ m2 D- j& l( C
+ e3 L! A, ?2 S& T9 N1 D5 n
# l/ X1 w7 f( e3 c$ ~9 @# e 2.JPG

新建文件夹.rar

20.36 KB, 下载次数: 8

评分

参与人数 1三维币 +1 收起 理由
自流井 + 1 好资料,感谢您对论坛的支持!

查看全部评分

 楼主| 发表于 2009-5-28 14:25:56 | 显示全部楼层 来自: 中国辽宁沈阳
说明一下,附件是电子图版的,用CAD的朋友就不要下了。反正有图
 楼主| 发表于 2009-5-28 19:38:45 | 显示全部楼层 来自: 中国辽宁沈阳
没人跟贴吗  玩气动的真少呀
4 L2 S4 l& Z  f9 G2 v$ `! t  p# Z) K, e( b, ]
[ 本帖最后由 zhangbo2140 于 2009-5-28 19:40 编辑 ]
发表于 2009-5-28 19:52:41 | 显示全部楼层 来自: 中国江西九江
搞气动的相对少点,仅能支持楼主了。。。
 楼主| 发表于 2009-5-28 21:07:54 | 显示全部楼层 来自: 中国辽宁沈阳
谢谢,寂寞呀,怪不得很多同行改行搞电气了,哈哈哈# [" m! ~$ p% G. ]- w

. `3 U8 L$ T2 _2 `9 j, R[ 本帖最后由 zhangbo2140 于 2009-5-28 21:28 编辑 ]
发表于 2009-5-29 10:30:08 | 显示全部楼层 来自: 中国浙江杭州
有一种气动延时阀,又叫气动顺序阀可以实现两个汽缸的先后动作,但是三个的话不知道能不能实现
 楼主| 发表于 2009-5-29 11:59:52 | 显示全部楼层 来自: 中国辽宁沈阳
不 是为了实现延时是为了三个缸顺控制,我的方案一就用了两个延时。还有好的办法,我一个人的能力有限。谢谢观注。
 楼主| 发表于 2009-6-2 14:13:57 | 显示全部楼层 来自: 中国浙江宁波
有人回答吗?
发表于 2009-6-5 23:46:33 | 显示全部楼层 来自: 中国北京
楼主,能不用脚踏阀吗?用一个手柄阀就可以了
 楼主| 发表于 2009-6-6 08:39:16 | 显示全部楼层 来自: 中国辽宁沈阳
原帖由 laomeiqusi 于 2009-6-5 23:46 发表 http://www.3dportal.cn/discuz/images/common/back.gif* F: }$ ^7 q; S0 A) A
楼主,能不用脚踏阀吗?用一个手柄阀就可以了
% S! b1 ?2 b, o1 p
1 S' f7 o1 Y6 l7 p  P8 Q* A* o% [
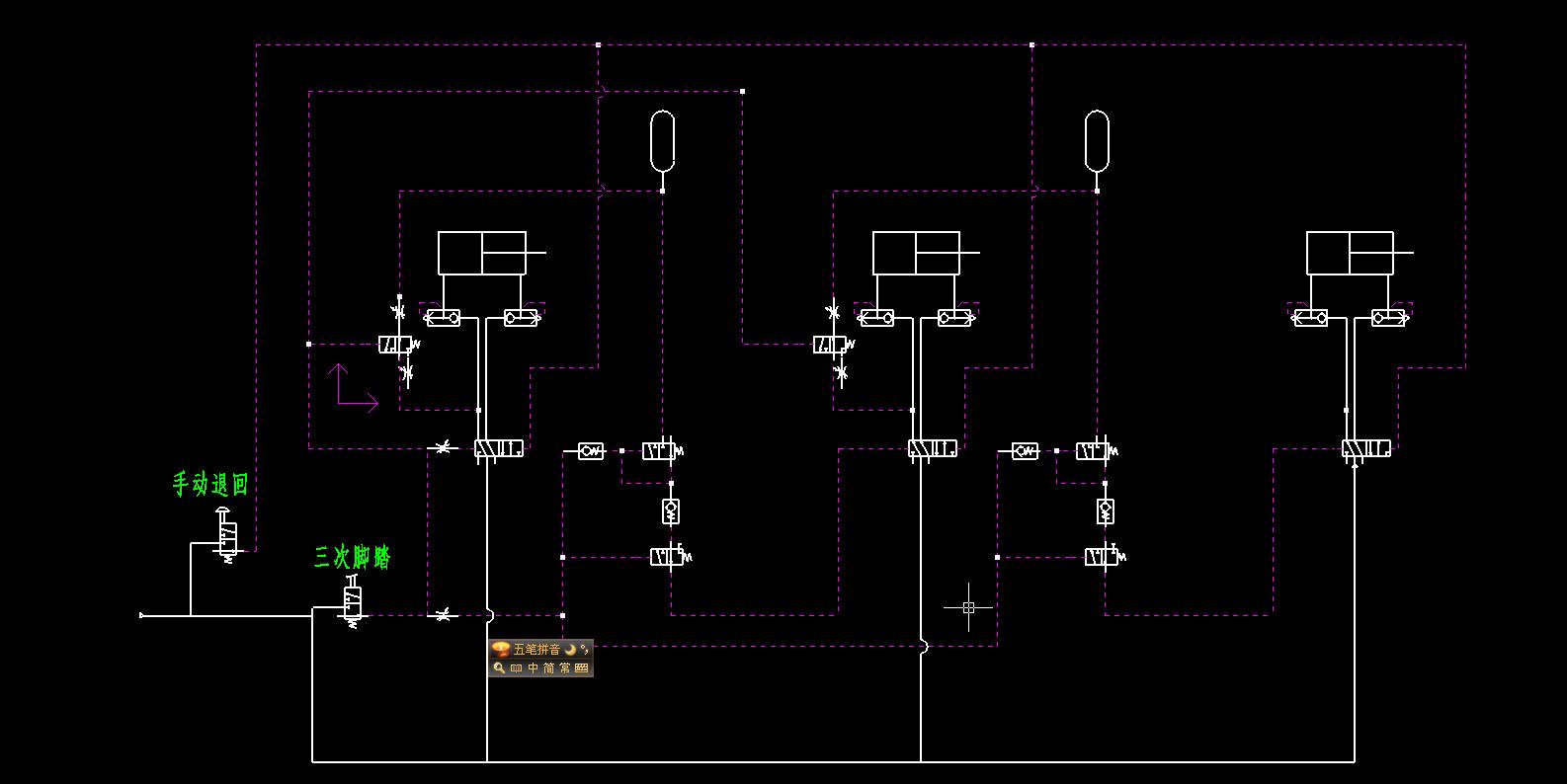
这是生产线上的一个问题,一台前帮机双手在对鞋面做定型操作,用脚操控设备。2 E, P9 N4 }! y4 Y+ J  }6 i
其实这 是一种工况条件,是对现场的回应,有意思的是这种问题用电气方法很方便实现,目前的气动设计都离不开气动,不会去研究存机械的问题,所以气控气动就被忘掉了,您刚提出的用一个手柄阀也可以,你能画个原理图吗?我也想看看。) b; ~6 C0 [3 Y6 N
8 r9 V5 ]* E/ W# _! m
! v0 B  `% h4 e( ^6 X4 C1 S
这是SMC一个专家给我画的图,在这里表示感谢。) S3 X% M0 m  l! u) N% r
未命名.JPG : w$ f, ]# ]$ [' \  [$ Q
: j; E9 L  ?. E8 V1 J4 l
* U8 D% {; X6 W4 P, [/ c9 C6 P: ~2 z
这张图中用到了两个与门梭阀,是这个设计的亮点所在。佩服,佩服。专家就是专家。
发表于 2009-6-6 15:44:23 | 显示全部楼层 来自: 中国浙江宁波
实际上这问题不复杂,你可以用三位换向阀的中位机能即可实现呀。
 楼主| 发表于 2009-6-6 19:37:21 | 显示全部楼层 来自: 中国辽宁沈阳
原帖由 zamcompy 于 2009-6-6 15:44 发表 http://www.3dportal.cn/discuz/images/common/back.gif4 v3 S% l+ b4 ?* j/ d
实际上这问题不复杂,你可以用三位换向阀的中位机能即可实现呀。

, k- r7 `0 f/ ^( D% Q
3 `% ?, H2 E: H0 S$ b
9 K0 x( `& ~# C9 A- E0 ]这是一个有意思的问题,有各种办法,您有兴趣也试试,能把图传上来最好。
发表于 2009-6-7 02:25:25 | 显示全部楼层 来自: 中国北京
图中S1,S2是气动行程开关,3个气缸分别升起,一起落下,由一个手柄阀控制
" W& }8 Y, `* N# j2 m
  M/ i3 z& G( ? 1.JPG
 楼主| 发表于 2009-6-7 08:07:49 | 显示全部楼层 来自: 中国辽宁沈阳
原帖由 laomeiqusi 于 2009-6-7 02:25 发表 http://www.3dportal.cn/discuz/images/common/back.gif" k' U! j; D5 |& ]
图中S1,S2是气动行程开关,3个气缸分别升起,一起落下,由一个手柄阀控制
+ A* Y  m4 d: b; X
7 [/ r2 r1 V6 b" q, B" e/ n% X1328725
. L2 R9 o! N# P/ g

$ T* G6 d: h" Y9 b9 T
6 x) J4 {( U0 r+ @7 V您的回贴我认真看了,谢谢你的回帖。0 z3 ^9 S! d2 j% Z) Z" m
4 O4 H% F5 U# d3 _
有几点说明:
% _! L( w- N4 L1.题目是一个手动(脚动控制单元)顺序控制三个气缸的升起和同时收回的问题.
% ^$ R4 H2 v! Q, j6 |2.您的图上表述的是另一个问题,是由行程开关控的另两个气缸的升起。* p9 R, ^" ]3 K& b$ [
不知道我读图读的对不对。
- [! R+ E! Q+ b# u$ a再次谢谢你的回帖,气动帖回的人太少了。
/ ~" @! T! d! B* @愿意的话加我QQ156049909
发表于 2009-6-7 08:44:41 | 显示全部楼层 来自: 中国北京
楼主,我这个回路就是一个手柄阀控制三个气缸顺序升起,这点是符合题目的,只需要一个手动单元,无需脚动控制单元。
! C* O1 t3 N/ G1 _5 h8 p  i; J) E, p: h
这个气路相比之前的气路更为精简。
 楼主| 发表于 2009-6-7 08:50:43 | 显示全部楼层 来自: 中国辽宁沈阳
您看了我另一个帖子就明白为什么 这个东西这么用了,手有手的用处,实际上这个时候是没有行程开关给用的,这也是这个题的由来,之所以是一个脚踏阀踏三次,是因为有三个不同的动作,减少脚踏换位,也是为了防止误码操作.
发表于 2009-6-7 09:16:25 | 显示全部楼层 来自: 中国北京
欧,那个复杂气路的一部分,明白了
发表于 2009-7-11 16:19:03 | 显示全部楼层 来自: 中国山东日照
学习学习  谢谢各位前辈
发表于 2009-7-11 16:26:14 | 显示全部楼层 来自: 中国内蒙古呼和浩特
非常有意思,学习了
发表回复
您需要登录后才可以回帖 登录 | 注册

本版积分规则


Licensed Copyright © 2016-2020 http://www.3dportal.cn/ All Rights Reserved 京 ICP备13008828号

小黑屋|手机版|Archiver|三维网 ( 京ICP备2023026364号-1 )

快速回复 返回顶部 返回列表