QQ登录

只需一步,快速开始

登录 | 注册 | 找回密码

三维网

 找回密码
 注册

QQ登录

只需一步,快速开始

展开

通知     

查看: 1545|回复: 7
收起左侧

[已解决] 螺丝的等级问题

[复制链接]
发表于 2009-5-13 11:55:24 | 显示全部楼层 |阅读模式 来自: 中国江苏泰州

马上注册,结识高手,享用更多资源,轻松玩转三维网社区。

您需要 登录 才可以下载或查看,没有帐号?注册

x
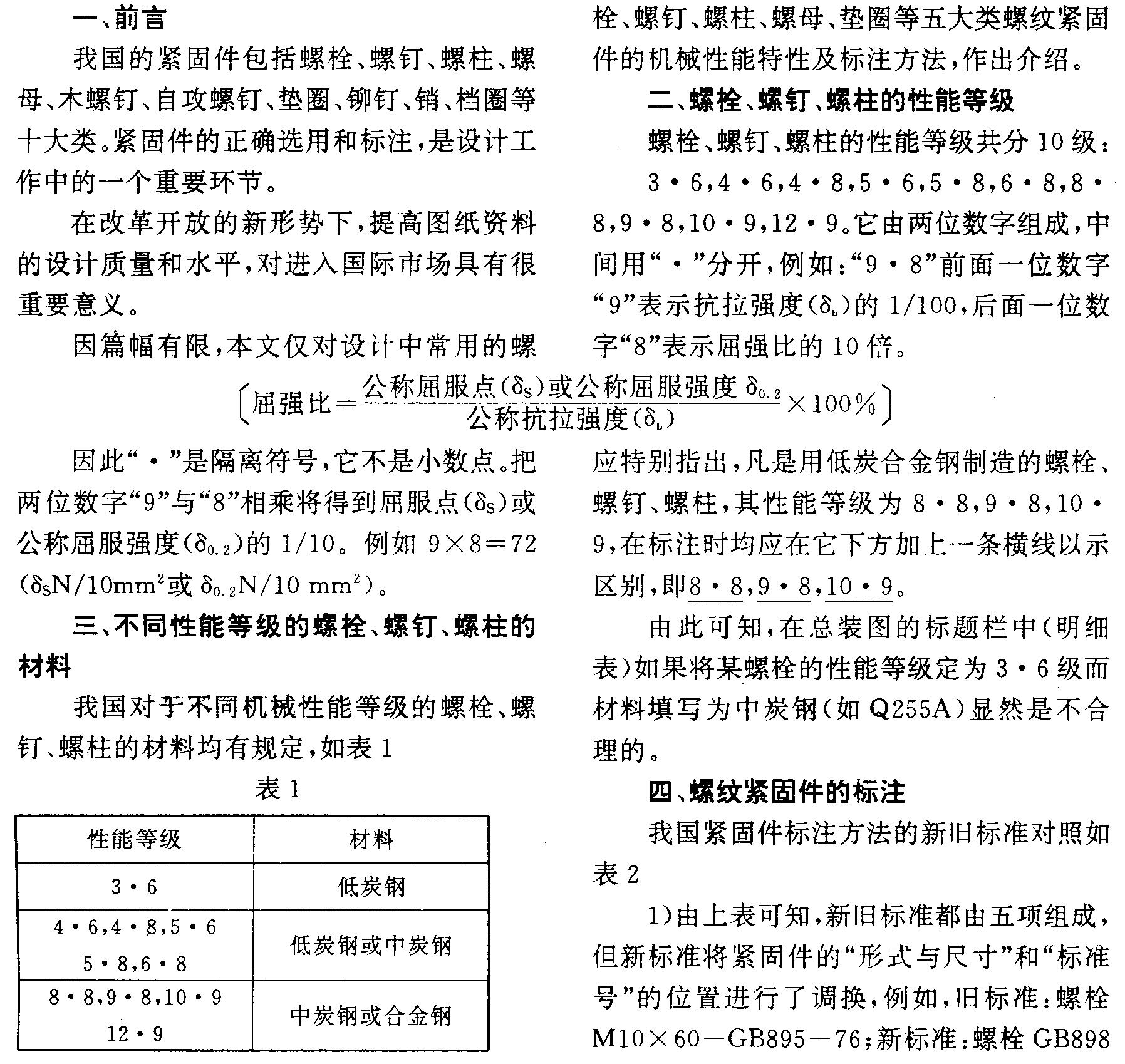
各位:
+ q+ r; ]& `- x$ ~$ Q* e      请教 一个问题:我看到图纸上标注螺丝等级12.9级之类的,请问螺丝有多少等级?具体怎么分类的,有GB标准吗,还是行业自定的?谢谢!
发表于 2009-5-13 12:04:04 | 显示全部楼层 来自: 中国上海
螺丝的等级问题
1.JPG
2.JPG
3.JPG
发表于 2009-5-13 12:15:10 | 显示全部楼层 来自: 中国北京
iso898-1;gb/t3098.1
发表于 2009-5-13 12:33:02 | 显示全部楼层 来自: 中国黑龙江哈尔滨
老兄 你真牛 直接把标准给粘贴上了
发表于 2009-5-13 14:21:44 | 显示全部楼层 来自: 中国陕西宝鸡
标准内容太多,我截取了一部分。
12.JPG

评分

参与人数 1三维币 +2 收起 理由
天际孤帆 + 2 应助

查看全部评分

发表于 2009-5-13 15:24:59 | 显示全部楼层 来自: 中国浙江温州
具体还是参见GB/T3098。1-2000

评分

参与人数 1三维币 +2 收起 理由
天际孤帆 + 2 有道理。

查看全部评分

发表于 2009-5-13 15:30:48 | 显示全部楼层 来自: 中国湖北十堰
赞成楼上的,还是希望lz直接仔细的参考GB/T3098.1-2000
发表于 2009-5-13 16:28:54 | 显示全部楼层 来自: 中国山西太原
给楼主一个简单的表格,一看就明白了:
螺栓、螺柱、螺钉、螺母的性能等级、材料及其机械性能.jpg

评分

参与人数 1三维币 +2 收起 理由
天际孤帆 + 2 应助

查看全部评分

发表回复
您需要登录后才可以回帖 登录 | 注册

本版积分规则


Licensed Copyright © 2016-2020 http://www.3dportal.cn/ All Rights Reserved 京 ICP备13008828号

小黑屋|手机版|Archiver|三维网 ( 京ICP备2023026364号-1 )

快速回复 返回顶部 返回列表