QQ登录

只需一步,快速开始

登录 | 注册 | 找回密码

三维网

 找回密码
 注册

QQ登录

只需一步,快速开始

展开

通知     

全站
6天前
查看: 6257|回复: 2
收起左侧

[讨论] 懂集合惯性和截面惯性的请进

[复制链接]
发表于 2009-5-6 09:37:28 | 显示全部楼层 |阅读模式 来自: 中国广东广州

马上注册,结识高手,享用更多资源,轻松玩转三维网社区。

您需要 登录 才可以下载或查看,没有帐号?注册

x
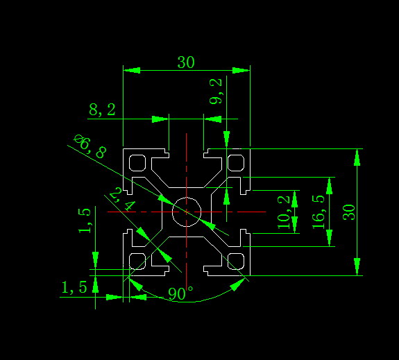
我们公司是用铝产品的公司;所做出来的产品想要得到她的变形量.只有得到集合惯性和截面惯性就可以算出来了.但是我对这方面又懂
: T$ G* V* Y& W! |9 k& z请大家帮我算一下.懂的请讲一下原理谢谢0 O- k; D  j7 G
请看下图
捕捉.jpg
 楼主| 发表于 2009-5-8 13:40:31 | 显示全部楼层 来自: 中国广东广州

这么多人不知道啊

这个问题太专业了
发表于 2019-12-25 09:59:43 | 显示全部楼层 来自: 中国江苏无锡
这个是国内的欧标。可以加QQ598667402交流一下/ B2 z% f* ]+ g2 q2 w
发表回复
您需要登录后才可以回帖 登录 | 注册

本版积分规则


Licensed Copyright © 2016-2020 http://www.3dportal.cn/ All Rights Reserved 京 ICP备13008828号

小黑屋|手机版|Archiver|三维网 ( 京ICP备2023026364号-1 )

快速回复 返回顶部 返回列表