QQ登录

只需一步,快速开始

登录 | 注册 | 找回密码

三维网

 找回密码
 注册

QQ登录

只需一步,快速开始

展开

通知     

查看: 3162|回复: 8
收起左侧

[已解决] Φ4200H7的公差是多少

 关闭 [复制链接]
发表于 2009-4-29 13:28:51 | 显示全部楼层 |阅读模式 来自: 中国北京

马上注册,结识高手,享用更多资源,轻松玩转三维网社区。

您需要 登录 才可以下载或查看,没有帐号?注册

x
Φ4200H7的公差是多少?设计手册里面的数值范围是2500-3100!最大范围也没有达到4200!!请大虾们赐教,最后能给我标准,或是查什么资料!!!在线等谢谢!!!
发表于 2009-4-29 14:17:47 | 显示全部楼层 来自: 中国上海
GBT1801-1999 极限与配合 公差带和配合的选择
1.JPG
2.JPG
3.JPG

评分

参与人数 1三维币 +2 收起 理由
zyxwq + 2 应助

查看全部评分

发表于 2009-4-29 14:27:11 | 显示全部楼层 来自: 中国山西太原
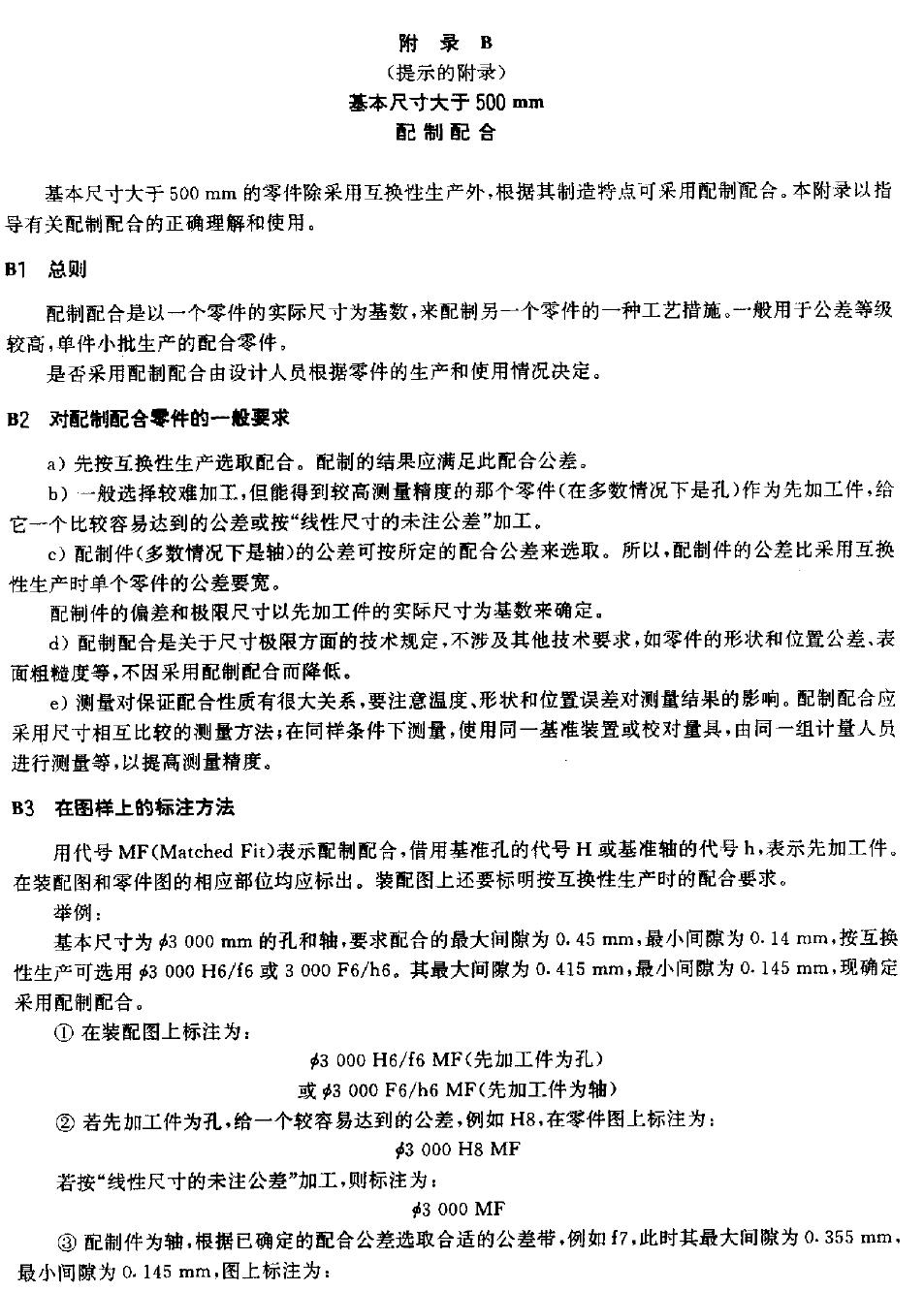
GB/T1800.3-1988标准公差数值表(>3150—10000)和GB/T 1801-1999 孔轴基本偏差数值表(>3150-—10000)如下:
大尺寸标准公差数值表.jpg
大尺寸孔轴基本偏差表.jpg

评分

参与人数 1三维币 +3 收起 理由
zyxwq + 3 应助

查看全部评分

发表于 2009-4-29 14:32:16 | 显示全部楼层 来自: 中国湖北十堰
直径太大了,查不到,帮不了你。
发表于 2009-4-29 14:52:50 | 显示全部楼层 来自: 中国上海
参考JB/T 8995.3-1999《大电机、水轮机大尺寸公差与配合 尺寸大于3150mm至16000mm常用孔、轴公差》,如图,结果和2楼兄弟是一样的。
+ b, I: b3 G. j; t; G" J! G
2 |4 e' L# Q, {如果经常要用到大尺寸,建议下载JB/T 8995系列标准,其他几个标准如下:8 n# b# A' C! c4 S' W: D9 v) O2 k
JB/T 8995.1-1999 大电机、水轮机大尺寸公差与配合 总论 标准公差与基本偏差
$ d1 y; o# e" CJB/T 8995.2-1999 大电机、水轮机大尺寸公差与配合 尺寸大于500mm至3150mm孔、轴公差带与配合
aq.jpg
 楼主| 发表于 2009-4-29 14:53:30 | 显示全部楼层 来自: 中国北京
多谢2#和3#的朋友了!我去找下相关标准啊!!非常感谢你们!!
发表于 2009-4-29 16:00:22 | 显示全部楼层 来自: 中国陕西西安
这么大的直径,干嘛用的啊!~
发表于 2009-4-29 17:02:23 | 显示全部楼层 来自: 中国云南红河哈尼族彝族自治州
机械手册上查不到啊!
头像被屏蔽
发表于 2009-4-29 18:09:12 | 显示全部楼层 来自: 中国辽宁丹东
提示: 作者被禁止或删除 内容自动屏蔽
发表回复
您需要登录后才可以回帖 登录 | 注册

本版积分规则


Licensed Copyright © 2016-2020 http://www.3dportal.cn/ All Rights Reserved 京 ICP备13008828号

小黑屋|手机版|Archiver|三维网 ( 京ICP备2023026364号-1 )

快速回复 返回顶部 返回列表