QQ登录

只需一步,快速开始

登录 | 注册 | 找回密码

三维网

 找回密码
 注册

QQ登录

只需一步,快速开始

展开

通知     

查看: 1311|回复: 0
收起左侧

[求助] 有关一个推力轴承的问题

[复制链接]
发表于 2009-4-21 11:07:48 | 显示全部楼层 |阅读模式 来自: 中国天津

马上注册,结识高手,享用更多资源,轻松玩转三维网社区。

您需要 登录 才可以下载或查看,没有帐号?注册

x
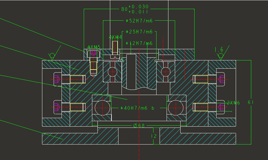
有关一个推力轴承的问题要请教大家。如图所示,推力轴承要求轴承下面的圈与上面的圈有相互运动关系,但上下圈尺寸完全一样,所以就想,是不是依靠不同的配合关系来实现的相互运动?比如,下圈和轴孔是间隙配合,上圈和轴孔是过度或过盈配合?是不是这样的?
未命名.jpg
发表回复
您需要登录后才可以回帖 登录 | 注册

本版积分规则


Licensed Copyright © 2016-2020 http://www.3dportal.cn/ All Rights Reserved 京 ICP备13008828号

小黑屋|手机版|Archiver|三维网 ( 京ICP备2023026364号-1 )

快速回复 返回顶部 返回列表