QQ登录

只需一步,快速开始

登录 | 注册 | 找回密码

三维网

 找回密码
 注册

QQ登录

只需一步,快速开始

展开

通知     

查看: 2632|回复: 13
收起左侧

[求助] 请问电液比例换向阀能控制压力吗

[复制链接]
发表于 2009-2-6 16:30:08 | 显示全部楼层 |阅读模式 来自: 中国湖南长沙

马上注册,结识高手,享用更多资源,轻松玩转三维网社区。

您需要 登录 才可以下载或查看,没有帐号?注册

x
我是液压初学者,只知道它能控制流量和方向,有人说他能控制压力,这是怎么回事???
发表于 2009-2-6 16:34:53 | 显示全部楼层 来自: 中国江苏无锡
换向阀,顾名思义只能换向,不能控制压力.4 N, t4 r% K. G9 {8 J0 q
控制压力由压力控制阀来实现.1 S3 c, K, t- N; b) ~) r. h
不过换向阀通过换向,切换油路到不同的压力控制阀,能实现整个系统压力的变化控制

评分

参与人数 1三维币 +3 收起 理由
qhdhcs + 3 应助

查看全部评分

发表于 2009-2-6 20:19:54 | 显示全部楼层 来自: 中国山西大同
输入电流的不同,阀的开口就不同,因此能控制流量和压力。
发表于 2009-2-6 22:22:48 | 显示全部楼层 来自: 中国上海
电液比例换向阀其实是一个节流阀,因此其出口压力可变。其出口压力但是受负载影响很大,所以无法用于控制压力。
发表于 2009-2-7 05:41:44 | 显示全部楼层 来自: 中国吉林长春
应该不能控制压力,控制压力应该用压力阀
 楼主| 发表于 2009-2-7 09:25:27 | 显示全部楼层 来自: 中国湖南长沙
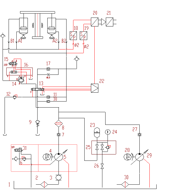
看看这张图吧,据说可以控制液压缸两端的压差的,想了半天不明白。谁能帮小弟解释,如果真的不能的话,小弟就不用这张了,自己画张出来。万分感谢( Z! K/ \( ^1 ^$ A3 O* O9 a
急急急急急急急急急急急
7 @! G# t* p" C$ \. l0 Y急急急急急急!!!!!
! W: W6 T' H% v, v# \4 l 1.bmp
 楼主| 发表于 2009-2-7 09:45:42 | 显示全部楼层 来自: 中国湖南长沙
1.油箱 2.吸油过滤器 4.28电机 5.恒压变量泵6.压力补偿泵 8.精过滤器 9.单向阀 10.11.17插装阀 (都是单向阀,17向左,10,11向右)27.单向阀 13.电液比例阀14.15.16.插装阀及其盖板 23.蓄能器 24.25.26.蓄能器安全阀 29.补油泵
 楼主| 发表于 2009-2-7 09:47:09 | 显示全部楼层 来自: 中国湖南长沙
我也不知道人家的设计到底对不对,图也许不太清晰* Y5 J) i7 W% N8 f% E7 D! D) u, z! @- G
如果看起来很费力的话,哪位大哥各小弟设计一个如何
; d3 X: W% p4 S, o要求:
8 _) v8 J3 C; \8 T* Q$ ~能连续控制液压缸两端的压差,0.4-1Mpa的范围。
& M7 b% Z& S) f/ K" U& x例如:我的目标值如果是0.5Mpa,但检测到两缸压差为0.9Mpa,能自动调整向0.5Mpa靠近
发表于 2009-2-7 10:20:26 | 显示全部楼层 来自: 中国河北唐山
楼主可以采用电磁换向阀+比例减压阀+压力传感器+比例放大器(PLC)的组合方式满足控制要求。
发表于 2009-2-7 12:30:44 | 显示全部楼层 来自: 中国河北秦皇岛
原帖由 fnwwxl 于 2009-2-7 10:20 发表 http://www.3dportal.cn/discuz/images/common/back.gif
& R+ Y7 U% i. ]' q楼主可以采用电磁换向阀+比例减压阀+压力传感器+比例放大器(PLC)的组合方式满足控制要求。

" c3 S# `& N. F: ^# V- c& Y/ m3 [: t0 c: J9 u* j: j* t
这个方案好
发表于 2009-2-7 12:41:11 | 显示全部楼层 来自: 中国湖北武汉
我觉得这个原理可以实现压力的控制的,根据压力差反馈到伺服阀,控制伺服阀的进油/出油或者流量压力高时放油,压力低时补油,查值大开口大,差值小开口小。
发表于 2009-2-7 21:43:19 | 显示全部楼层 来自: 中国江苏无锡
不清楚工艺猜猜,请楼主看了回下:/ s/ w! K5 b0 [4 X4 c8 i7 F% L
1.油箱  看起来是开式系统3 i2 {/ v  e9 c4 p
2,30.吸油过滤器 建议去查下系统本身配制是是什么泵,以及这原理图第1作图人的国家,我认为这个系统不合适采用吸油过滤器,尤其是柱塞泵的话,你是吸油口很容易出事情,再不就是吸油过滤器精度太低,本质上讲有多大作用,值得商榷。再着可能和油箱的设计相关,另外在泵的吸油口加过滤器是很多国家的国家标准,而中国是没有这条的。另外就我看,10UMD的精度应该可以满足电液比例阀了
# i, ~$ @. Y% D- Y8 O& |7 r3.这是什么东西呀?9 O# n4 D7 T# `+ [" {
4.28电机 看起来是一般的/ Q( Y1 Q* F- K0 @7 W
5.恒压变量泵
- A! G. i4 Q# N1 o6.压力补偿泵  ??. _* J0 Q( u3 v6 x! y* r
8.精过滤器 如果是我做,会利用泵29或者另外加泵做独立的过滤系统" [& Q5 v! z; k6 J$ g$ t9 {6 a
9.单向阀 用于稳定电液比例阀,应该在2BAR压力一下& H$ f9 c' a9 ?2 `( S1 x) o+ ~
10.11.17插装阀 (都是单向阀,17向左,10,11向右)  这里比例阀下面看不清楚怎么连接,貌似如果是上升的时候阀控的话,是只用了单边控制?不合常理,所以我估计这时候还是用泵直接最大流量,然后阀开度最大,这样的话感觉比例阀的作用在于控制缓冲的时候使用,我对你主机不清楚,尤其是机器本身的参数和响应要求。猜猜的# |3 M6 J$ Z0 d& C
7,27.单向阀 一般设计规则,没有什么讲的,保护* [5 v, w2 ?8 [) E. X" L0 h7 M
13.电液比例阀 没有型号,请查看他的特性曲线,有时候可以看出来点东西结合工艺能搞懂不少东西,这里结合上面说单向阀的地方提个问题,我看了油缸两腔全有压力传感器,说明肯定是做了闭环控制的,那么具体用到什么程度,我倾向于用于控制缓冲,大概你上面什么东西很值钱吧,比如模具什么的。+ K' f8 t8 D' }6 C. @
14.15.16.插装阀及其盖板 就1个简单的回路,梭阀是增加稳定性的,可能图小,插件14怎么看起来象是1:1的了?
# D& [# o$ B$ S$ }9 P: u6 @23.蓄能器 24.25.26.蓄能器安全阀 用来干什么的?具体分析1 [9 i# P' t1 u( e
29.补油泵 为什么需要这个也和工艺有关系,一般我认为如果是保压的话,应该没有必要吧,恒压变量泵本身在你的机器保压的时候可以用呀
 楼主| 发表于 2009-2-8 09:47:18 | 显示全部楼层 来自: 中国湖南长沙
谢谢大家的热心帮助
' l8 M7 G, v1 w* {4 t6 X) s收获不小
发表于 2009-2-9 17:05:07 | 显示全部楼层 来自: 中国安徽马鞍山
编号22是什么?
发表回复
您需要登录后才可以回帖 登录 | 注册

本版积分规则


Licensed Copyright © 2016-2020 http://www.3dportal.cn/ All Rights Reserved 京 ICP备13008828号

小黑屋|手机版|Archiver|三维网 ( 京ICP备2023026364号-1 )

快速回复 返回顶部 返回列表