QQ登录

只需一步,快速开始

登录 | 注册 | 找回密码

三维网

 找回密码
 注册

QQ登录

只需一步,快速开始

展开

通知     

查看: 1504|回复: 6
收起左侧

[讨论] 各位老师指点下

[复制链接]
发表于 2009-2-5 13:18:38 | 显示全部楼层 |阅读模式 来自: 中国江苏无锡

马上注册,结识高手,享用更多资源,轻松玩转三维网社区。

您需要 登录 才可以下载或查看,没有帐号?注册

x
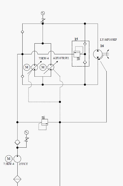
我抄了个闭式系统,能不能成立,请老师指点下,
图纸.jpg
 楼主| 发表于 2009-2-5 13:19:57 | 显示全部楼层 来自: 中国江苏无锡
请老师指点下,
发表于 2009-2-5 16:15:01 | 显示全部楼层 来自: 中国浙江宁波
液压马达的机能符号有误;应该考虑冲洗阀和冷却,解决系统冷却问题;
 楼主| 发表于 2009-2-6 09:13:49 | 显示全部楼层 来自: 中国江苏无锡
闭式系统的吸油是不是也的计算流速啊(压油管路的2-2.5.)还是和压力油一样大,液压马达
发表于 2009-2-18 23:47:26 | 显示全部楼层 来自: 中国河北秦皇岛
基本可以应用,马达符号画反了
发表于 2009-2-19 09:01:52 | 显示全部楼层 来自: 中国湖北十堰
同意5楼的说法
发表于 2009-2-19 09:47:36 | 显示全部楼层 来自: 日本
基本准确,其实马达旋向没有必要画的。吸油管的流速一般不用计算,胶管或硬管能够配合油口一般就是满足的。
发表回复
您需要登录后才可以回帖 登录 | 注册

本版积分规则


Licensed Copyright © 2016-2020 http://www.3dportal.cn/ All Rights Reserved 京 ICP备13008828号

小黑屋|手机版|Archiver|三维网 ( 京ICP备2023026364号-1 )

快速回复 返回顶部 返回列表