QQ登录

只需一步,快速开始

登录 | 注册 | 找回密码

三维网

 找回密码
 注册

QQ登录

只需一步,快速开始

展开

通知     

查看: 1905|回复: 7
收起左侧

[求助] 如何除去钢铁表面的磷化膜?

[复制链接]
发表于 2009-1-2 18:56:11 | 显示全部楼层 |阅读模式 来自: 中国安徽亳州

马上注册,结识高手,享用更多资源,轻松玩转三维网社区。

您需要 登录 才可以下载或查看,没有帐号?注册

x
如何除去磷化处理制得的磷化膜?谢谢!
头像被屏蔽
发表于 2009-1-2 19:23:03 | 显示全部楼层 来自: 中国辽宁营口
提示: 作者被禁止或删除 内容自动屏蔽
发表于 2009-1-18 15:33:16 | 显示全部楼层 来自: 中国湖北武汉
可以用铬酸!
发表于 2009-1-19 12:29:49 | 显示全部楼层 来自: 中国湖南娄底
磷化膜是需要的吧?例如电工钢上就使用磷酸盐膜,为什么要去掉?
发表于 2009-1-19 13:10:59 | 显示全部楼层 来自: 中国上海
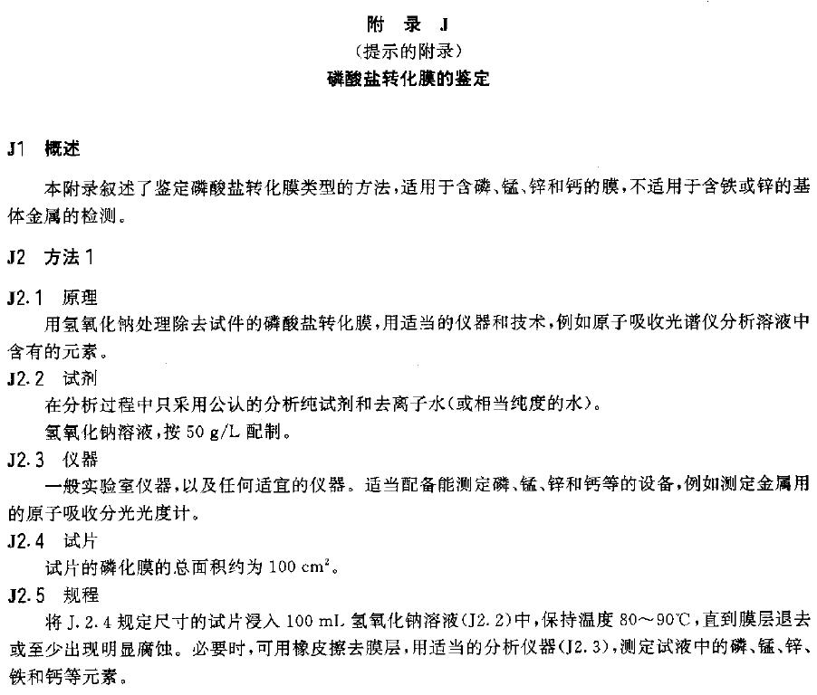
用NaOH溶液去除。
) j$ N7 m* j# R如GB/T 11376-1997《金属的磷酸盐转化膜》中提示。
zx.jpg
发表于 2009-3-17 08:04:41 | 显示全部楼层 来自: 中国河南郑州
有的需要重新处理,当然有时要去掉磷化
发表于 2009-3-20 10:11:46 | 显示全部楼层 来自: 中国广东广州
呵呵,有时磷化处理不合格,那只能除掉再处理。我们一般用强碱,大概20%NaOH吧
发表于 2009-3-20 11:56:36 | 显示全部楼层 来自: 中国山东青岛
建议在不影响表面质量的情况下,采取喷沙或抛丸进行去除。至于采取采取碱液有可能地材料有影响!!
发表回复
您需要登录后才可以回帖 登录 | 注册

本版积分规则


Licensed Copyright © 2016-2020 http://www.3dportal.cn/ All Rights Reserved 京 ICP备13008828号

小黑屋|手机版|Archiver|三维网 ( 京ICP备2023026364号-1 )

快速回复 返回顶部 返回列表