QQ登录

只需一步,快速开始

登录 | 注册 | 找回密码

三维网

 找回密码
 注册

QQ登录

只需一步,快速开始

展开

通知     

查看: 1921|回复: 13
收起左侧

[已答复] 请高手帮忙看看

[复制链接]
发表于 2008-11-28 21:46:23 | 显示全部楼层 |阅读模式 来自: 中国广东佛山

马上注册,结识高手,享用更多资源,轻松玩转三维网社区。

您需要 登录 才可以下载或查看,没有帐号?注册

x
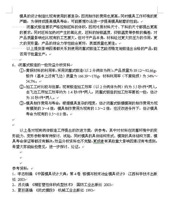
我是个新手!因为公司有改进的要求,在书上看了些锻造的资料,写了篇论文,打算交上去了!但心理没有底!请高手们帮我看看!给点意见! 1.JPG $ w6 m  U8 S& \) R  M) D/ v
7 \; B  U# u5 e2 Z3 g: L0 u7 o/ P  f* j
[ 本帖最后由 gafen 于 2008-11-28 21:52 编辑 ]

关于阀体采用闭塞式锻造的可行性.rar

169.54 KB, 下载次数: 8

 楼主| 发表于 2008-11-29 13:20:59 | 显示全部楼层 来自: 中国广东佛山
怎么只有人查看却没有人给予意见的呀!急!!!
发表于 2008-11-29 16:08:11 | 显示全部楼层 来自: 中国陕西西安
需要下载才能看清,你给高手的方便吧!
发表于 2008-11-29 16:12:47 | 显示全部楼层 来自: 中国江苏苏州
还是不错的,交上去,只有实践才是检验真理的唯一标准。
发表于 2008-11-30 13:23:09 | 显示全部楼层 来自: 中国江苏苏州
請你分圖放大貼出來,
% V5 W9 c  a$ i: i7 F我不想幫你審視還要損失流量。

评分

参与人数 1三维币 +2 收起 理由
userkypdy + 2 积极交流

查看全部评分

 楼主| 发表于 2008-11-30 13:52:59 | 显示全部楼层 来自: 中国广东佛山

不好意思!

请大家帮帮忙!" d5 \, ~- p! T$ S, k& T

0 b- t# c% u. m1 p! o, M 1.JPG 2.JPG 3.JPG
发表于 2008-11-30 23:29:31 | 显示全部楼层 来自: 中国江苏苏州
1. 公司要的是提案改善有效明確的,不要論文打高炮!
* M- o3 A3 \6 X5 r2. 改善案要明確方向 --> 改善單位、事項、料號及目標值,
: a  I& x+ @2 R) m, A* ~3. 針對要改善的現況問題(改成閉模鍛造)作展開要因魚骨圖分析,
8 ~! Z+ w' D3 }4. 從要因魚骨圖分析資料中對應出改善對策及現有資源下的可行方法!
9 E" d& `/ J9 c5. 將方法展開出 --> 日程表/責任人/所需設備/物料/人力
$ N+ {# _+ t0 \8 z8 L  i  c+ J6. 將改善後(目標值)的效益量化為金錢單位,並估出回收改善費用的日期好爭取主管同意!
0 j- x; T6 E- {7 [, v* v6 g% ?8 U
1 y: r! Q) e( M6 q請放棄學校學術論文模式,
& m. _* y' n% k( R4 ?3 G2 L% j7 Q3 e用你是老板在花自己錢的心態,

评分

参与人数 1三维币 +3 收起 理由
jiang.jh + 3 应助

查看全部评分

发表于 2008-12-1 13:46:11 | 显示全部楼层 来自: 中国天津
原帖由 s_y_y1 于 2008-11-30 23:29 发表 http://www.3dportal.cn/discuz/images/common/back.gif9 ?2 `3 i$ _5 \- U$ \) Y
1. 公司要的是提案改善有效明確的,不要論文打高炮!
2 h% e) @) @# h8 I2. 改善案要明確方向 --> 改善單位、事項、料號及目標值,+ T/ E; O% T/ t  }
3. 針對要改善的現況問題(改成閉模鍛造)作展開要因魚骨圖分析,$ P4 v! `- A- ^/ G% n
4. 從要因魚骨圖分析資料中對應出改 ...

; q. m/ O3 s# L) \$ `& n意见很中肯,但是作为论文该有的形式还是有必要的啊。; K. H  F0 g& P* m# }9 o
而且估计楼主公司是要求每人都写,那有那么多有价值的东西。8 g0 S' S9 y5 n  t: ^! I
可见楼主公司领导也有不实之嫌。

评分

参与人数 1三维币 +2 收起 理由
userkypdy + 2 积极交流

查看全部评分

 楼主| 发表于 2008-12-1 14:17:08 | 显示全部楼层 来自: 中国广东佛山
谢谢这么多位给意见,得益非浅!
发表于 2008-12-1 15:01:09 | 显示全部楼层 来自: LAN
年終了,公司常常搞濺招要大家必須提案改善!3 e" `/ x2 [* m7 V/ `9 G) S
有的人視為苦事而避之,有的人交差了事敷演敷演,2 S! b: g( x  _% k* j
只有極少數人將此視為機會展現才能(眾人皆避你獨上),
2 j& l1 I# L& A$ h# ~: r6 @: b, [主管也知道能用的提案極少,但卻能拿來考核員工!' k( X8 e" v9 e
就算是能用的提案,主管或老板也會再三挑剔,
+ U8 b! }9 r3 x) E/ \& N其目地不是擔心技術問題!是要看看你的思路清楚及條理,
5 q7 S7 C: W; c當你能展現正確思路及方法時,那怕提案中未考量的問題,) I. y( C5 X; I6 P) x0 P
屆時你也能用正確思路及方法解決,! ]) x; X1 ?4 U3 `) g
樓主當你想通這些因果,你將是耀眼的新手。

评分

参与人数 1三维币 +2 收起 理由
userkypdy + 2 积极交流

查看全部评分

 楼主| 发表于 2008-12-13 11:59:13 | 显示全部楼层 来自: 中国广东佛山
怎么没有高手来支招了呀?
发表于 2008-12-13 13:48:50 | 显示全部楼层 来自: 中国湖北孝感
还是不错的,交上去,实际做的话再说
发表于 2008-12-13 13:56:54 | 显示全部楼层 来自: 中国北京
原帖由 zsy262519 于 2008-12-13 13:48 发表 http://www.3dportal.cn/discuz/images/common/back.gif
7 x- z) n; @9 d. X+ n+ N4 o( J+ ^, V还是不错的,交上去,实际做的话再说

* ^" F; ~5 F+ J! @
. Y5 K' H* M2 g) U* o参照你公司往年的资料调整格式及语气,只要内容是确实可行的就没问题. x7 [& r6 R, Q( F, ?

% Q. |3 H0 o, P交上去
发表于 2008-12-13 14:38:36 | 显示全部楼层 来自: 中国北京
1、没有给出改造需要的资金成本;
* o' [" `1 w7 J* P; W/ e2、没有给出改造需要的时间;/ C: K0 E& W0 E" m) t7 f
3、没有给出改造需要的人力资源分析;2 W) z# c3 ?+ n0 @1 O. r, E
4、如果再上一个台阶,还需要对该改造项目做出“盈亏平衡点”分析;
6 q2 }7 r, ~) Y! k5、最重要的一点:技术可行性分析。你的几个方案我看了,请问你自己倾向于哪一个?为什么?你应该从技术可行性/经济性等几个方面综合分析。根据你的实践经验做出判断。
; V$ ^% Q, T7 b4 U5 s4 p- X3 x' o个人意见供参考

评分

参与人数 1三维币 +2 收起 理由
userkypdy + 2 积极交流

查看全部评分

发表回复
您需要登录后才可以回帖 登录 | 注册

本版积分规则


Licensed Copyright © 2016-2020 http://www.3dportal.cn/ All Rights Reserved 京 ICP备13008828号

小黑屋|手机版|Archiver|三维网 ( 京ICP备2023026364号-1 )

快速回复 返回顶部 返回列表