QQ登录

只需一步,快速开始

登录 | 注册 | 找回密码

三维网

 找回密码
 注册

QQ登录

只需一步,快速开始

展开

通知     

查看: 3469|回复: 18
收起左侧

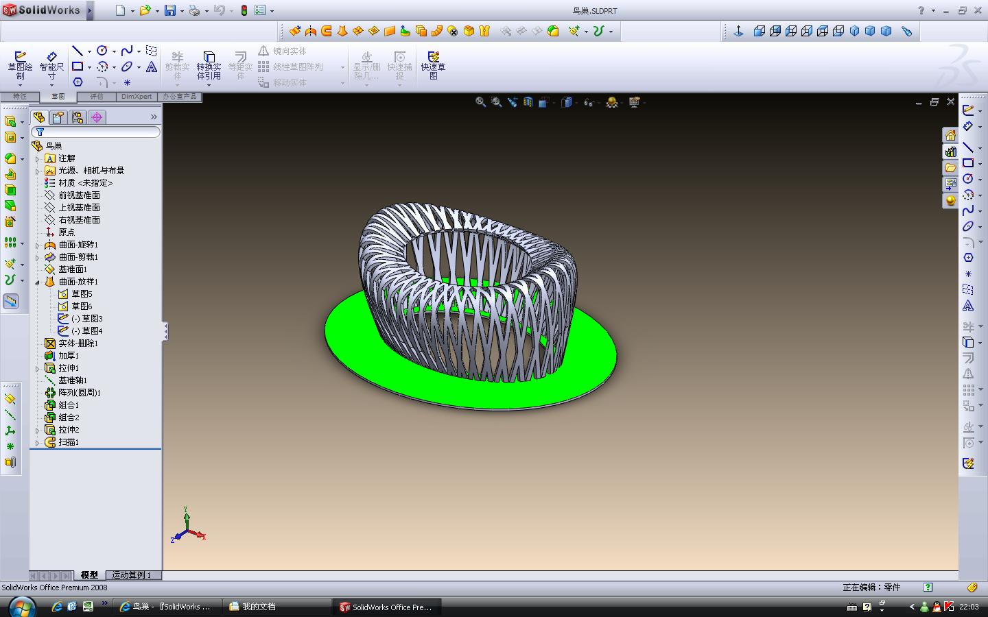
[分享] 鸟巢

[复制链接]
发表于 2008-11-16 19:54:41 | 显示全部楼层 |阅读模式 来自: 中国辽宁鞍山

马上注册,结识高手,享用更多资源,轻松玩转三维网社区。

您需要 登录 才可以下载或查看,没有帐号?注册

x
鸟巢转帖自三维资源在线

鸟巢.part1.rar

1.95 MB, 下载次数: 334

鸟巢.part2.rar

1.24 MB, 下载次数: 329

发表于 2008-11-16 20:10:13 | 显示全部楼层 来自: 中国福建福州
是教程吗??别是就图片哦!!
发表于 2008-11-16 20:10:19 | 显示全部楼层 来自: 中国安徽蚌埠
最好截个图看看。
发表于 2008-11-16 22:06:05 | 显示全部楼层 来自: 中国上海
真是高手,像是顶帽子
1.JPG
发表于 2008-11-17 10:18:38 | 显示全部楼层 来自: 中国广东佛山
好好看看才行.2 ]( Q9 ^- U0 w4 O  A

) [8 n4 \! p# X2 U$ O, O" ^2 V+ O0 @/ X 08版的,看不到了,不知能不能转转格式让我这07的也欣赏一下.- V5 l+ ^8 M5 A( y/ p2 l

; d" w* P& \$ m  w& q[ 本帖最后由 shubinf 于 2008-11-17 10:20 编辑 ]
发表于 2008-11-17 11:46:40 | 显示全部楼层 来自: 中国河南郑州
太棒了
7 Z2 Q: m* [% b" z' C谢谢
发表于 2008-11-17 14:43:17 | 显示全部楼层 来自: 中国台湾
有趣的東西--雖然不能親臨"鳥巢"--下載來欣賞欣賞----謝謝分享!
发表于 2008-11-17 14:53:24 | 显示全部楼层 来自: 中国广东佛山
太棒了& d( m( q" Q9 W3 B! o) G
谢谢
发表于 2008-11-17 15:10:40 | 显示全部楼层 来自: 中国江苏苏州
有点像个帽子
发表于 2008-11-17 16:55:12 | 显示全部楼层 来自: 中国江苏苏州
有创意啊
发表于 2008-11-17 19:55:51 | 显示全部楼层 来自: 中国河北承德
呵呵,不错啊
发表于 2008-11-17 22:22:37 | 显示全部楼层 来自: 中国陕西西安
我的模型怎么跑到这了!!1
发表于 2008-11-18 08:15:40 | 显示全部楼层 来自: 中国北京
架子内部有点空
发表于 2009-1-9 15:54:37 | 显示全部楼层 来自: 中国河北石家庄
不是很逼真,再发个更好的吧!
发表于 2009-2-3 08:23:55 | 显示全部楼层 来自: 中国北京
楼主画的很牛,谢谢分享
发表于 2009-2-3 09:21:18 | 显示全部楼层 来自: 中国山东东营
呵呵 很厉害,谢谢分享
发表于 2009-2-3 11:58:17 | 显示全部楼层 来自: 中国广东深圳

& _8 E  L+ e2 L# d6 Y- W好东西大家分享,谢谢...........
发表于 2009-2-3 21:09:48 | 显示全部楼层 来自: 中国广东韶关
楼主画的很牛,谢谢分享
发表于 2009-2-3 22:25:41 | 显示全部楼层 来自: 中国辽宁锦州
好像很简单的呀,
发表回复
您需要登录后才可以回帖 登录 | 注册

本版积分规则


Licensed Copyright © 2016-2020 http://www.3dportal.cn/ All Rights Reserved 京 ICP备13008828号

小黑屋|手机版|Archiver|三维网 ( 京ICP备2023026364号-1 )

快速回复 返回顶部 返回列表