QQ登录

只需一步,快速开始

登录 | 注册 | 找回密码

三维网

 找回密码
 注册

QQ登录

只需一步,快速开始

展开

通知     

查看: 5205|回复: 27
收起左侧

[讨论] 关于轮式工程机械中静压驱动(变量泵-变量马达)如何设计选型

[复制链接]
发表于 2008-11-6 15:35:07 | 显示全部楼层 |阅读模式 来自: 中国上海

马上注册,结识高手,享用更多资源,轻松玩转三维网社区。

您需要 登录 才可以下载或查看,没有帐号?注册

x
关于轮式工程机械中静压驱动(变量泵-变量马达)如何设计选型??请在此方面资深的静液压驱动设计专家们多多指教!非常感谢!

液压系统.rar

191.57 KB, 下载次数: 79

 楼主| 发表于 2008-11-6 16:57:39 | 显示全部楼层 来自: 中国上海

回复 1# keyoujin 的帖子

各位专家同志多多上来交流!
发表于 2008-11-6 20:00:52 | 显示全部楼层 来自: 中国广东汕头
以前我设计过一泵双马达的,马达泵都是EP控制的.不知道你是用在什么车辆上?
发表于 2008-11-6 20:10:39 | 显示全部楼层 来自: 中国上海
楼主能介绍一下你图上的泵和马达是哪个公司的产品?另外你的行走马达好象是电控比例无级变速的.
 楼主| 发表于 2008-11-7 10:30:42 | 显示全部楼层 来自: 中国上海

回复 4# jszjwzj 的帖子

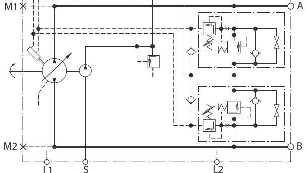
本图上的液压泵与马达是力士乐的产品,行走马达是采用电控比例无级变速,本液压原理图可以适用于轮式装载机或者履带式装载机(静压驱动)。其实我是用在轮式装载机上,我是想有经验的专家给点意见:通过整车的自重、载重,行驶速度(空载、重载)等如何匹配发动机、泵、马达和减速器、车轮。请大家多多赐教。谢谢
发表于 2008-11-7 20:29:09 | 显示全部楼层 来自: 中国上海

!{?~

哪位看过图的大侠能讲讲绿色线框中包围的那两个阀组是做什末用的,能讲讲他的工作原理吗?
- |# |7 ~: A2 ~9 B0 N" _3 D# @1 a9 Z9 d5 z& Q
[ 本帖最后由 jszjwzj 于 2008-11-7 20:54 编辑 ]
aa.JPG
发表于 2008-11-8 01:29:14 | 显示全部楼层 来自: 中国湖北荆州
多功能阀,补油,限压等,闭试系统油泵一般都有
发表于 2008-11-8 11:08:32 | 显示全部楼层 来自: 澳大利亚
好东西  学习了 :lol: :lol:
发表于 2008-11-8 19:15:03 | 显示全部楼层 来自: 中国上海
原帖由 yzggreatman 于 2008-11-8 01:29 发表 http://www.3dportal.cn/discuz/images/common/back.gif* U% t" [; _  n
多功能阀,补油,限压等,闭试系统油泵一般都有
/ E* l& O8 f7 G* v# u5 O; U# q
补油的功能好理解.但是一般闭式系统限压用的都是单个溢流阀,这个系统为何用两个溢流阀中间还有节流阀,到底是如何工作的呢?看不懂,哪为能解释一下.
 楼主| 发表于 2008-11-10 15:13:12 | 显示全部楼层 来自: 中国上海

回复 9# jszjwzj 的帖子

你说的是力士乐的液压马达吧,各厂家的制造的马达原理差不多,但是里面的结构有点不同
 楼主| 发表于 2008-11-12 08:04:28 | 显示全部楼层 来自: 中国上海

回复 10# keyoujin 的帖子

大家有没有搞静压传动经验很丰富的啊,上来多多传授一些经验。大家一定都会非常感谢的!!
 楼主| 发表于 2008-11-13 16:40:04 | 显示全部楼层 来自: 中国上海

回复 1# keyoujin 的帖子

怎么搞的啊?人气一点液不旺啊。大家都不要保守啊经验交流
发表于 2008-11-13 21:06:47 | 显示全部楼层 来自: 中国广东汕头
图片中的泵应该是SAUER-DANFOSS,所说的两个溢流阀为先导式溢流阀并且带有压力切断功能
发表于 2008-11-13 21:12:36 | 显示全部楼层 来自: 中国广东汕头
一般根据最大牵引力与最高车速来选型,工况也很重要
 楼主| 发表于 2008-11-14 07:54:10 | 显示全部楼层 来自: 中国上海

回复 13# lwxlut 的帖子

嗯是的确实是SAUER-DANFOSS,行家里手
发表于 2008-11-14 11:39:42 | 显示全部楼层 来自: 中国上海
纠正一点你说的那个节流阀是旁通阀,平时是全关的.当系统出问题的时候可以打开.A和B就通了.旁通阀仅适用于车辆在引擎不启动时的短距离低速拖动。
7 S* i- f9 ]% o* N- T6 k8 w: ^萨奥的样本90系列泵讲的非常清楚

评分

参与人数 1三维币 +3 收起 理由
qhdhcs + 3 应助

查看全部评分

发表于 2008-11-14 19:37:26 | 显示全部楼层 来自: 中国上海
原帖由 xiaochong2000 于 2008-11-14 11:39 发表 http://www.3dportal.cn/discuz/images/common/back.gif& Y% H# |, X+ V$ c
纠正一点你说的那个节流阀是旁通阀,平时是全关的.当系统出问题的时候可以打开.A和B就通了.旁通阀仅适用于车辆在引擎不启动时的短距离低速拖动。" J" }& e" k& t1 I
萨奥的样本90系列泵讲的非常清楚
5 a" r$ ]2 F6 S7 L1 h. t' r
你误解我的意思了,我讲的不是那个截止阀,而是和溢流阀装在一起的节流阀,图中红色的那个.那个起何作用,是怎样工作的?
 楼主| 发表于 2008-11-17 16:25:35 | 显示全部楼层 来自: 中国上海

回复 17# jszjwzj 的帖子

我解释一下:这个红色的节流阀的作用:应该是起一个节流形成压差△P,节流阀出口端连接一个压力限制阀(溢流阀),当节流阀出口压力P2大于压力限制阀的设定压力时,开始溢流;节流阀进口下面连接高压溢流阀,节流阀进口压力为P1,因为△P=P1-P2,所以△P=高压溢流阀弹簧压力,高压溢流阀起作用实现系统过压保护,压力限制阀相当于高压溢流阀的先导级溢流阀,高压溢流阀再系统压力超过压力限制等级后起作用。配合高压溢流阀起作用的压力限制阀最大限度避免了因溢流阀发热而引起的液压油过热问题。压力限制阀开启后起作用的高压溢流阀在某些恶劣工况下起到压力消峰作用。

评分

参与人数 1三维币 +3 收起 理由
qhdhcs + 3 技术讨论

查看全部评分

 楼主| 发表于 2008-11-20 14:19:51 | 显示全部楼层 来自: 中国上海

回复 18# keyoujin 的帖子

;) ;) ;) ;) ;) ;) 怎么没有人回复!哎真是失败
发表于 2009-2-1 16:43:15 | 显示全部楼层 来自: 中国河北廊坊

回复 10# keyoujin 的帖子

希望得到更多的液压知识
 楼主| 发表于 2009-2-19 17:06:52 | 显示全部楼层 来自: 中国上海
:lol: :lol: :lol: :lol: ;) ;) ;) ;)
发表于 2009-2-19 21:02:41 | 显示全部楼层 来自: 中国江苏连云港
:) :) :) :) :)  我也不太明白
发表于 2009-2-19 22:33:47 | 显示全部楼层 来自: 中国福建厦门
从楼主原理看,这个双泵合为一大泵用,不知楼主为什么要这么做?这个设备非常大吗? 通采用一大泵应该要省比较多钱的。! ^! N' t+ R+ M& y0 M

4 h" I$ \6 k% l' `) i! W工程机械用的闭式泵力士乐和Sauer有250cc的, Linde 有最大到280CC的。应该可以满足您的要求的啦! 1 Z3 G2 y( I0 V1 C9 t
5 }# x, L3 G0 u- k$ T" W  ]) I; J
在使用时因发动机比较贵,所以通常会用小发动机拖大泵,泵的最大功率为发动机功率的2倍以上。(这个要做好功率匹配,电控的可以看一下Linde的CED,早在1978已经在德国Altas有成功应用。  如果采用发机机转速控制可以看一下Linde的CA或力士乐的DA。 Linde CA的性能要比DA好很多,但价格略贵一点)
, O  R0 Z  P& H) f% g3 L8 }0 O/ k4 ?( ?
另外就要看你对坡度,速度要的要求去选马达减速机。
! e! q$ b: ?( [0 [0 j
; Y8 e- o2 ?# L; c, }2 F, k( s[ 本帖最后由 hkjdtz 于 2009-2-19 22:38 编辑 ]
发表于 2009-2-21 15:47:50 | 显示全部楼层 来自: 中国山东济南
楼主搞多大吨位的装载机啊?
& B. R, Z# m& O% L2 c静液驱动的装载机国内好像只有1.5T、1T的吧0 K4 n' x8 |' j5 v
大吨位的都是利勃海尔的吧
发表于 2009-2-23 16:23:24 | 显示全部楼层 来自: 英国
多功能阀,sauer 样本上和楼主的不太一样.节流是不可调的.压力限制阀是可调的.是不是楼主画错了.还是两种是一样的
4 S1 C  I4 U9 N. v* x3 K. U& F7 e9 e" w. 1.jpg
发表回复
您需要登录后才可以回帖 登录 | 注册

本版积分规则


Licensed Copyright © 2016-2020 http://www.3dportal.cn/ All Rights Reserved 京 ICP备13008828号

小黑屋|手机版|Archiver|三维网 ( 京ICP备2023026364号-1 )

快速回复 返回顶部 返回列表