QQ登录

只需一步,快速开始

登录 | 注册 | 找回密码

三维网

 找回密码
 注册

QQ登录

只需一步,快速开始

展开

通知     

查看: 4259|回复: 29
收起左侧

[讨论] 超难的液压图大家一起分析.

[复制链接]
发表于 2008-10-29 20:24:33 | 显示全部楼层 |阅读模式 来自: 中国上海

马上注册,结识高手,享用更多资源,轻松玩转三维网社区。

您需要 登录 才可以下载或查看,没有帐号?注册

x
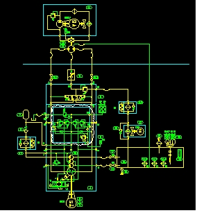
这是斗轮取料机的原理图哪位大侠能讲讲图中云线包括的几个溢流阀的工作过程.
& l4 w3 s- T) N. @9 J
# _" ?, }7 A8 F3 B7 \% l[ 本帖最后由 jszjwzj 于 2008-10-30 19:36 编辑 ]
未命名.JPG
未命名.JPG

斗轮驱动液压系统 Model (1).pdf

29.28 KB, 下载次数: 64

发表于 2008-10-29 20:35:12 | 显示全部楼层 来自: 美国
忒小了点,谁能看清楚是什么
 楼主| 发表于 2008-10-29 20:38:49 | 显示全部楼层 来自: 中国上海
我又上传了PDF格式的,这次应该可以看清了.
发表于 2008-10-29 21:08:27 | 显示全部楼层 来自: 中国
看不清楚啊,大哥
 楼主| 发表于 2008-10-29 21:14:24 | 显示全部楼层 来自: 中国上海
你把附件下载了以后用PDF打开,应该看的很清楚
发表于 2008-10-29 21:38:53 | 显示全部楼层 来自: 中国广东深圳
这个颜色有些看不清
发表于 2008-10-30 16:44:21 | 显示全部楼层 来自: 中国上海
呵呵,这是DENISON   的Gold  Cup系列闭式泵
发表于 2008-10-30 18:08:24 | 显示全部楼层 来自: 中国北京
看不明白 不过知道是闭式系统
发表于 2008-10-30 19:09:53 | 显示全部楼层 来自: 中国河北沧州
颜色根本就不适合看啊,不能换个好点的颜色吗
发表于 2008-10-30 19:37:08 | 显示全部楼层 来自: 中国河南安阳
图片太小了,看不清,看PDF要流量~~
 楼主| 发表于 2008-10-30 19:59:16 | 显示全部楼层 来自: 中国上海
我搞不清楚怎末才能把图片变清楚,大家帮帮忙
发表于 2008-10-30 20:08:20 | 显示全部楼层 来自: 中国湖北黄石
先发后看 ZWCAD 2008..._2008.10.30.20.06.14.jpg

评分

参与人数 1三维币 +2 收起 理由
柠檬咖啡 + 2 贴图

查看全部评分

 楼主| 发表于 2008-10-31 19:45:53 | 显示全部楼层 来自: 中国上海
楼上的图片是怎末放大的,能贴个教程吗
发表于 2008-11-1 10:46:42 | 显示全部楼层 来自: 中国湖北武汉

这个图看起来是有点复杂

这个图看起来是有点复杂
发表于 2008-11-1 11:19:31 | 显示全部楼层 来自: 中国海南海口

看不清

看不清!!
发表于 2008-11-1 11:21:00 | 显示全部楼层 来自: 中国海南海口

液压

貌似很复杂!!
发表于 2008-11-1 22:19:00 | 显示全部楼层 来自: 中国北京
一起分析也要钱?
+ S: D/ l6 p. i) g" c. Z$ p: F我不会骂街的,斑竹会扣钱的;
发表于 2008-11-2 15:37:40 | 显示全部楼层 来自: 中国江苏无锡
貌似真的很复杂
发表于 2008-11-2 19:16:37 | 显示全部楼层 来自: 中国湖南长沙
Ag  Bg  之类的都是接啥地方的啊
发表于 2008-11-2 23:42:30 | 显示全部楼层 来自: 中国江苏常州
闭式系统其实很简单的,玩来玩去就是在玩泵,图中的那个是丹尼迅的金杯系列闭式系统泵
发表于 2008-11-3 09:29:03 | 显示全部楼层 来自: 中国河北廊坊
挺复杂的,看不懂啊
发表于 2008-11-3 09:29:50 | 显示全部楼层 来自: 中国河北廊坊
液压的东西真的不那么容易做
发表于 2008-11-3 19:46:14 | 显示全部楼层 来自: 中国广东江门
大哥,下载是要给钱的啊,我晕。
 楼主| 发表于 2008-11-3 20:08:57 | 显示全部楼层 来自: 中国上海
回帖的这末多,怎末没有讨论技术的,大部分都是貌似灌水的.谁能讲讲蓄能器和那四个联在一起的溢流阀的作用,斑竹在哪里,技术团队在哪里,帮帮忙啊# C; U) B1 N6 c! J7 j- C

$ U' j0 G3 M8 y4 v[ 本帖最后由 jszjwzj 于 2008-11-3 20:25 编辑 ]
发表于 2008-11-4 02:18:09 | 显示全部楼层 来自: 中国福建厦门
怎么回事闭式系统呢?不是有油箱吗?能够有回油的还叫闭式系统?
发表回复
您需要登录后才可以回帖 登录 | 注册

本版积分规则


Licensed Copyright © 2016-2020 http://www.3dportal.cn/ All Rights Reserved 京 ICP备13008828号

小黑屋|手机版|Archiver|三维网 ( 京ICP备2023026364号-1 )

快速回复 返回顶部 返回列表