QQ登录

只需一步,快速开始

登录 | 注册 | 找回密码

三维网

 找回密码
 注册

QQ登录

只需一步,快速开始

展开

通知     

查看: 1916|回复: 5
收起左侧

[原创] 机器造型作业指导书

[复制链接]
发表于 2008-3-2 14:54:09 | 显示全部楼层 |阅读模式 来自: 中国福建漳州

马上注册,结识高手,享用更多资源,轻松玩转三维网社区。

您需要 登录 才可以下载或查看,没有帐号?注册

x
机器造型作业指导书

机器造型作业指导书.rar

6.92 KB, 下载次数: 45

发表于 2008-3-4 15:11:14 | 显示全部楼层 来自: 中国重庆
好资料,我单位正在进行铸造车间机械化改造。
发表于 2008-3-12 18:24:08 | 显示全部楼层 来自: 中国上海
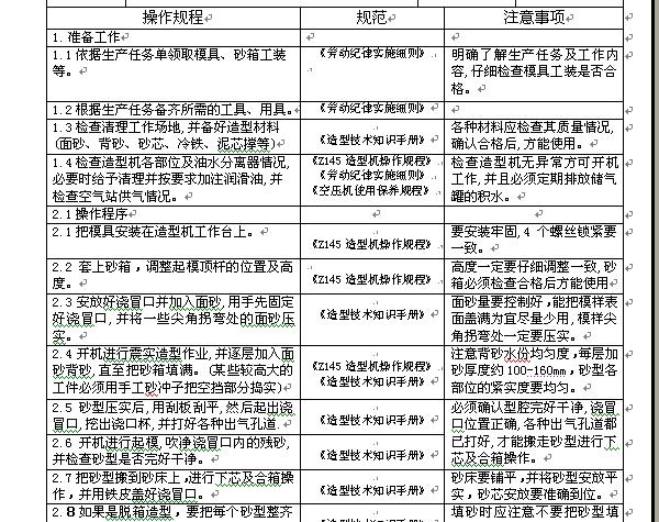
机器造型作业指导书的截图
未命名1.JPG
发表于 2008-3-16 17:39:47 | 显示全部楼层 来自: 中国安徽六安
我们工厂上的也有两条全自动生产线,但我觉的作业指导书是应该分不同的生产线和不同操作方法来决定的,
发表于 2008-4-19 21:59:33 | 显示全部楼层 来自: 中国浙江宁波
下载瞧瞧
发表于 2008-12-6 09:00:00 | 显示全部楼层 来自: 中国山东潍坊
不错,下载了~~~~~~
发表回复
您需要登录后才可以回帖 登录 | 注册

本版积分规则


Licensed Copyright © 2016-2020 http://www.3dportal.cn/ All Rights Reserved 京 ICP备13008828号

小黑屋|手机版|Archiver|三维网 ( 京ICP备2023026364号-1 )

快速回复 返回顶部 返回列表