QQ登录

只需一步,快速开始

登录 | 注册 | 找回密码

三维网

 找回密码
 注册

QQ登录

只需一步,快速开始

展开

通知     

查看: 9633|回复: 41
收起左侧

[讨论] 与金属材料相比非金属材料有哪些优越性能?

[复制链接]
发表于 2008-2-29 09:05:28 | 显示全部楼层 |阅读模式 来自: 中国山西太原

马上注册,结识高手,享用更多资源,轻松玩转三维网社区。

您需要 登录 才可以下载或查看,没有帐号?注册

x
与金属材料相比非金属材料在许多性能方面具有优越性,例如建筑物内的管道由原来的钢铁材料改成工程塑料管道后,不但减轻了重量,大大延长了使用寿命,显示出明显的越性。请大家讨论一下,非金属材料与金属材料相比具有哪些优越性能。
发表于 2008-2-29 09:20:25 | 显示全部楼层 来自: 中国黑龙江佳木斯
抛砖引玉. x; h9 R/ z8 \: |; I6 C& a
1.绝热性能好。" J- S: f& D& K6 u& |- e
2.绝缘性能好。1 f( x  t2 G- u
3.节约能源。  T2 v: P4 d, s3 \
4.有些是自然材料。来源广泛。
发表于 2008-2-29 11:01:50 | 显示全部楼层 来自: 中国广东深圳
更高的重量模量比/ q$ Q4 E4 z% q
无需防腐保护
发表于 2008-3-3 10:44:42 | 显示全部楼层 来自: 中国江苏无锡
质轻,有些非金属材料如TPU等其耐磨强度高于某些常用金属。
发表于 2008-3-3 10:53:44 | 显示全部楼层 来自: 中国广东深圳
不知道价格方面会影响到使用吗?好象现在使用很多PVC管,但是PVC一般来讲不是很环抱
发表于 2008-9-3 17:27:26 | 显示全部楼层 来自: 中国上海
与具体用途有关,不同的用途要求不一样。
; o( H, c2 T5 W$ B有些需要硬度,有些需要耐腐蚀性、有些需要成本低廉。4 x" H4 m7 b! b2 ^* C5 N
不好一概而论的。
发表于 2008-9-3 17:31:35 | 显示全部楼层 来自: 中国北京
施工比较方便,便于加工和连接。
  B" X, L8 e! R不过,抗冲击强度相对比较低,容易造成开裂。
发表于 2008-9-5 08:04:18 | 显示全部楼层 来自: 中国福建泉州
可加工性能好,一般使用注塑,挤出,压延等成型工艺,很方便,不相金属材料只能冷加工,要冲板、洗、CND,很麻烦!
3 |" M* R- h- C还有就是便宜,轻!
6 V1 M6 y& b- [  i& c! I1 t。。。。。。。
发表于 2008-9-9 20:57:29 | 显示全部楼层 来自: 中国福建厦门
非金属比较轻,原料相对来说比较广泛,金属原料相对来说成本也比较高。
发表于 2008-9-19 14:36:30 | 显示全部楼层 来自: 中国安徽合肥
一般非金属材料力学性能要比金属材料差,非金属材料价格要比金属材料便宜。
发表于 2008-9-23 16:21:02 | 显示全部楼层 来自: 中国江西南昌
非金属材料质量轻,易成型,易着色。耐腐蚀性和化学性比金属材料好。
发表于 2008-10-5 16:50:40 | 显示全部楼层 来自: 中国上海
这里有一篇介绍金属材料性能的文章,希望能抛砖引玉:
+ B0 ]0 _( G" s, u( |
8 ]% E" O, r* z  x! l; d金属材料的性能决定着材料的适用范围及应用的合理性。金属材料的性能主要分为四个方面,即:机械性能、化学性能、物理性能、工艺性能。
+ E! e7 b0 b" H( y; N0 Q一.机械性能! A6 u- d- A' X& \: `  F
(一)应力的概念,物体内部单位截面积上承受的力称为应力。由外力作用引起的应力称为工作应力,在无外力作用条件下平衡于物体内部的应力称为内应力(例如组织应力、热应力、加工过程结束后留存下来的残余应力…等等)。; g2 S% v4 H- @4 `$ T; s5 O9 v' y
(二)机械性能,金属在一定温度条件下承受外力(载荷)作用时,抵抗变形和断裂的能力称为金属材料的机械性能(也称为力学性能)。金属材料承受的载荷有多种形式,它可以是静态载荷,也可以是动态载荷,包括单独或同时承受的拉伸应力、压应力、弯曲应力、剪切应力、扭转应力,以及摩擦、振动、冲击等等,因此衡量金属材料机械性能的指标主要有以下几项:1.强度这是表征材料在外力作用下抵抗变形和破坏的最大能力,可分为抗拉强度极限(σb)、抗弯强度极限(σbb)、抗压强度极限(σbc)等。由于金属材料在外力作用下从变形到破坏有一定的规律可循,因而通常采用拉伸试验进行测定,即把金属材料制成一定规格的试样,在拉伸试验机上进行拉伸,直至试样断裂,测定的强度指标主要有:6 W+ b5 q! l" W; i2 q* y# b$ S! Q3 n- J% p
(1)强度极限:材料在外力作用下能抵抗断裂的最大应力,一般指拉力作用下的抗拉强度极限,以σb表示,如拉伸试验曲线图中最高点b对应的强度极限,常用单位为兆帕(MPa),换算关系有:1MPa=1N/m2=(9.8)-1Kgf/mm2或1Kgf/mm2=9.8MPa σb=Pb/Fo- K8 v- N4 w2 d9 s4 g: b( b
式中:Pb?C至材料断裂时的最大应力(或者说是试样能承受的最大载荷);Fo?C拉伸试样原来的横截面积。# u1 e: u1 J- ~& s, K+ w! K
(2)屈服强度极限:金属材料试样承受的外力超过材料的弹性极限时,虽然应力不再增加,但是试样仍发生明显的塑性变形,这种现象称为屈服,即材料承受外力到一定程度时,其变形不再与外力成正比而产生明显的塑性变形。产生屈服时的应力称为屈服强度极限,用σs表示,相应于拉伸试验曲线图中的S点称为屈服点。对于塑性高的材料,在拉伸曲线上会出现明显的屈服点,而对于低塑性材料则没有明显的屈服点,从而难以根据屈服点的外力求出屈服极限。因此,在拉伸试验方法中,通常规定试样上的标距长度产生0.2%塑性变形时的应力作为条件屈服极限,用σ0.2表示。屈服极限指标可用于要求零件在工作中不产生明显塑性变形的设计依据。但是对于一些重要零件还考虑要求屈强比(即σs /σb)要小,以提高其安全可靠性,不过此时材料的利用率也较低了。! t; L8 a: {9 g, Z( ^& Q2 l- }
(3)弹性极限:材料在外力作用下将产生变形,但是去除外力后仍能恢复原状的能力称为弹性。金属材料能保持弹性变形的最大应力即为弹性极限,相应于拉伸试验曲线图中的e点,以σe表示,单位为兆帕(MPa):σe=Pe/Fo 式中Pe为保持弹性时的最大外力(或者说材料最大弹性变形时的载荷)。
9 B. e) R) u4 I* B& e$ E/ H(4)弹性模数:这是材料在弹性极限范围内的应力σ与应变δ(与应力相对应的单位变形量)之比,用E表示,单位兆帕(MPa):E=σ/δ=tgα 式中α为拉伸试验曲线上o-e线与水平轴o-x的夹角。弹性模数是反映金属材料刚性的指标(金属材料受力时抵抗弹性变形的能力称为刚性)。
# g. x8 D& z( D  r2.塑性,金属材料在外力作用下产生永久变形而不破坏的最大能力称为塑性,通常以拉伸试验时的试样标距长度延伸率δ(%)和试样断面收缩率ψ(%)延伸率δ=[(L1-L0)/L0]x100%,这是拉伸试验时试样拉断后将试样断口对合起来后的标距长度L1与试样原始标距长度L0之差(增长量)与L0之比。在实际试验时,同一材料但是不同规格(直径、截面形状-例如方形、圆形、矩形以及标距长度)的拉伸试样测得的延伸率会有不同,因此一般需要特别加注,例如最常用的圆截面试样,其初始标距长度为试样直径5倍时测得的延伸率表示为δ5,而初始标距长度为试样直径10倍时测得的延伸率则表示为δ10。断面收缩率ψ=[(F0-F1)/F0]x100%,这是拉伸试验时试样拉断后原横截面积F0与断口细颈处最小截面积F1之差(断面缩减量)与F0之比。实用中对于最常用的圆截面试样通常可通过直径测量进行计算:ψ=[1-(D1/D0)2]x100%,式中:D0-试样原直径;D1-试样拉断后断口细颈处最小直径。δ与ψ值越大,表明材料的塑性越好。4 E' V! E3 B1 H* S$ h+ T7 v
3.硬度,金属材料抵抗其他更硬物体压入表面的能力称为硬度,或者说是材料对局部塑性变形的抵抗能力。因此,硬度与强度有着一定的关系。根据硬度的测定方法,主要可以分为:
: ]4 q- d. k. p. c3 _(1)布氏硬度(代号HB),用一定直径D的淬硬钢球在规定负荷P的作用下压入试件表面,保持一段时间后卸去载荷,在试件表面将会留下表面积为F的压痕,以试件的单位表面积上能承受负荷的大小表示该试件的硬度:HB=P/F。在实际应用中,通常直接测量压坑的直径,并根据负荷P和钢球直径D从布氏硬度数值表上查出布氏硬度值(显然,压坑直径越大,硬度越低,表示的布氏硬度值越小)。布氏硬度与材料的抗拉强度之间存在一定关系:σb≈KHB,K为系数,例如对于低碳钢有K≈0.36,对于高碳钢有K≈0.34,对于调质合金钢有K≈0.325,…等等。 + d( {! i* ?$ V% w
(2)洛氏硬度(HR)
( N4 L9 }. Q4 `用有一定顶角(例如120°)的金刚石圆锥体压头或一定直径D的淬硬钢球,在一定负荷P作用下压入试件表面,保持一段时间后卸去载荷,在试件表面将会留下某个深度的压痕。由洛氏硬度机自动测量压坑深度并以硬度值读数显示(显然,压坑越深,硬度越低,表示的洛氏硬度值越小)。根据压头与负荷的不同,洛氏硬度还分为HRA、HRB、HRC三种,其中以HRC为最常用。
' y$ f0 X0 t! _" T洛氏硬度HRC与布氏硬度HB之间有如下换算关系:HRC≈0.1HB。
! d" T6 o8 a* [- b* u$ I# z# B除了最常用的洛氏硬度HRC与布氏硬度HB之外,还有维氏硬度(HV)、肖氏硬度(HS)、显微硬度以及里氏硬度(HL)。$ y/ O0 a$ j1 j. _
这里特别要说明一下关于里氏硬度,这是目前最新颖的硬度表征方法,利用里氏硬度计进行测量,其检测原理是:里氏硬度计的冲击装置将冲头从固定位置释放,冲头快速冲击在试件表面上,通过线圈的电磁感应测量冲头距离试件表面1毫米处的冲击速度与反弹速度(感应为冲击电压和反弹电压),里氏硬度值即以冲头反弹速度和冲击速度之比来表示:HL=(Vr/Vi)?1000; P$ l7 I4 B! b" J4 Y- X! {- ?! M
式中:HL-里氏硬度值;Vr-冲头反弹速度;Vi-冲头冲击速度(注:实际应用装置中是以冲击装置中的闭合线圈感应的冲击电压和反弹电压代表冲击速度和反弹速度)。+ ?9 k7 j; i8 W( K" `; w
冲击装置的构造主要有内置弹簧(加载套管,不同型号的冲击装置有不同的冲击能量)、导管、释放按钮、内置线圈与骨架、支撑环以及冲头,冲头主要采用金刚石、碳化钨两种极高硬度的球形(不同型号的冲击装置其冲头直径有不同)。优点:里氏硬度计的主机接收到冲击装置获得的信号进行处理、计算,然后在屏幕上直接显示出里氏硬度值,便携式里氏硬度计用里氏(HL)测量后可以转化为:布氏(HB)、洛氏(HRC)、维氏(HV)、肖氏(HS)硬度。或用里氏原理直接用布氏(HB)、洛氏(HRC)、维氏(HV)、里氏(HL)、肖氏(HS)测量硬度值,同时可折算出材料的抗拉强度σb,还可以将测量结果储存、直接打印输出或传送给计算机作进一步的数据处理。应用范围:里氏硬度计是一种便携袖珍装置,可应用于各种金属材料、工件的表面硬度测量,特别是大型锻铸件的测量,其最大的特点是可以任意方向检测,免去了普通硬度计对工件大小、测量位置等的限制。
) B" a* I; v4 B' M) n4.韧性,金属材料在冲击载荷作用下抵抗破坏的能力称为韧性。通常采用冲击试验,即用一定尺寸和形状的金属试样在规定类型的冲击试验机上承受冲击载荷而折断时,断口上单位横截面积上所消耗的冲击功表征材料的韧性:
1 G; u6 h$ v5 J- _αk=Ak/F 单位J/cm2或Kg•m/cm2,1 Kg•m/cm2=9.8 J/cm2 αk称作金属材料的冲击韧性,Ak为冲击功,F为断口的原始截面积。  ?! ~0 ]3 t* T- a/ j% N
5.疲劳强度极限 金属材料在长期的反复应力作用或交变应力作用下(应力一般均小于屈服极限强度σs),未经显著变形就发生断裂的现象称为疲劳破坏或疲劳断裂,这是由于多种原因使得零件表面的局部造成大于σs甚至大于σb的应力(应力集中),使该局部发生塑性变形或微裂纹,随着反复交变应力作用次数的增加,使裂纹逐渐扩展加深(裂纹尖端处应力集中)导致该局部处承受应力的实际截面积减小,直至局部应力大于σb而产生断裂。在实际应用中,一般把试样在重复或交变应力(拉应力、压应力、弯曲或扭转应力等)作用下,在规定的周期数内(一般对钢取106~107次,对有色金属取108次)不发生断裂所能承受的最大应力作为疲劳强度极限,用σ-1表示,单位MPa。 除了上述五种最常用的力学性能指标外,对一些要求特别严格的材料,例如航空航天以及核工业、电厂等使用的金属材料,还会要求下述一些力学性能指标:蠕变极限:在一定温度和恒定拉伸载荷下,材料随时间缓慢产生塑性变形的现象称为蠕变。通常采用高温拉伸蠕变试验,即在恒定温度和恒定拉伸载荷下,试样在规定时间内的蠕变伸长率(总伸长或残余伸长)或者在蠕变伸长速度相对恒定的阶段,蠕变速度不超过某规定值时的最大应力,作为蠕变极限,以表示,单位MPa,式中τ为试验持续时间,t为温度,δ为伸长率,σ为应力;或者以表示,V为蠕变速度。高温拉伸持久强度极限:试样在恒定温度和恒定拉伸载荷作用下,达到规定的持续时间而不断裂的最大应力,以 表示,单位MPa,式中τ为持续时间,t为温度,σ为应力。金属缺口敏感性系数:以K τ表示在持续时间相同(高温拉伸持久试验)时,有缺口的试样与无缺口的光滑试样的应力之比: 式中τ为试验持续时间,为缺口试样的应力,为光滑试样的应力。或者用:表示,即在相同的应力σ作用下,缺口试样持续时间与光滑试样持续时间之比。抗热性:在高温下材料对机械载荷的抗力。8 K' V6 h. L8 X2 {: g- z$ E) H* t
二.化学性能 金属与其他物质引起化学反应的特性称为金属的化学性能。在实际应用中主要考虑金属的抗蚀性、抗氧化性(又称作氧化抗力,这是特别指金属在高温时对氧化作用的抵抗能力或者说稳定性),以及不同金属之间、金属与非金属之间形成的化合物对机械性能的影响等等。在金属的化学性能中,特别是抗蚀性对金属的腐蚀疲劳损伤有着重大的意义。
; ]& \$ p3 j. o% j, J三.物理性能 金属的物理性能主要考虑:  D  O  e. X" q8 @+ Z4 S$ v/ c
(1)密度(比重):ρ=P/V 单位克/立方厘米或吨/立方米,式中P为重量,V为体积。在实际应用中,除了根据密度计算金属零件的重量外,很重要的一点是考虑金属的比强度(强度σb与密度ρ之比)来帮助选材,以及与无损检测相关的声学检测中的声阻抗(密度ρ与声速C的乘积)和射线检测中密度不同的物质对射线能量有不同的吸收能力等等。
- \2 q5 J7 ~1 y: G0 Y& Z(2)熔点:金属由固态转变成液态时的温度,对金属材料的熔炼、热加工有直接影响,并与材料的高温性能有很大关系。" P+ M1 r+ n, j. ]+ K9 e! b
(3)热膨胀性 随着温度变化,材料的体积也发生变化(膨胀或收缩)的现象称为热膨胀,多用线膨胀系数衡量,亦即温度变化1℃时,材料长度的增减量与其0℃时的长度之比。热膨胀性与材料的比热有关。在实际应用中还要考虑比容(材料受温度等外界影响时,单位重量的材料其容积的增减,即容积与质量之比),特别是对于在高温环境下工作,或者在冷、热交替环境中工作的金属零件,必须考虑其膨胀性能的影响。
8 o3 |9 b( S1 A% s/ Z(4)磁性 能吸引铁磁性物体的性质即为磁性,它反映在导磁率、磁滞损耗、剩余磁感应强度、矫顽磁力等参数上,从而可以把金属材料分成顺磁与逆磁、软磁与硬磁材料。 0 h. ?( x0 r0 A; {( w: E( m
(5)电学性能 主要考虑其电导率,在电磁无损检测中对其电阻率和涡流损耗等都有影响。
: Q. r4 \1 @- U7 C四.工艺性能 金属对各种加工工艺方法所表现出来的适应性称为工艺性能,主要有以下四个方面:9 I; |  E( y% }: D0 t# Z
(1)切削加工性能:反映用切削工具(例如车削、铣削、刨削、磨削等)对金属材料进行切削加工的难易程度。! v" y& w1 Y' s8 Q' d% `
(2)可锻性:反映金属材料在压力加工过程中成型的难易程度,例如将材料加热到一定温度时其塑性的高低(表现为塑性变形抗力的大小),允许热压力加工的温度范围大小,热胀冷缩特性以及与显微组织、机械性能有关的临界变形的界限、热变形时金属的流动性、导热性能等。
, M5 v+ z+ T. a& p, g(3)可铸性:反映金属材料熔化浇铸成为铸件的难易程度,表现为熔化状态时的流动性、吸气性、氧化性、熔点,铸件显微组织的均匀性、致密性,以及冷缩率等。
+ H1 A3 {9 I  W/ H+ A(4)可焊性:反映金属材料在局部快速加热,使结合部位迅速熔化或半熔化(需加压),从而使结合部位牢固地结合在一起而成为整体的难易程度,表现为熔点、熔化时的吸气性、氧化性、导热性、热胀冷缩特性、塑性以及与接缝部位和附近用材显微组织的相关性、对机械性能的影响等
+ h5 ]: Y5 T2 e' A& U, t" _
( }" p+ X7 r5 @" u/ f( c[ 本帖最后由 sigmashan 于 2008-10-5 16:53 编辑 ]
发表于 2008-10-5 17:01:00 | 显示全部楼层 来自: 中国上海
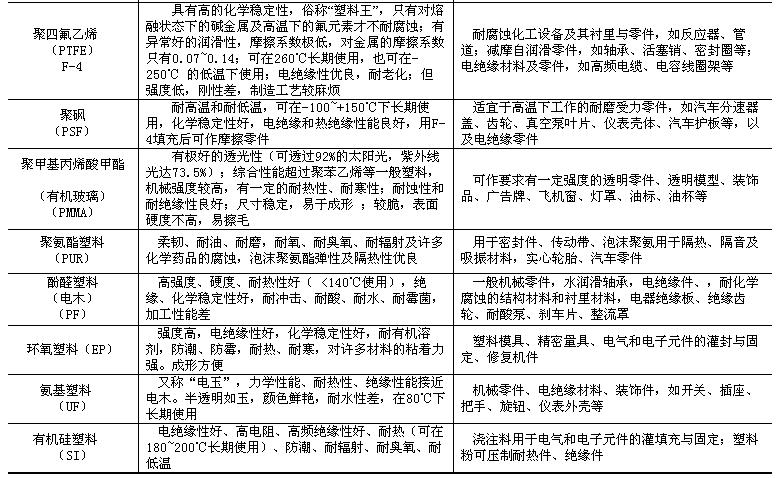
塑料和金属性能比较如下图示:
1.jpg
2.jpg

评分

参与人数 1三维币 +5 收起 理由
richardlian + 5 好资料,感谢您对论坛的支持!

查看全部评分

发表于 2008-10-5 17:09:28 | 显示全部楼层 来自: 中国上海
无机非金属材料性能简介如下:
: g7 y3 E2 m7 J: q
( n! [2 v3 C9 }* }) b以某些元素的氧化物、碳化物、氮化物、硼化物、硫系化合物(包括硫化物、硒化物及碲化物)和硅酸盐、钛酸盐、铝酸盐、磷酸盐等含氧酸盐为主要组成的无机材料的泛称。包括陶瓷、玻璃、水泥、耐火材料、搪瓷、磨料以及新型无机材料等。其中陶瓷一词,随着与陶瓷工艺相近的无机材料的不断出现,其概念的外延也不断扩大。最广义的陶瓷概念几乎与无机非金属材料的含意相同。无机非金属材料也和金属材料以及有机高分子材料等一样,是当代完整的材料体系中的一个重要组成部分。 ( L5 w- C  G4 n. j- n9 T4 Q% M

# @9 v7 c& ^/ B5 K  g6 k普通无机非金属材料的特点是:耐压强度高、硬度大、耐高温、抗腐蚀。此外,水泥在胶凝性能上,玻璃在光学性能上,陶瓷在耐蚀、介电性能上,耐火材料在防热隔热性能上都有其优异的特性,为金属材料和高分子材料所不及。但与金属材料相比,它抗断强度低、缺少延展性,属于脆性材料。与高分子材料相比,密度较大,制造工艺较复杂。特种无机非金属材料的特点是:①各具特色,例如:高温氧化物等的高温抗氧化特性;氧化铝、氧化铍陶瓷的高频绝缘特性;铁氧体的磁学性质;光导纤维的光传输性质;金刚石、立方氮化硼的{TodayHot}超硬性质;导体材料的导电性质;快硬早强水泥的快凝、快硬性质等。②各种物理效应和微观现象,例如:光敏材料的光-电、热敏材料的热-电、压电材料的力-电、气敏材料的气体-电、湿敏材料的湿度-电等材料对物理和化学参数间的功能转换特性。③不同性质的材料经复合而构成复合材料,例如:金属陶瓷、高温无机涂层,以及用无机纤维、晶须等增强的材料。
  H7 w; q# K3 ]* n0 \/ |8 h: x; l* }
  j, v/ r  S3 F6 k) x沿革 旧石器时代人们用来制作工具的天然石材是最早的无机非金属材料。在公元前6000~前5000年中国发明了原始陶器。中国商代(约公元前17世纪初~约前11世纪)有了原始瓷器,并出现了上釉陶器。以后为了满足宫廷观赏及民间日用、建筑的需要,陶瓷的生产技术不断发展。公元 200年(东汉时期)的青瓷是迄今发现的最早瓷器。陶器的出现促进了人类进入金属时代,中国夏代(约公元前22世纪末至约前21世纪初~约前17世纪初)炼铜用的陶质炼锅,是最早的耐火材料。铁的熔炼温度远高于铜,故铁器时代的耐火材料相应地也有很大发展。18世纪以后钢铁工业的兴起,促进耐火材料向多品种、耐高温、耐腐蚀方向发展。公元前3700年,埃及就开始有简单的玻璃珠作装饰品。公元前1000年前,中国也有了白色穿孔的玻璃珠。公元初期罗马已能生产多种形状的玻璃制品。1000~1200年间玻璃制造技术趋于成熟,意大利的威尼斯成为玻璃工业中心。1600年后玻璃工业已遍及世界各地区。公元前3000~前2000年已使用石灰和石膏等气硬性胶凝材料。随着建筑业的发展,胶凝材料也获得相应的发展。公元初期有了水硬性石灰,火山灰胶凝材料,1700年以后制成水硬性石灰和罗马水泥。1824年英国J.阿斯普丁发明波特兰水泥(见水泥)。上述陶瓷、耐火材料、玻璃、水泥等的主要{HotTag}成分均为硅酸盐,属于典型的硅酸盐材料。 / v& v5 q0 A7 c. I2 u
. O: l7 t  U' \& D# C
18世纪工业革命以后,随着建筑、机械、钢铁、运输等工业的兴起,无机非金属材料有了较快的发展,出现了电瓷、化工陶瓷、金属陶瓷、平板玻璃、化学仪器玻璃、光学玻璃、平炉和转炉用的耐火材料以及快硬早强等性能优异的水泥。同时,发展了研磨材料、碳素及石墨制品、铸石等。
( q& D3 D' O3 D' M2 l& G" v
2 ?/ d1 r/ |: `& N/ \- V20世纪以来,随着电子技术、航天、能源、计算机、通信、激光、红外、光电子学、生物医学和环境保护等新技术的兴起,对材料提出了更高的要求,促进了特种无机非金属材料的迅速发展。30~40年代出现了高频绝缘陶瓷、铁电陶瓷和压电陶瓷、铁氧体(又称磁性瓷)和热敏电阻陶瓷(见半导体陶瓷)等。50~60年代开发了碳化硅和氮化硅等高温结构陶瓷、氧化铝透明陶瓷、β-氧化铝快离子导体陶瓷、气敏和湿敏陶瓷等。至今,又出现了变色玻璃、光导纤维、电光效应、电子发射及高温超导等各种新型无机材料。
( _) J  Q1 w% d
( p& H7 t% @' S4 z* ]分类 无机非金属材料的名目繁多,用途各异,因此,还没有一个统一而完善的分类方法。通常把它们分为普通的(传统的)和特种的(新型的)无机非金属材料两大类。前者指以硅酸盐为主要成分的材料并包括一些生产工艺相近的非硅酸盐材料;例如:碳化硅,氧化铝陶瓷,硼酸盐、硫化物玻璃,镁质、铬镁质耐火材料和碳素材料等。通常这一类材料生产历史较长、产量较大,用途也较广。后者主要指20世纪以来发展起来的、具有特殊性质和用途的材料。例如:压电、铁电、导体、半导体、磁性、超硬、高强度、超高温、生物工程材料及无机复合材料等。但这种划分也并非绝对,因为新型材料是从传统材料逐渐发展起来的,有些材料的归属很难确定。习惯上,无机非金属材料沿用传统生产工艺分为陶瓷、玻璃、水泥、耐火材料、搪瓷、碳素材料等类,同时新型材料按其生产工艺、用途和发展状况,又逐步形成一些新的材料类别,例如无机复合材料、无机多孔材料等。有些品种按习惯并入传统分类中,例如:铁电、压电陶瓷并入陶瓷;微晶玻璃、光导纤维等并入玻璃等。有的还可按照材料中的主要成分分类,有硅酸盐、铝酸盐、钛酸盐、磷酸盐、氧化物、氮化物、碳化物材料等;根据材料的用途分,有日用、建筑、化工、电子、航天、通信、生物、医学材料等;根据材料的性质分,有胶凝、耐火、隔热、耐磨、导电、绝缘、耐腐蚀、半导体材料等;根据材料的物质状态分,有晶体(单晶体、多晶体、微晶体)、非晶体及复合材料等,还可以从材料的外观形态分,有块状、多孔、纤维、晶须、薄膜材料等。
( [: X. Q" U5 H! {" y! r' T& X
# r( {* P0 v% U+ w3 W生产工艺 普通无机非金属材料的生产是采用天然矿石作原料。经过粉碎、配料、混合等工序,成型(陶瓷、耐火材料等)或不成型(水泥、玻璃等),在高温下煅烧成多晶态(水泥、陶瓷等)或非晶态(玻璃、铸石等),再经过进一步的加工如粉磨(水泥)、上釉彩饰(陶瓷)、成型后退火(玻璃、铸石等),得到粉状或块状的制品。特种无机非金属材料的原料多采用高纯、微细的人工粉料。单晶体材料用焰融、提拉、水溶液、气相及高压合成等方法制造。多晶体材料用热压铸、等静压、轧膜、流延、喷射或蒸镀等方法成型后再煅烧,或用热压、高温等静压等烧结工艺,或用水热合成、超高压合成或熔体晶化等方法制造粉状、块状或薄膜状的制品。非晶态材料用高温熔融、熔体凝固、喷涂、拉丝或喷吹等方法制成块状、薄膜或纤维状的制品。 2 ~: r. q" q5 z3 q
/ a5 H1 e" n. H/ t5 t. b
展望 未来科学技术的发展,对各种无机非金属材料,尤其是对特种新型材料提出更多更高的要求。材料学科有广阔的发展前景,复合材料、定向结晶材料、增韧陶瓷以及各种类型的表面处理和涂层的使用,将使材料的效能得到更大发挥。由于对材料科学基础研究的日益深入,各种精密测试分析技术的发展,将有助于按预定性能设计材料的原子或分子组成及结构形态的早日实现。
发表于 2008-10-6 16:03:34 | 显示全部楼层 来自: 中国四川成都
寸有所长,尺有所短。不同的材料不同的用途,没有可比性。
发表于 2008-10-6 19:12:19 | 显示全部楼层 来自: 中国广东东莞
我个人觉得:一是"可以重工艺开发,潜力很大",二是很多的非金属材料为复合材料,能再生,且环保.
发表于 2008-10-6 20:47:54 | 显示全部楼层 来自: 中国广东深圳
我认为主要是
/ j% h$ C+ O* `* x* u) a质轻,易加工,耐腐蚀等/ g7 H4 Q7 i5 |
6 h. t! ~1 V* J& N) }
[ 本帖最后由 richardlian 于 2008-10-7 07:40 编辑 ]
发表于 2008-10-7 08:58:16 | 显示全部楼层 来自: 中国云南玉溪
原料来源广泛,价格低
发表于 2008-10-12 12:40:21 | 显示全部楼层 来自: 中国上海
各有忧劣,金属材料有金属材料的优点,比如导热性能好,良好的导电性能,延展性能好等等。非金属材料价格便宜,原料易于获得,质轻!看具体用途了。
发表于 2008-10-16 15:28:25 | 显示全部楼层 来自: 中国山东青岛
橡胶可以产生大的变形,弹性模量小,只有金属的1/1000,有弹性,也有损失,可以吸收能力.
发表于 2008-10-16 16:46:06 | 显示全部楼层 来自: 中国浙江台州
原帖由 dragonet 于 2008-2-29 11:01 发表 http://www.3dportal.cn/discuz/images/common/back.gif4 h: g4 Y/ Z" y" Q8 ?7 c
更高的重量模量比
7 F+ b! X& R( I/ N/ W0 r无需防腐保护

6 P  J+ p. V! P. [0 O7 y同意,而且流道光洁,流体更顺畅、不易拥堵( _0 J& _1 D: }- K5 q4 J
因不易腐蚀,寿命更长- Z6 ?& F8 w6 O  d$ c% Z+ g7 o
操作方便。。。。
发表于 2008-10-22 15:24:35 | 显示全部楼层 来自: 中国江苏淮安
应该是针对具体用途具体分析啊 ,不然根本没有可比性啊
发表于 2008-10-22 22:38:46 | 显示全部楼层 来自: 中国天津
非金属材料易加工,弹性好,容易加工成密封材料
发表于 2009-3-18 14:03:27 | 显示全部楼层 来自: 中国江西南昌
绝缘,硬度高,膨胀系数小。
发表于 2009-3-24 09:03:18 | 显示全部楼层 来自: 澳大利亚
每个材料的用途是不一样的。各有优劣,应该按需应用,节约能源
发表回复
您需要登录后才可以回帖 登录 | 注册

本版积分规则


Licensed Copyright © 2016-2020 http://www.3dportal.cn/ All Rights Reserved 京 ICP备13008828号

小黑屋|手机版|Archiver|三维网 ( 京ICP备2023026364号-1 )

快速回复 返回顶部 返回列表