QQ登录

只需一步,快速开始

登录 | 注册 | 找回密码

三维网

 找回密码
 注册

QQ登录

只需一步,快速开始

展开

通知     

全站
10天前
查看: 4275|回复: 32
收起左侧

[已解决] 请问电液阀为何不复位

[复制链接]
发表于 2008-2-2 12:48:22 | 显示全部楼层 |阅读模式 来自: 中国湖南娄底

马上注册,结识高手,享用更多资源,轻松玩转三维网社区。

您需要 登录 才可以下载或查看,没有帐号?注册

x
请问电液阀为何不复位?请各位高手帮我解决一个问题,在下先行谢了:我新做了一混凝土泵,液压方向阀为华德的H-4WEH25G50B/6EG24NTZ5L(中位旁通,外控内排)电液换向阀,X口控制压力来自搅拌辅阀体,该系统为在我以前一套工作完全正常的混凝土泵的基础上加装高低压自动切换装置(由6个插装阀控制)改装而成的,高低压自动切换系统工作正常,现出现以下故障:系统在运行时基本正常,只是在换向时有比较迟缓的感觉,但在停止运行时(主泵处于供油状态),油路不卸荷,我首先认为是阀的质量问题,换新阀后故障依旧,回油路也应该没问题,因为重新启动主泵泵油而不启动整个系统时不出现此故障。
! @) w7 d6 O8 M! ~! Z0 K! ~, Q) I9 |8 r  z# S
[ 本帖最后由 柠檬咖啡 于 2008-3-2 17:41 编辑 ]
发表于 2008-2-2 12:52:22 | 显示全部楼层 来自: 中国安徽马鞍山
楼主描述我没有看懂,如果(硬件)阀没有问题的话,最好将系统原理图传上来。
4 s. [1 y/ N% c
7 D6 @4 l; v$ @6 C还有楼主最后一句话,让我费解:重起主泵不重起系统则无此故障?
发表于 2008-2-2 13:02:23 | 显示全部楼层 来自: 中国河南安阳
疑为外泄口背压。请上传液压原理图以便具体分析。
 楼主| 发表于 2008-2-2 13:54:35 | 显示全部楼层 来自: 中国湖南娄底

回复 2# 的帖子

谢谢你的关注,不好意思,重起主泵不重起系统则无此故障?意思是说将主油泵完全停止供油后再启动主泵供油而不进行系统工作时,系统压力为0,但只要系统一但工作再停止控制系统(主泵不停止供油)后,阀便不复位
 楼主| 发表于 2008-2-2 14:25:32 | 显示全部楼层 来自: 中国湖南娄底

回复 3# 的帖子

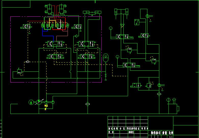
如属外泄口背压,要如何解决?我现将原理图上传,请帮我做一分析,并考虑我的原理是否合理,(原理图在新帖中)
 楼主| 发表于 2008-2-2 14:26:58 | 显示全部楼层 来自: 中国湖南娄底

液压原理图

如属外泄口背压,要如何解决?我现将原理图上传,请帮我做一分析,并考虑我的原理是否合理,

液压原理.rar

46.69 KB, 下载次数: 21

 楼主| 发表于 2008-2-2 14:59:51 | 显示全部楼层 来自: 中国湖南娄底

回复 3# 的帖子

请问外泄口是指哪一油口?
发表于 2008-2-2 18:41:02 | 显示全部楼层 来自: 中国江苏无锡
你发我的短信回了,如楼上各位所说,没有原理图很难确定
! C. X$ P, k2 m) X& C我怀疑该阀的先导阀换向不正常,查下有没有高压油憋着.
发表于 2008-2-2 18:42:30 | 显示全部楼层 来自: 中国江苏无锡
下了,家里没有CAD
发表于 2008-2-2 18:43:05 | 显示全部楼层 来自: 中国江苏无锡
打成PDF格式可以吗?
发表于 2008-2-2 19:01:21 | 显示全部楼层 来自: 中国河南安阳
贴一个截图:
6 l5 O* u; T2 B8 P5 L4 w6 U3 W9 K6 @  }
Snap1.gif
发表于 2008-2-2 19:23:37 | 显示全部楼层 来自: 中国河南濮阳
建议:" u7 N0 T0 h0 _3 k/ ?
1、你的电液阀显示的是外排形式,请将先导阀的外排油直接回油箱,不建议与主系统回油合并。
4 e! O4 j# @5 ~$ f, B9 s0 r2、右边的手动阀换向时先导控制由才能建立起压力,请确认。

评分

参与人数 1三维币 +3 收起 理由
晨砂 + 3 贴图并应助。

查看全部评分

 楼主| 发表于 2008-2-3 11:54:45 | 显示全部楼层 来自: 中国湖南娄底

回复 12# 的帖子

我在做这套系统之前的系统完全正常,只是这套系统另加了左边的梭阀及6个插装阀,并这些加的部分(高低压切换)工作正常,另右边的手动阀也处在工作状态。
 楼主| 发表于 2008-2-3 12:01:18 | 显示全部楼层 来自: 中国湖南娄底

回复 8# 的帖子

你说的高压油憋着是指回油压力过高还是另外会么意思
发表于 2008-2-3 13:58:17 | 显示全部楼层 来自: 中国江苏无锡
我粗略的看了一下不知是不是这个意思楼主插装阀控制的缸好像是交替上升下降的!你要是方便的话可以把加进去的东西再拆出来看看有没有这种现象!( G* _, ?8 `$ z! l& T4 v
首先你的高低压是有梭阀来进行比较的,在泵不停的情况下无论上面的二位四通换向阀怎么动作总有三个插装阀关闭,另外三个则打开!所以这个阀和液动换向阀动作的顺序要搞好!否则会出现液压缸不可控的结果!(两位四通阀可以控制插装阀的开和关而液动的主换向阀可以控制油液的流向,他们之间不协调好就会出现可控的现象!)2 x- q7 C& Y: e
其次插装阀下面的换向阀再下面的电磁先导方向阀有问题怎么换向后阀的进油接系统的回油,阀的回油接系统恒压泵的进油,我不知道怎么理解.这张图看上去怪怪的!
5 b) R2 T# D1 b! e分析的不对还请谅解!尽个人仓促的理解!
. Q2 k# B% d" q6 A" |: n6 y
9 T0 h9 p: o2 I[ 本帖最后由 wuwanfu 于 2008-2-3 14:12 编辑 ]
 楼主| 发表于 2008-2-3 16:21:27 | 显示全部楼层 来自: 中国湖南娄底

回复 15# 的帖子

插装阀只是改变液压油进出油缸的进出口位置,以便改变油缸的工作压力,上下交替还是由电液方向阀控制,并系统做好后不能再拆下,4 U- }$ L5 T" @! ]' @* x% m) C
二位四通阀在系统工作时是不再改变的,液压缸不可控的原因能具体说明一下吗。0 C! h2 \% C5 y% |
电磁先导阀是在做图时出现的问题,但在做系统时还是没有错。
发表于 2008-2-3 22:36:25 | 显示全部楼层 来自: 中国广西柳州
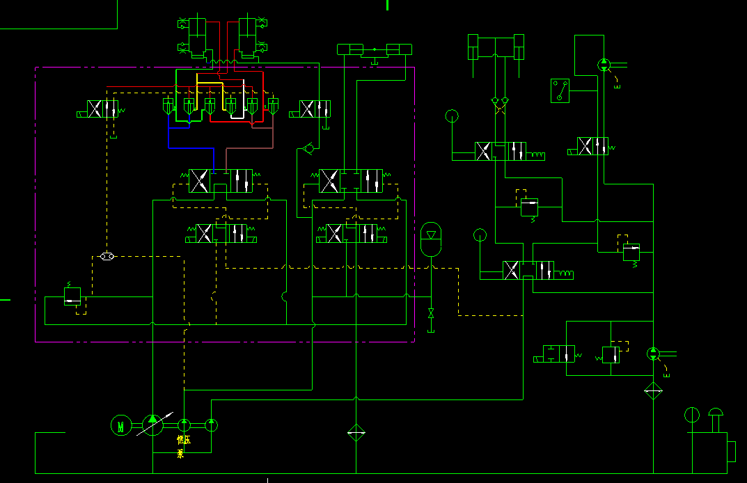
楼主原理图有误.从原理图可以看出,原来的系统的先导油来自摆缸系统先导电磁阀中位时Y机能电磁阀A,B与T口连通卸荷主阀回中位,系统卸荷,楼主的接法,先导电磁阀中位,主阀芯两端有压力,回不了中位,系统不能卸荷,原理图可按以下改 修改后原理图1.JPG 修改后原理图2.JPG $ k# g6 F5 q0 b! {% E8 i" ]6 ?
" l; s' C! O' c8 [
[ 本帖最后由 yezhenl 于 2008-2-3 22:51 编辑 ]
修改后原理图3.JPG

评分

参与人数 1三维币 +6 收起 理由
江边 + 6 辛苦了。

查看全部评分

 楼主| 发表于 2008-2-4 09:01:45 | 显示全部楼层 来自: 中国湖南娄底

回复 17# 的帖子

我本来就是按你的原理图做的系统,我这原理图是在做图时的疏忽
发表于 2008-2-4 09:50:50 | 显示全部楼层 来自: 中国安徽马鞍山
建议楼主按17楼的问题再核实一下你的系统,因为按照17楼的问题,完全可以实现你的描述故障。1 q4 F# @3 ~- n" P$ P  Z
我也这样认为。/ |0 N* C; n( w% e' P  G& G1 Y) L
另外:我有一点不懂,这个梭阀的作用是?好象在这里可有可无。都是用来控制插装阀的,这个用途我不清楚,因为本系统为三联泵,如果是三台单泵到可以理解。要么是担心系统工作时的压力波动么?
 楼主| 发表于 2008-2-4 11:44:20 | 显示全部楼层 来自: 中国湖南娄底

回复 19# 的帖子

如不装梭阀会出现路路通现象
发表于 2008-2-4 12:45:44 | 显示全部楼层 来自: 中国江苏无锡
回复16楼,我的意思是你的换向阀动作了在中位,如果这时控制插装阀的二位四通换向阀不动作的话至少有一个油缸的油会出不来!必须是主换向阀中位之前插装阀就要动作.除非从右边的换向阀出油!还有就是泵停了油缸的油也会出来!(因为没有控制压力了),泵在起动也不会有,只要主液动换向阀一动作一支油缸的油就会出不来!( I) p  G" }) f  y
如果现象是这样的话,问题就是插装阀的控制油的供给(换向阀应该在中位的,从图上看没有什么因素导致它不在中位)) ~+ y; g* X1 g, u( q! x/ T
( i+ M: ]7 Z* |4 |6 I+ c$ |
[ 本帖最后由 wuwanfu 于 2008-2-4 12:54 编辑 ]

评分

参与人数 1三维币 +3 收起 理由
柠檬咖啡 + 3 积极参与交流

查看全部评分

 楼主| 发表于 2008-2-4 16:07:11 | 显示全部楼层 来自: 中国湖南娄底

回复 21# 的帖子

如换向阀能动作到中位就不会出现故障了,因中位时,主油泵的油便直接回油箱了,现在问题是主阀不回到中位,使油泵总是处于有负荷 的工作状态,并压力越来越大,直到从溢流阀回油,如主阀回到中位后,确实油缸内的油不能回出来,但这不是问题所在,只要油缸不动,便不会向外产生压力。
 楼主| 发表于 2008-2-4 17:08:41 | 显示全部楼层 来自: 中国湖南娄底

请大家看看三一混凝土泵原理图

该图中主阀同样是中位旁通阀,但它的溢流阀确是电磁溢流阀,按理说不必要做电磁溢流阀,难道这类系统本来就不复位?+ C* ]2 L$ o# L5 c
三一混凝土泵泵送原理图.jpg
发表于 2008-2-13 09:05:43 | 显示全部楼层 来自: 中国安徽马鞍山

回复 20# 的帖子

不会吧,用不用梭阀不都一样么?梭阀是一个选择开关,选择高压的一侧,没有梭阀也是自动通压,只要你的系统不卸呵.
发表于 2008-2-13 12:27:48 | 显示全部楼层 来自: 中国江苏无锡
从图上看应该可以回中位!阀13在中位卸荷,阀12.1控制主阀的先导油都可以卸掉!通过弹簧主阀应该可以在中位!主要是阀12.1!
发表回复
您需要登录后才可以回帖 登录 | 注册

本版积分规则


Licensed Copyright © 2016-2020 http://www.3dportal.cn/ All Rights Reserved 京 ICP备13008828号

小黑屋|手机版|Archiver|三维网 ( 京ICP备2023026364号-1 )

快速回复 返回顶部 返回列表