QQ登录

只需一步,快速开始

登录 | 注册 | 找回密码

三维网

 找回密码
 注册

QQ登录

只需一步,快速开始

展开

通知     

全站
10天前
查看: 2002|回复: 17
收起左侧

[讨论] 论坛常有人问,但还没解决的问题(冷却)

[复制链接]
发表于 2008-1-19 10:24:43 | 显示全部楼层 |阅读模式 来自: 中国江苏无锡

马上注册,结识高手,享用更多资源,轻松玩转三维网社区。

您需要 登录 才可以下载或查看,没有帐号?注册

x
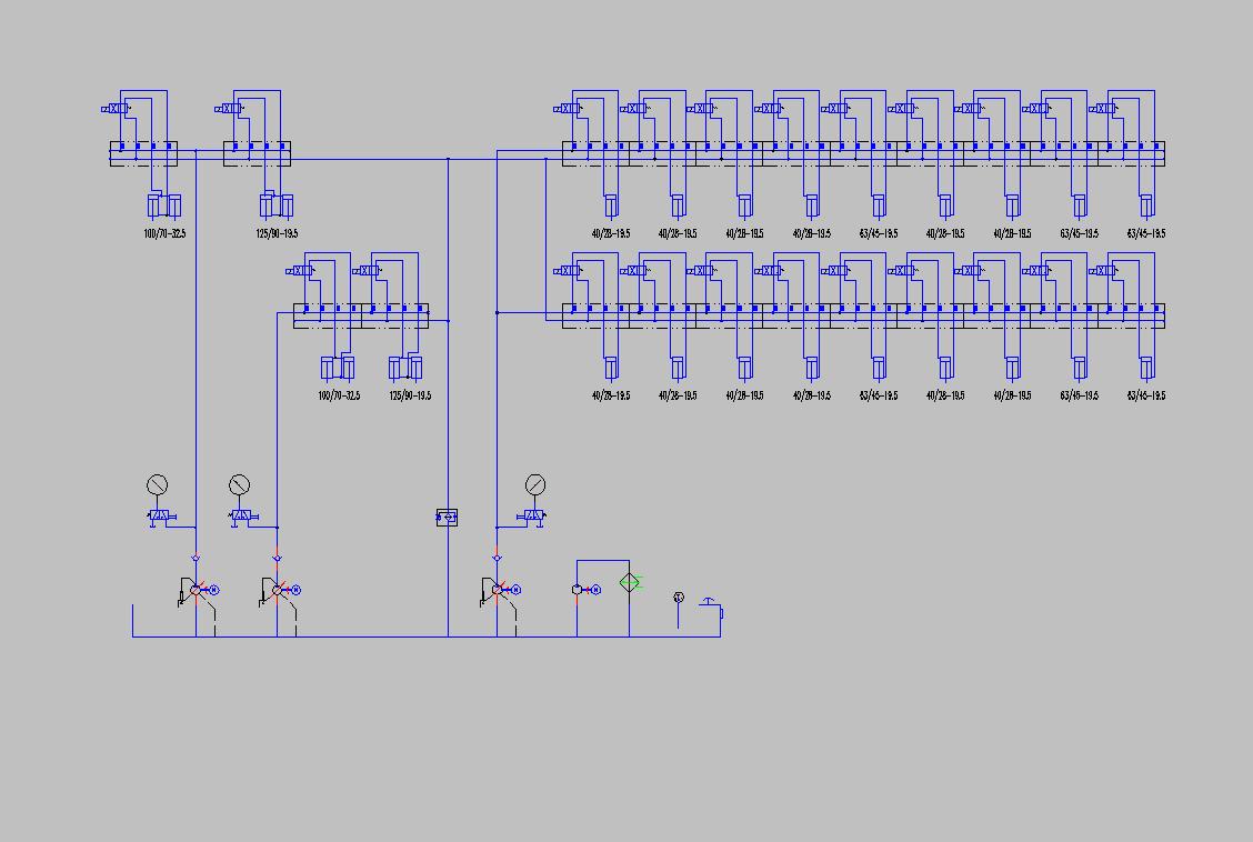
未命名.JPG 7 z# V9 F- |3 N( L1 L
如图所示
! ]6 `6 f0 s# v/ V系统工作压力21MPa,泵为力士乐A10SO28DFR1柱塞泵,阀4WE6D,电机18.5KW
& j% E3 y5 f3 `  o7 {  h
7 c! G2 u3 r4 P- Y8 i5 ^现 第一部分(左):  每17S  动作一次, 其中油缸运动时间不超过1S 9 ~7 n+ L5 N! d, D& C
     第二部分(中):  每18S  动作一次, 其中油缸运动时间不超过1S
; t' i0 Y; ]) l; ]/ f2 {     第三部分(右):  每 25S 为一动作周期, 其中单缸运动时间不超过1S 6 }* v# \( V+ X3 b: }' V0 p# q
按每天工作8小时, 进水温度20度,最高室温30度,油箱按2000X1200X500设计
% ?7 v. F& P2 D& [想请教一下高手们 : 1.冷却泵怎么选,应该选多大的* c8 l$ z9 u0 w( V; P% ^! I
                               2. 冷却器应该怎么选
8 _  U) c2 l  ^- I8 D(最好有个计算过程)
! S7 b& \+ e; b. K# i希望高手们能够 "受人鱼,不如授人渔" ,以便我们学习,谢谢!9 S3 `; |2 b) m$ B

  U  _1 d3 r' ]6 G(这是实际应用中的一个问题,无论是大系统还是小系统都有可能用到,怎样精确计算,请大家讨论,能解决实际问题或实际应用的帖子将给与奖励——by 9619)  w7 t8 @$ K2 n( n) v

7 ^5 W8 Y1 \5 _" {" N) r[ 本帖最后由 9619 于 2008-1-23 22:08 编辑 ]

评分

参与人数 1三维币 +3 收起 理由
9619 + 3 发起实际应用的讨论

查看全部评分

发表于 2008-1-19 11:14:25 | 显示全部楼层 来自: 中国浙江杭州
自己先翻翻资料实在算不出再求助
 楼主| 发表于 2008-1-19 12:33:19 | 显示全部楼层 来自: 中国江苏无锡
原帖由 daxue1999 于 2008-1-19 11:14 发表 http://www.3dportal.cn/discuz/images/common/back.gif
& \' l* i; v4 \* x5 e0 X自己先翻翻资料实在算不出再求助

8 b5 K: _4 v0 u$ d, M$ \2 K. m
9 b  p4 H! y9 g8 W+ S5 b6 R论坛上 这样的问题 至少有二.三十篇,
8 s# r  V7 s/ ]7 Z0 f我大致看了下
6 \7 g1 o4 w7 f; C基本上是没有 解决的& `( m* Z9 d/ ]- D: I, _

7 C% n& p5 j4 S+ ?: M- ]; h手册上的那  公式你 设计的时候  用吗?
 楼主| 发表于 2008-1-20 08:05:48 | 显示全部楼层 来自: 中国江苏无锡
难道 大家 都不会,
5 G) Q; V* j0 \; M还是这个问题太简单啊, S# b6 _) e6 x( g2 T' C
怎么都没人应助呢??5 I, ]9 C* a4 W  a& m
:( :( :(
发表于 2008-1-20 09:53:34 | 显示全部楼层 来自: 中国江苏常州
可以实际的说一句,这个问题大家都不会,平时选泵和选冷却器都是问得卖泵和卖冷却器的人。他们说什么合适就什么合适。呵呵
发表于 2008-1-20 13:14:00 | 显示全部楼层 来自: 中国江苏无锡
事实上在实际工作中,几乎很少有人通过计算来解决这个问题,这个问题也很关健,我相信大多人都知道怎么解决.
发表于 2008-1-20 14:19:57 | 显示全部楼层 来自: 中国湖南长沙
先问问,手册上的公式为什么不能用? 我觉得按手册算出来的问题不大啊
 楼主| 发表于 2008-1-20 19:05:43 | 显示全部楼层 来自: 中国江苏无锡
那那位朋友 有什么  估算的 方法 吗?
发表于 2008-1-21 09:00:50 | 显示全部楼层 来自: 中国广东深圳
冷却器选型时一般有推荐公式,可以通过你的系统功率(电机功率)来估算.

评分

参与人数 1三维币 +1 收起 理由
9619 + 1 积极参与讨论

查看全部评分

 楼主| 发表于 2008-1-21 09:25:45 | 显示全部楼层 来自: 中国江苏无锡
原帖由 zhuominyu 于 2008-1-21 09:00 发表 http://www.3dportal.cn/discuz/images/common/back.gif
4 G- s" G3 _  P7 i+ Z9 s" f" N- u, c冷却器选型时一般有推荐公式,可以通过你的系统功率(电机功率)来估算.

& Q% U8 t( h9 P3 A/ X
2 b( g7 _6 j5 t1 O9 R5 N什么推荐公式? 怎么估算啊
发表于 2008-1-21 19:38:42 | 显示全部楼层 来自: 中国安徽芜湖
我明天传一个计算例子。
4 E6 e! T' H% |3 g; B0 Z) g要查冷却机的样本
发表于 2008-1-21 20:33:04 | 显示全部楼层 来自: 中国广东深圳
好多计算方法,计算最大损失量就行了。
 楼主| 发表于 2008-1-22 10:13:38 | 显示全部楼层 来自: 中国江苏无锡
原帖由 mfcmonitor 于 2008-1-21 19:38 发表 http://www.3dportal.cn/discuz/images/common/back.gif
' @8 W( g5 ~9 Q$ m, v我明天传一个计算例子。8 Z7 P) a8 |$ S, Q9 R5 P
要查冷却机的样本

4 Q, F% G& t0 D1 A" W/ {; o8 N好的 谢谢 朋友0 V$ U) v! \6 M) f- h& }# b% }* n
最好 就以 这个系统 为 例
 楼主| 发表于 2008-1-22 10:14:26 | 显示全部楼层 来自: 中国江苏无锡
原帖由 毛友春 于 2008-1-21 20:33 发表 http://www.3dportal.cn/discuz/images/common/back.gif" Z- r3 {9 l7 D* E
好多计算方法,计算最大损失量就行了。

8 b. x* P& c+ Z4 ^) A; i; V' L& L1 `( t, S
可以 举 1.  2 个 例子 吗?
 楼主| 发表于 2008-1-23 15:25:07 | 显示全部楼层 来自: 中国江苏无锡
变量泵 和定量泵 产生的热量  应该不一样的吧
发表于 2008-1-23 17:21:51 | 显示全部楼层 来自: 中国山西太原
条件不足,其实没有那么复杂的,你看油温在40-50度是最合适的,如果你加一个温度传感器,在50度时给电磁水阀一个电流让它打开使冷却器通水降温,到40度时断电,油温又会上升,这样周而复始对系统是无害的.你就是把冷却泵和冷却器加大一些(与过滤器搭配好)也没关系.我的经验是你的主泵有多大的流量你的循环泵就有多大,用管式冷却器的话还要大一些.

评分

参与人数 1三维币 +1 收起 理由
9619 + 1 积极参与讨论

查看全部评分

 楼主| 发表于 2008-1-23 18:55:28 | 显示全部楼层 来自: 中国江苏无锡
原帖由 wx1980223 于 2008-1-23 17:21 发表 http://www.3dportal.cn/discuz/images/common/back.gif
1 H7 l$ N5 V. g1 ~% }, Q. o; E条件不足,其实没有那么复杂的,你看油温在40-50度是最合适的,如果你加一个温度传感器,在50度时给电磁水阀一个电流让它打开使冷却器通水降温,到40度时断电,油温又会上升,这样周而复始对系统是无害的.你就是把冷却泵和冷 ...
" x4 f. \  z' W$ T# K

$ Y0 m5 O* j: }* ^, g4 v那不是 要120L的 冷却泵 2 I, a3 t7 K9 f- m! S9 i0 ]
不会太 大 吗?
发表于 2008-1-30 15:08:51 | 显示全部楼层 来自: 中国安徽马鞍山

回复 1# 的帖子

不是不回答。这个问题压根就不好回答,应该说没有一个放之四海而皆准的公式。有很多不确定因素,建议你最好通过类比来选择。5 ~' T5 A4 J7 S/ L+ z
如:
6 y8 Y3 Q7 p" R" F9 |/ h1、环境温度(油缸工作环境、系统工作环境)
, W; E! K" l2 d& [5 G  [! @2、油箱散热能力(油箱材料可知、大小已知、油箱结构系数不定等)
# v* S( A+ G$ E5 c- M. O' w3、中间管路长短?# \' {7 J4 n' j8 O. D
4、流速等
# \6 e& i1 ^# T" ]1 S5、如16楼说的那样:选择不同的换热器,其冷却效率也不一样,管式的一般比较差,板式的比较好,而板式的又分,单流程、多流程、复合流程。

评分

参与人数 1三维币 +3 收起 理由
9619 + 3 分析的具体

查看全部评分

发表回复
您需要登录后才可以回帖 登录 | 注册

本版积分规则


Licensed Copyright © 2016-2020 http://www.3dportal.cn/ All Rights Reserved 京 ICP备13008828号

小黑屋|手机版|Archiver|三维网 ( 京ICP备2023026364号-1 )

快速回复 返回顶部 返回列表