QQ登录

只需一步,快速开始

登录 | 注册 | 找回密码

三维网

 找回密码
 注册

QQ登录

只需一步,快速开始

展开

通知     

查看: 2025|回复: 5
收起左侧

[已解决] H13的腐蚀方法

 关闭 [复制链接]
发表于 2008-1-16 00:09:39 | 显示全部楼层 |阅读模式 来自: 中国黑龙江齐齐哈尔

马上注册,结识高手,享用更多资源,轻松玩转三维网社区。

您需要 登录 才可以下载或查看,没有帐号?注册

x
有高手知道H13热作磨具钢,在需要评晶粒度时,先要腐蚀出来,可是该使用什么腐蚀剂呢??原理是什么??
, s9 ?3 d- x5 X; ^# ]硝酸酒精和苦味酸都不行啊!
发表于 2008-1-16 07:58:13 | 显示全部楼层 来自: 中国广东深圳
有没有使用过硝酸酒精啊?我以前就用这个腐蚀,可以看到晶粒哦
 楼主| 发表于 2008-1-16 10:24:38 | 显示全部楼层 来自: 中国黑龙江齐齐哈尔
是吗??如果4%硝酸酒精可以的话,那么,可能是我们的热处理是错的。有高手知道要评晶粒度的正确热处理方法吗??
发表于 2008-1-16 12:16:39 | 显示全部楼层 来自: 中国陕西西安
精密铸造导卫H13钢显微组织分析
3 `% S5 q; \! {; M0 J7 O2 x+ x2 O% m6 A附件论文中有相图照片
4 O2 Y' r' y; |2 o不过没有提到腐蚀方法

H13热作模具钢稀土硼碳氮多元共渗.pdf

301.44 KB, 下载次数: 1

精密铸造导卫H13钢显微组织分析.pdf

885.07 KB, 下载次数: 2

模具材料H13的表面强化研究.pdf

69.01 KB, 下载次数: 6

提高H13钢模具使用寿命的途径分析.pdf

214.43 KB, 下载次数: 5

发表于 2008-1-16 14:44:40 | 显示全部楼层 来自: 中国浙江宁波

回复 1# 的帖子

4%硝酸酒精就可以,好像评晶粒度时材料要先过热吧!

评分

参与人数 1三维币 +1 收起 理由
tdragonfu + 1 技术讨论

查看全部评分

发表于 2008-1-16 14:57:58 | 显示全部楼层 来自: 中国安徽芜湖
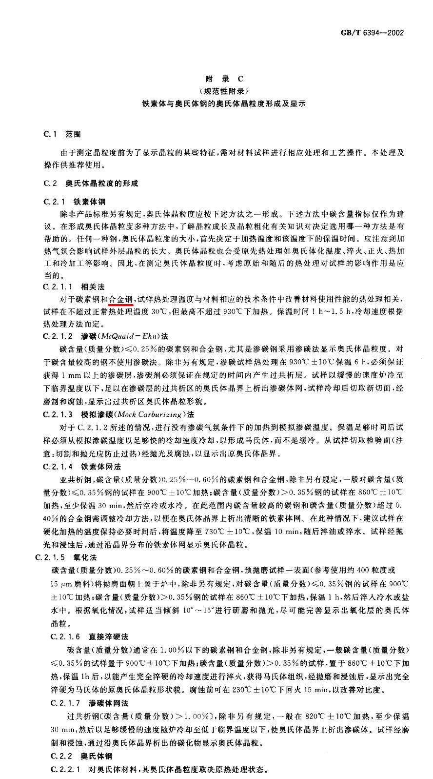
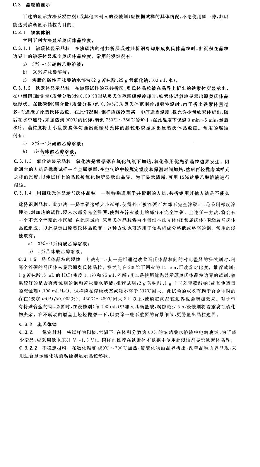
GB/T 6394-2002 金属平均晶粒度测定方法(精简完整版)
' f. U5 K, _/ A& H" A3 `* ^有详细的介绍- F  ?; ~' `7 k1 [2 Q  g! F- v
3.JPG
* D/ {) u, W# F 4.JPG

评分

参与人数 1三维币 +3 收起 理由
tdragonfu + 3 应助

查看全部评分

发表回复
您需要登录后才可以回帖 登录 | 注册

本版积分规则


Licensed Copyright © 2016-2020 http://www.3dportal.cn/ All Rights Reserved 京 ICP备13008828号

小黑屋|手机版|Archiver|三维网 ( 京ICP备2023026364号-1 )

快速回复 返回顶部 返回列表