QQ登录

只需一步,快速开始

登录 | 注册 | 找回密码

三维网

 找回密码
 注册

QQ登录

只需一步,快速开始

展开

通知     

全站
9天前
查看: 1571|回复: 4
收起左侧

[已解决] 为什么缓冲回路仿真时出现两种压力

[复制链接]
发表于 2007-11-6 11:45:27 | 显示全部楼层 |阅读模式 来自: 中国广东

马上注册,结识高手,享用更多资源,轻松玩转三维网社区。

您需要 登录 才可以下载或查看,没有帐号?注册

x
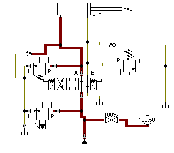
我用一个仿真软件做了一个溢流阀双向缓冲回路.为什么换向时会出现两种压力?
双向缓冲回路1.jpg
双向缓冲回路2.jpg
 楼主| 发表于 2007-11-6 11:47:12 | 显示全部楼层 来自: 中国广东
晕,原来溢流阀方向放反了,哈哈,不好意思,大头虾了我@
 楼主| 发表于 2007-11-6 11:58:07 | 显示全部楼层 来自: 中国广东
更正,失礼了!
未命名.jpg
发表于 2007-11-7 10:06:11 | 显示全部楼层 来自: 中国浙江杭州
这下两种情况不是一样了么??
7 f! v2 r# v6 O+ U: A5 ~' Ybtw:楼主用什么仿真软件啊
 楼主| 发表于 2007-11-7 14:01:50 | 显示全部楼层 来自: 中国
FluidSIM0 [( D) s- `; I3 ]) g. w: u$ x
只是我一个溢流阀方向放错了!
发表回复
您需要登录后才可以回帖 登录 | 注册

本版积分规则


Licensed Copyright © 2016-2020 http://www.3dportal.cn/ All Rights Reserved 京 ICP备13008828号

小黑屋|手机版|Archiver|三维网 ( 京ICP备2023026364号-1 )

快速回复 返回顶部 返回列表