QQ登录

只需一步,快速开始

登录 | 注册 | 找回密码

三维网

 找回密码
 注册

QQ登录

只需一步,快速开始

展开

通知     

全站
9天前
查看: 1713|回复: 2
收起左侧

[分享] 千分表检定仪示值误差校准不确定度评定规范

[复制链接]
发表于 2007-10-14 15:17:36 | 显示全部楼层 |阅读模式 来自: 中国广东深圳

马上注册,结识高手,享用更多资源,轻松玩转三维网社区。

您需要 登录 才可以下载或查看,没有帐号?注册

x
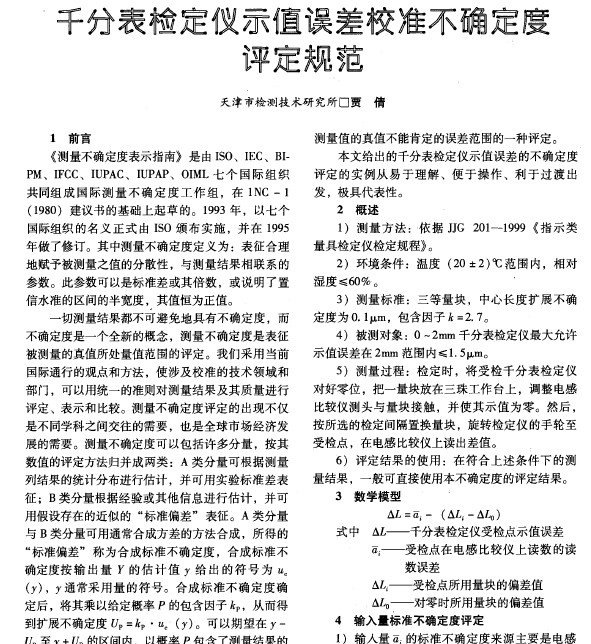
千分表检定仪示值误差校准不确定度评定规范
2.jpg

千分表检定仪示值误差校准不确定度评定规范.pdf

91.63 KB, 下载次数: 14

发表于 2007-10-15 14:53:07 | 显示全部楼层 来自: 中国山东德州
千分表检定仪示值误差校准不确定度评定规范,好像太复杂了
发表于 2007-10-15 21:13:37 | 显示全部楼层 来自: 中国山东威海
仔细看了楼主的规范,请问楼主,现在还能购买到2mm行程的千分表机械检具么?请问哪里有卖的,有其他方式解决检测问题么?
' j/ \6 w. ^% K1 c, j不胜感激!
发表回复
您需要登录后才可以回帖 登录 | 注册

本版积分规则


Licensed Copyright © 2016-2020 http://www.3dportal.cn/ All Rights Reserved 京 ICP备13008828号

小黑屋|手机版|Archiver|三维网 ( 京ICP备2023026364号-1 )

快速回复 返回顶部 返回列表