QQ登录

只需一步,快速开始

登录 | 注册 | 找回密码

三维网

 找回密码
 注册

QQ登录

只需一步,快速开始

展开

通知     

全站
9天前
查看: 1357|回复: 2
收起左侧

[分享] 模具管理

 关闭 [复制链接]
发表于 2007-10-2 12:24:02 | 显示全部楼层 |阅读模式 来自: 中国上海

马上注册,结识高手,享用更多资源,轻松玩转三维网社区。

您需要 登录 才可以下载或查看,没有帐号?注册

x
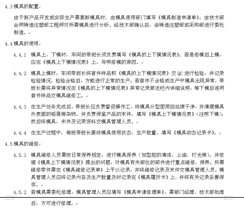
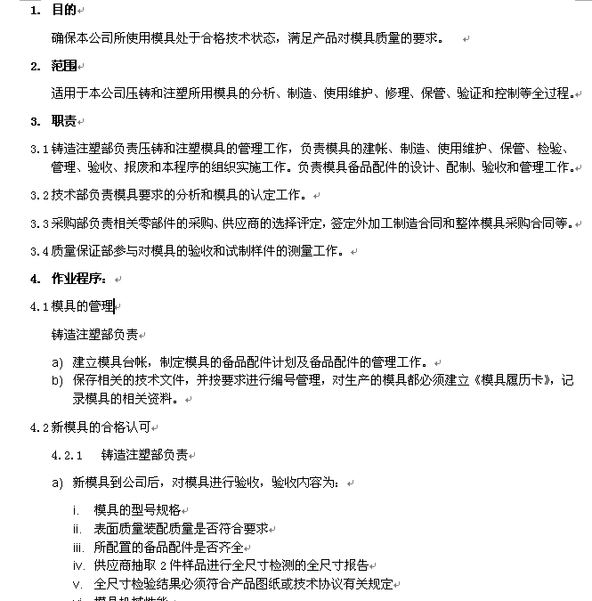
模具管理程序3 ]( C% \! V4 {2 X& I0 O8 O. I

) [+ _. M- o: ?) X4 N7 b# o, B; h 15.JPG
( C, B5 g' P; v8 D! H  `! Z0 V  c& w. E  _3 Z" T+ l
16.JPG
0 m7 n1 M6 Q" \0 }5 ^# t6 b( U# |# P& g2 ~6 s9 v
17.JPG
; V$ {+ F5 l/ r$ C( y- R0 K
4 R2 E1 e# r7 o$ y 模具管理程序.rar (10.75 KB, 下载次数: 38)
发表于 2007-10-3 19:55:00 | 显示全部楼层 来自: 中国浙江宁波
下来看看,希望对我有帮助
发表于 2007-10-7 12:14:02 | 显示全部楼层 来自: 中国广东深圳
资料不错 可以参考一下 贴个图先
1.jpg

评分

参与人数 1三维币 +3 收起 理由
userkypdy + 3 谢谢您的贴图

查看全部评分

发表回复
您需要登录后才可以回帖 登录 | 注册

本版积分规则


Licensed Copyright © 2016-2020 http://www.3dportal.cn/ All Rights Reserved 京 ICP备13008828号

小黑屋|手机版|Archiver|三维网 ( 京ICP备2023026364号-1 )

快速回复 返回顶部 返回列表