QQ登录

只需一步,快速开始

登录 | 注册 | 找回密码

三维网

 找回密码
 注册

QQ登录

只需一步,快速开始

展开

通知     

全站
9天前
查看: 4434|回复: 6
收起左侧

[已解决] M17的标准螺距是多少啊

[复制链接]
发表于 2007-9-27 07:22:37 | 显示全部楼层 |阅读模式 来自: 中国浙江温州

马上注册,结识高手,享用更多资源,轻松玩转三维网社区。

您需要 登录 才可以下载或查看,没有帐号?注册

x
M17的标准螺距是多少啊,哪位知道的麻烦告诉我一下的
2 `7 v7 g9 j& I* O: |
! l2 |5 i* z0 p7 S( r0 c" i: p8 _2楼、3楼和4楼的解答是正确的。
# R  t2 _$ b  ~  V; D0 ~. i& Z) ~7 }- F( q; H5 q) H" N. G" ?
[ 本帖最后由 plc 于 2007-9-27 11:27 编辑 ]
发表于 2007-9-27 07:27:56 | 显示全部楼层 来自: 中国山东潍坊
螺距是:1.5或1,螺距1一般不用.

评分

参与人数 1三维币 +3 收起 理由
plc + 3 应助

查看全部评分

发表于 2007-9-27 07:29:13 | 显示全部楼层 来自: 中国浙江嘉兴
两个
5 m3 y# e  C& lM17-1.00  大径:16.888-17.000 中径:16.275-16.350  小径Max:15.917; y+ m5 J6 o& J, s
M17-1.50         16.850-17.000         15.936-16.026              15.376

评分

参与人数 1三维币 +3 收起 理由
plc + 3 应助

查看全部评分

发表于 2007-9-27 07:57:59 | 显示全部楼层 来自: 中国天津
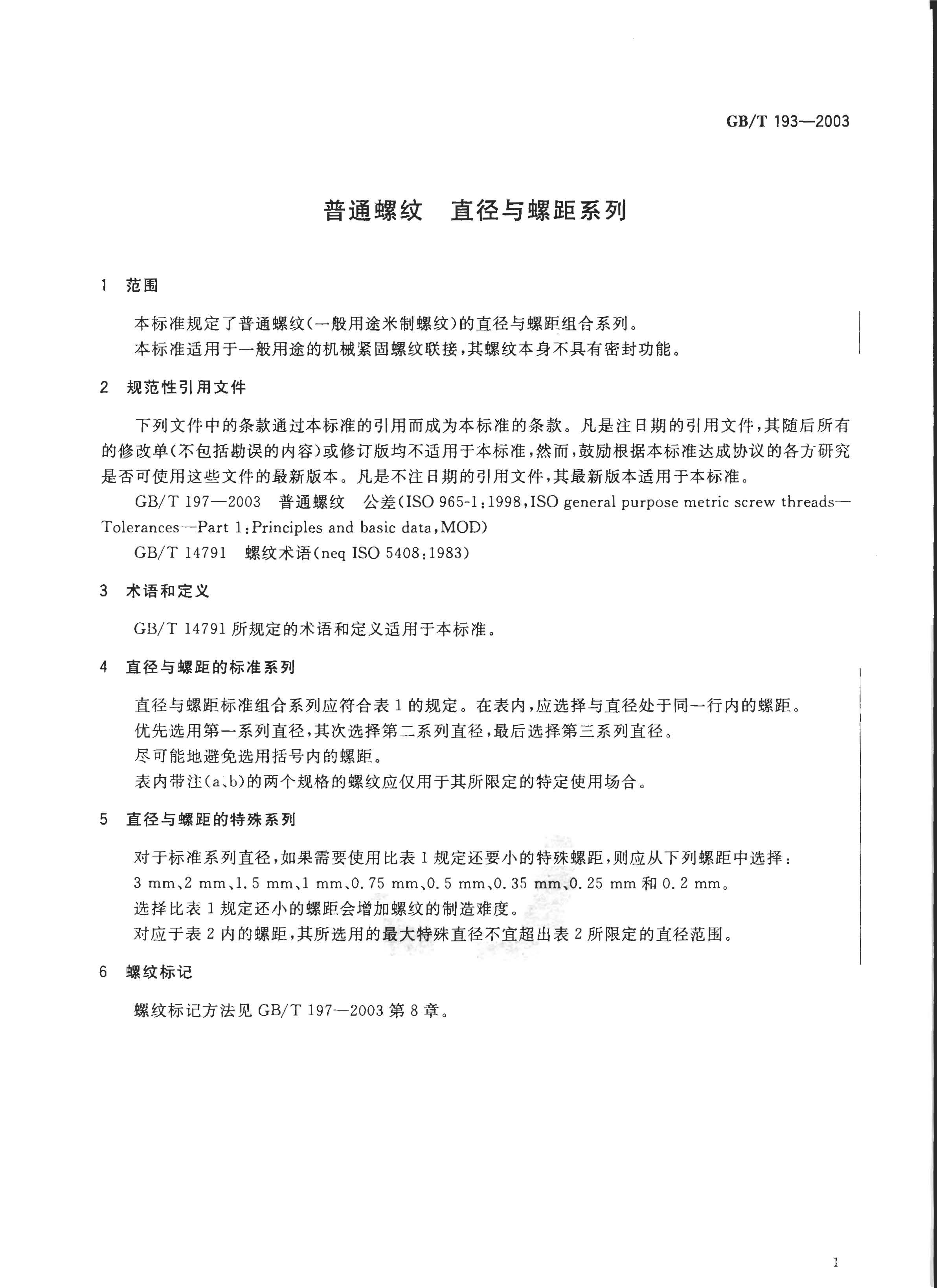
根据国标GB/T 193-2003 普通螺纹 直径与螺距系列的规定,M17属于最后选择的第三直径系列,在国标中对M17的粗牙螺距没有规定,细牙螺距可选择1.5和1。/ }( {' @  {, O: l' g! z
送上相关标准,供楼主参考。
GBT_193-2003____普通螺纹_直径与螺距系列 3.jpg
GBT_193-2003____普通螺纹_直径与螺距系列 4.jpg

评分

参与人数 1三维币 +3 收起 理由
zyxwq + 3 应助

查看全部评分

发表于 2007-9-27 10:46:52 | 显示全部楼层 来自: 中国山西太原
第3系列的M17的标准螺距应该是2.5mm,细牙应是1.5mm。
发表于 2007-9-27 11:03:49 | 显示全部楼层 来自: 中国安徽芜湖
螺纹中分有粗细之分,粗牙螺距不表示出来、细牙一般情况应该表示出来。楼主不知道螺距是多少一定是粗牙也就是1.5
 楼主| 发表于 2007-10-3 15:37:54 | 显示全部楼层 来自: 中国浙江温州
谢谢各位的了,问题已经解决,
发表回复
您需要登录后才可以回帖 登录 | 注册

本版积分规则


Licensed Copyright © 2016-2020 http://www.3dportal.cn/ All Rights Reserved 京 ICP备13008828号

小黑屋|手机版|Archiver|三维网 ( 京ICP备2023026364号-1 )

快速回复 返回顶部 返回列表