QQ登录

只需一步,快速开始

登录 | 注册 | 找回密码

三维网

 找回密码
 注册

QQ登录

只需一步,快速开始

展开

通知     

查看: 5472|回复: 4
收起左侧

[已解决] 喷砂标准的Sa2 1/2解释

[复制链接]
发表于 2007-8-14 10:01:00 | 显示全部楼层 |阅读模式 来自: 中国北京

马上注册,结识高手,享用更多资源,轻松玩转三维网社区。

您需要 登录 才可以下载或查看,没有帐号?注册

x
喷砂标准的Sa2 1/2解释。. i5 A' ~  H) ^! G6 S9 e4 y2 k' d
请大家讲一下后面的数字有粗糙度的意思吗?: P" z3 P$ u2 ~9 T
我认为不是。只表示材料表面的清洁度。
. r; J" Z: v9 |  ]7 }但有人认为是。
发表于 2007-8-14 10:10:59 | 显示全部楼层 来自: 中国山东德州
Sa2.5中的2.5只是一个等级
* {6 C. Q) @( x2 U: I) }3 e& F& |看看附件!
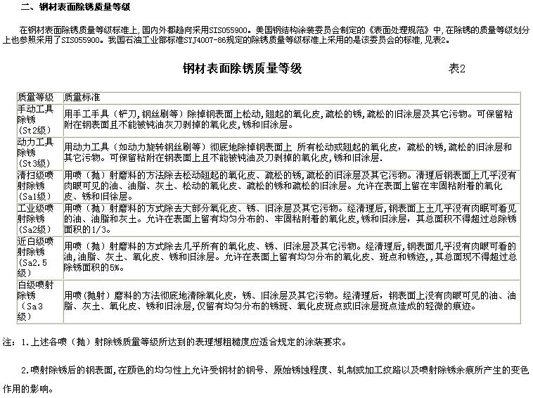
钢材表面除锈质量等级.jpg

评分

参与人数 1三维币 +5 收起 理由
zyxwq + 5 应助

查看全部评分

发表于 2007-8-14 10:43:15 | 显示全部楼层 来自: 中国上海
可以参照国家标准:8 O7 T8 k$ G( U+ N9 d( e9 c+ _

3 H2 R' e0 b& ]  o" C0 a, T% e6 jGB/T 8923-1988 涂装前钢材表面锈蚀等级和除锈等级 2 q* w4 o$ r2 l7 D2 e# A, H
1 \+ }1 m$ `5 S2 K5 d$ Z) Z
http://www.3dportal.cn/discuz/vi ... &highlight=8923

评分

参与人数 1三维币 +3 收起 理由
wuling + 3 应助

查看全部评分

发表于 2007-8-14 11:08:53 | 显示全部楼层 来自: 中国北京
blasted acc. to ISO 8501-1, cleanliness scale Sa 2½./ ]3 J, h5 j" H; l
: l0 q5 b4 k! N0 J6 o
ISO 8501-1:1994 " w  w8 M  g  E; m+ G/ S
涂料和有关产品使用前钢衬底的制备.表面清洁度的视觉评价./ h. R' f6 ]+ ?
http://www.3dportal.cn/discuz/viewthread.php?tid=309855&highlight=8501
. Z) o* ?( q# h1 Z+ X) Q% A0 G4 w: I1 b5 M, t5 z  E
最新版的;
$ c/ P5 `# _/ G% @ISO 8501-1:2007 Preparation of steel substrates before application of paints and related products -- Visual assessment of surface cleanliness -- Part 1: Rust grades and preparation grades of uncoated steel substrates and of steel substrates after overall removal of previous coatings
  v# y) t: d4 |http://www.3dportal.cn/discuz/viewthread.php?tid=336910&highlight=8501
123.jpg

评分

参与人数 1三维币 +3 收起 理由
zyxwq + 3 应助

查看全部评分

发表于 2009-5-15 14:18:37 | 显示全部楼层 来自: 中国天津
急需,来一份
发表回复
您需要登录后才可以回帖 登录 | 注册

本版积分规则


Licensed Copyright © 2016-2020 http://www.3dportal.cn/ All Rights Reserved 京 ICP备13008828号

小黑屋|手机版|Archiver|三维网 ( 京ICP备2023026364号-1 )

快速回复 返回顶部 返回列表