QQ登录

只需一步,快速开始

登录 | 注册 | 找回密码

三维网

 找回密码
 注册

QQ登录

只需一步,快速开始

展开

通知     

全站
7天前
查看: 3323|回复: 11
收起左侧

[已解决] 无芯磨和外圆磨的区别???

[复制链接]
发表于 2007-5-16 08:29:12 | 显示全部楼层 |阅读模式 来自: 中国江苏苏州

马上注册,结识高手,享用更多资源,轻松玩转三维网社区。

您需要 登录 才可以下载或查看,没有帐号?注册

x
无芯磨和外圆磨的区别???9 X" K% t$ K! i  V
1 \; K6 m7 U, l9 d' p4 j: p, H5 D
[ 本帖最后由 渔樵 于 2007-5-24 09:04 编辑 ]
发表于 2007-5-16 08:45:16 | 显示全部楼层 来自: 中国广东江门
无心磨一般磨圆柱型工件,他是靠两砂轮的摩擦力带动工件转动而对表面进行加工,加工精度可以达到一个C,而外圆磨是靠电机带动工件转动和砂轮转动来达到加工的目的,(个人感觉有点类似车床机构)。两者精度不分 上下。

评分

参与人数 1三维币 +3 收起 理由
渔樵 + 3 应助

查看全部评分

 楼主| 发表于 2007-5-16 08:56:28 | 显示全部楼层 来自: 中国江苏苏州
原帖由 gui8101 于 2007-5-16 08:45 发表 http://www.3dportal.cn/discuz/images/common/back.gif0 Z. _6 _* r4 q1 l# b/ b; k
无心磨一般磨圆柱型工件,他是靠两砂轮的摩擦力带动工件转动而对表面进行加工,加工精度可以达到一个C,而外圆磨是靠电机带动工件转动和砂轮转动来达到加工的目的,(个人感觉有点类似车床机构)。两者精度不分 ...

) @& w; s* ?+ r9 k8 b, {
: t% `. ~  v' D7 T5 s9 E6 A
# g7 U7 ?+ O  s+ }' K$ w. q可不可以这么说,外圆磨要夹位/无心磨不要夹位.
发表于 2007-5-16 09:01:46 | 显示全部楼层 来自: 中国山东临沂
原帖由 gui8101 于 2007-5-16 08:45 发表 http://www.3dportal.cn/discuz/images/common/back.gif
3 [" S5 R9 }3 z" V无心磨一般磨圆柱型工件,他是靠两砂轮的摩擦力带动工件转动而对表面进行加工,加工精度可以达到一个C,而外圆磨是靠电机带动工件转动和砂轮转动来达到加工的目的,(个人感觉有点类似车床机构)。两者精度不分 ...
: U3 N, c$ D5 D7 z% h2 i2 n$ k
   / s( }* m& w) x+ D) ]3 N
- B/ u1 S1 w- n
再者,无心磨还需要一个导轮而外圆磨则不需要。
发表于 2007-5-16 09:24:58 | 显示全部楼层 来自: 中国上海
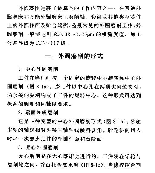
是无心磨,不是无芯磨。区别之一还有无心磨是在无心磨床上进行的,普通外圆磨是在外圆磨床或万能上进行的。贴上某本磨工手册上的几页给你参考一下吧。
% c( n  ~: Z0 f, y, r& A
& l# r, ]; n+ \/ v( t[ 本帖最后由 lhf999 于 2007-5-16 09:27 编辑 ]
无心磨1.JPG
无心磨2.JPG
无心磨3.JPG
无心磨4.JPG

评分

参与人数 1三维币 +3 收起 理由
asdolmlm + 3 应助

查看全部评分

发表于 2007-5-16 09:41:40 | 显示全部楼层 来自: 中国浙江宁波
我认为这个问题应该这样问.
8 P1 ]  _/ h2 c' P1 a9 b- w1 O2 V无心磨和外圆磨加工工件的的同轴度,圆柱度各有什么优缺点?
发表于 2007-5-16 09:47:17 | 显示全部楼层 来自: 中国上海
原帖由 zyxwq 于 2007-5-16 09:41 发表 http://www.3dportal.cn/discuz/images/common/back.gif
0 ]: D& x  [0 k( U" b+ I8 `我认为这个问题应该这样问.
) L6 d' D* i) x6 ~: P1 I0 u- l* R无心磨和外圆磨加工工件的的同轴度,圆柱度各有什么优缺点?

  {7 n3 ~) ~* e1 A
. w* v6 m  h6 Q* J2 O???
) S; `' D9 z5 p: F" I你的问题有高度和深度了,也许楼主不是搞机械的,没见过无心磨呢。
发表于 2007-5-17 08:42:06 | 显示全部楼层 来自: 中国吉林长春
我个人认为无心磨磨削圆柱度好些,外圆磨磨削同轴度好些。当然了也不绝对,也要根据零件的形状决定。我们单位用的无心磨多一些,全是自动化的、流水线的、效率高!
发表于 2007-5-17 23:54:49 | 显示全部楼层 来自: 中国四川成都
无心磨只能说是磨削效率比较高,但从圆柱度来说不敢苟同,无心磨磨出来的工件成三棱形
发表于 2007-5-18 23:45:11 | 显示全部楼层 来自: 中国广东深圳
这个问题我想很多同胞们有点搞不太清楚., D6 I8 S1 k9 M* n6 m6 t
& _, Q' M2 v$ |8 W# }9 j" y  m
无心磨床主要功能在于他的加工效率非常的高,不是一般高喽!而且他的加工工件的精密度很高(就比如说我们工厂生产的无心磨床,磨sus303,直径8,长度20,它可以加工出真圆度到0.415um面糙度Ra0.08um),, |4 m% D% l- D- x2 n% K7 h

1 @8 u1 N/ ?# b' g  F4 o' Z那它和外面磨床的主要区别在于,无心磨床能做到的只是"依产品工件本身的<<中心>>来磨削它的外圆,加工到产品所要求的精度.(前提:300长以内的工件无心磨床可以以另一种方式可以做到同心度, 但它机床本身的加工效率很高,分/米来计算).. x1 T% [( G$ S% A
3 n7 ^$ C! W9 [4 F. E5 |
而外圆磨床不一样.它可以不依靠产品本身的"中心"来加工产品,只要是用外圆磨床加工出来的产品,它一定可以加工到磨床设备本身精度做出来.同心度都可以做一1um以内.不过这个也要外在因素的支持.
' ~4 A8 w- R9 I. B5 T9 R9 a
  M: v  d( D. m; {9 I$ \' E总的来说:外圆磨床不需要产品本身的同心度,但做出来的产品"同心度"很好,不好的就是,他的加工效率很低.
  K! E, M) f) U: _+ V               无心磨床超过磨轮的面度不能做到产品"同心度"(前提:300长以内的工件无心磨床可以以别一种方式可以做到同心度)但是它机床本身的加工效率很高(分/米).0 J9 ]7 b; _6 S) Q* ]* `- j

! m( t# H$ A& b1 U% ^3 h/ p无心磨床依靠产品的"本身"结构来加工外圆.$ \/ \3 B9 t7 Q/ d5 m
外圆磨床依靠产品的"中心"结构来加工外圆.# V; u* {: H7 t' ]
* P$ Y0 M, D7 e) A* ~
[ 本帖最后由 asdolmlm 于 2007-5-19 17:06 编辑 ]

评分

参与人数 1三维币 +3 收起 理由
渔樵 + 3 详细的解释

查看全部评分

发表于 2007-5-22 09:45:49 | 显示全部楼层 来自: 中国浙江杭州
无心磨不用中心孔,速度快,尺寸统一
 楼主| 发表于 2007-5-22 14:48:35 | 显示全部楼层 来自: 中国江苏苏州
偶是新手,谢谢各位啦
发表回复
您需要登录后才可以回帖 登录 | 注册

本版积分规则


Licensed Copyright © 2016-2020 http://www.3dportal.cn/ All Rights Reserved 京 ICP备13008828号

小黑屋|手机版|Archiver|三维网 ( 京ICP备2023026364号-1 )

快速回复 返回顶部 返回列表