QQ登录

只需一步,快速开始

登录 | 注册 | 找回密码

三维网

 找回密码
 注册

QQ登录

只需一步,快速开始

展开

通知     

全站
6天前
查看: 1768|回复: 3
收起左侧

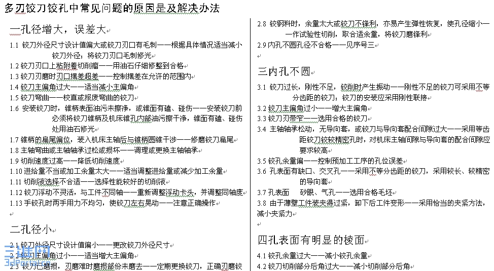
[分享] 多刃铰刀铰孔时常见问题

 关闭 [复制链接]
发表于 2006-10-29 19:53:16 | 显示全部楼层 |阅读模式 来自: 中国河北石家庄

马上注册,结识高手,享用更多资源,轻松玩转三维网社区。

您需要 登录 才可以下载或查看,没有帐号?注册

x
有多刃铰刀铰孔时常见问题及解决方法与大家共享.

多刃铰刀铰孔中常见问题的原因是及解决办法.rar

6.47 KB, 阅读权限: 10, 下载次数: 25

评分

参与人数 1三维币 +3 收起 理由
sxw68 + 3 好资料

查看全部评分

发表于 2006-10-30 09:54:00 | 显示全部楼层 来自: 中国北京
看不到,收藏一下/ _% ]+ A' f, b
以后在下再把# D0 z* g7 J, M5 b2 Z6 D
谢谢楼主
发表于 2006-10-30 14:45:49 | 显示全部楼层 来自: 中国北京
感谢楼主实用技术,好资料!
! n7 K! S: O3 _; c8 m$ s
6 z, Q$ A% u0 p- _1 w  ^[ 本帖最后由 userkypdy 于 2006-10-30 14:47 编辑 ]
1.JPG
发表于 2006-12-29 06:30:48 | 显示全部楼层 来自: 中国河北廊坊
发表回复
您需要登录后才可以回帖 登录 | 注册

本版积分规则


Licensed Copyright © 2016-2020 http://www.3dportal.cn/ All Rights Reserved 京 ICP备13008828号

小黑屋|手机版|Archiver|三维网 ( 京ICP备2023026364号-1 )

快速回复 返回顶部 返回列表