QQ登录

只需一步,快速开始

登录 | 注册 | 找回密码

三维网

 找回密码
 注册

QQ登录

只需一步,快速开始

展开

通知     

全站
8天前
查看: 961|回复: 1
收起左侧

[讨论] 导向杆为什么有的用润滑油有的用润滑脂?

[复制链接]
发表于 2013-11-18 20:09:30 | 显示全部楼层 |阅读模式 来自: 中国山东威海

马上注册,结识高手,享用更多资源,轻松玩转三维网社区。

您需要 登录 才可以下载或查看,没有帐号?注册

x
各位网友:最近有些疑惑看过很多不同厂家的设备,为什么有的设备的油缸的导向杆用的是润滑油,而有的设备用的却是润滑脂?  Q/ }9 C; q, N* K8 h: p5 u6 s
德国KW公司好像用的是液压油,而HWS公司用的却是润滑脂;南京贝奇尔有的设备用的是润滑油,而有的设备用的却是润滑脂?4 x! A: H( }) w; V2 J- e
请大侠们说说原因。我总觉得润滑油要好于润滑脂。
发表于 2013-11-19 08:17:47 | 显示全部楼层 来自: 中国浙江杭州
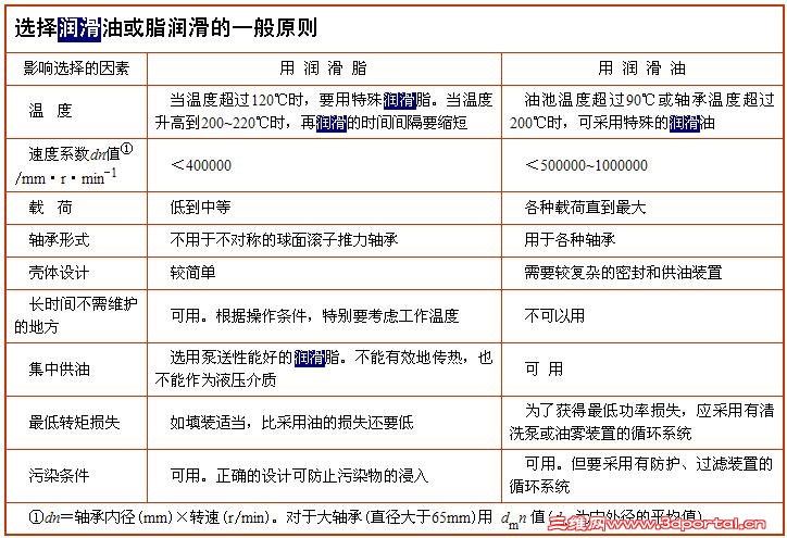
机械设计手册上面有选择的标准。& B% W! x4 P! v
33.jpg
发表回复
您需要登录后才可以回帖 登录 | 注册

本版积分规则


Licensed Copyright © 2016-2020 http://www.3dportal.cn/ All Rights Reserved 京 ICP备13008828号

小黑屋|手机版|Archiver|三维网 ( 京ICP备2023026364号-1 )

快速回复 返回顶部 返回列表