QQ登录

只需一步,快速开始

登录 | 注册 | 找回密码

三维网

 找回密码
 注册

QQ登录

只需一步,快速开始

展开

通知     

查看: 991|回复: 1
收起左侧

[求助] 真空表安装位置

[复制链接]
发表于 2013-10-10 08:29:12 | 显示全部楼层 |阅读模式 来自: 中国吉林长春

马上注册,结识高手,享用更多资源,轻松玩转三维网社区。

您需要 登录 才可以下载或查看,没有帐号?注册

x
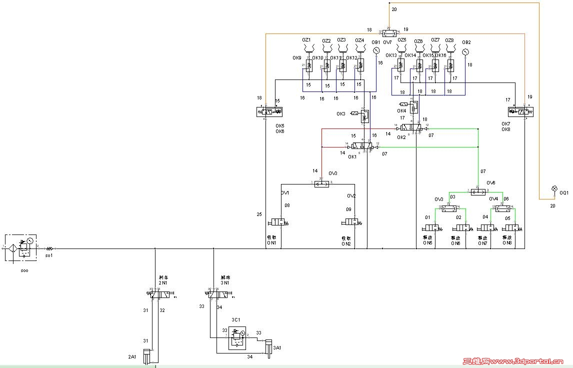
刚学气动,想问下大家,这张气路图的真空表(负压表)安装位置是否正确。
1 o" Z0 H) D% i
图片1.jpg
 楼主| 发表于 2013-10-10 08:30:10 | 显示全部楼层 来自: 中国吉林长春
图中真空表的位置为“OB1”“OB2”
发表回复
您需要登录后才可以回帖 登录 | 注册

本版积分规则


Licensed Copyright © 2016-2020 http://www.3dportal.cn/ All Rights Reserved 京 ICP备13008828号

小黑屋|手机版|Archiver|三维网 ( 京ICP备2023026364号-1 )

快速回复 返回顶部 返回列表