QQ登录

只需一步,快速开始

登录 | 注册 | 找回密码

三维网

 找回密码
 注册

QQ登录

只需一步,快速开始

展开

通知     

全站
8天前
查看: 2725|回复: 0
收起左侧

[原创] 激光/精细等离子切割机设备安全技术操作规程

[复制链接]
发表于 2006-8-22 17:48:23 | 显示全部楼层 |阅读模式 来自: 中国上海

马上注册,结识高手,享用更多资源,轻松玩转三维网社区。

您需要 登录 才可以下载或查看,没有帐号?注册

x
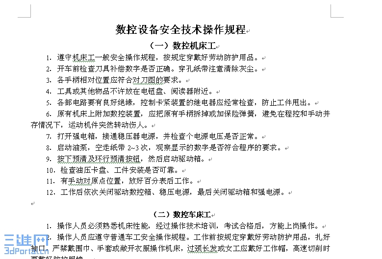
共十四个操作规程,其中有柔性焊接线的操作规程,及上述设备的操作规程,其他的是数控设备的操作规程,大家可以参考一下.
$ N; h; {% w+ w& W( ^: t- D2 r" I" D, w0 N& ?
[ 本帖最后由 userkypdy 于 2006-10-16 13:37 编辑 ]
91.JPG

数控设备安全技术操作规程.rar

14.56 KB, 下载次数: 43

评分

参与人数 1三维币 +3 收起 理由
userkypdy + 3 安全第一

查看全部评分

发表回复
您需要登录后才可以回帖 登录 | 注册

本版积分规则


Licensed Copyright © 2016-2020 http://www.3dportal.cn/ All Rights Reserved 京 ICP备13008828号

小黑屋|手机版|Archiver|三维网 ( 京ICP备2023026364号-1 )

快速回复 返回顶部 返回列表