QQ登录

只需一步,快速开始

登录 | 注册 | 找回密码

三维网

 找回密码
 注册

QQ登录

只需一步,快速开始

展开

通知     

查看: 7742|回复: 12
收起左侧

[求助] 曲面上拉伸凸台,“在曲面上投影草图失败……”

[复制链接]
发表于 2013-6-1 14:09:03 | 显示全部楼层 |阅读模式 来自: 中国山西太原

马上注册,结识高手,享用更多资源,轻松玩转三维网社区。

您需要 登录 才可以下载或查看,没有帐号?注册

x
本帖最后由 与爱流浪 于 2013-6-1 14:13 编辑 ; \3 {# i6 S5 ?
; v1 X! R) P  w" Q* `2 c
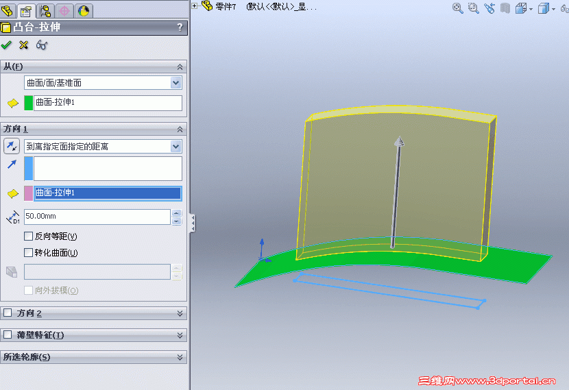
QQ截图20130601140544.png 6 a, }7 s: m. g" h! t1 I
无法拉伸,提示为“在曲面上投影草图失败,请检查草图完全位于曲面/面/基准面之内,并且只投影到一个面上”$ n! U$ x% e; T# t' n" N
而且少了“合并结果”选项,这个应该怎么修正啊?谢谢
8 C) Y8 [2 a' ~- O- C  L 零件4.rar (34.72 KB, 下载次数: 15)
发表于 2013-6-1 14:20:37 | 显示全部楼层 来自: 中国浙江杭州
本帖最后由 22553711 于 2013-6-1 14:30 编辑
" `$ O2 y  d7 j: I: J/ G+ P* d, V0 ], n- n5 Z9 V4 o5 F
从楼主贴图看,草图轮廓已超出所选曲面轮廓,这样的话该曲面就不能作为拉伸起始面。4 m4 A! J* X5 Z2 a6 s2 U- w7 n
1.gif
 楼主| 发表于 2013-6-1 15:50:22 | 显示全部楼层 来自: 中国山西太原
本帖最后由 与爱流浪 于 2013-6-1 15:58 编辑
& l5 N9 u# i6 S: a5 o& f
22553711 发表于 2013-6-1 14:20 static/image/common/back.gif/ b7 S) ~3 w/ Q# t$ ^
从楼主贴图看,草图轮廓已超出所选曲面轮廓,这样的话该曲面就不能作为拉伸起始面。

9 v: q3 Q" l4 r. e# ?! i  x8 }3 l刚刚好对齐的……, `' Q! k3 k2 ?/ r
我试了下把草图改的小一点还是不行啊
& Q* m3 D( d( Z! B1 W' u1 F曲面中间有一段是直的  不是平滑的7 D9 K( }1 d3 K

4 n9 s0 }, I& W3 S- I
发表于 2013-6-1 16:13:18 | 显示全部楼层 来自: 中国浙江嘉兴
与爱流浪 发表于 2013-6-1 15:50 static/image/common/back.gif
$ w) j5 ^- K3 G刚刚好对齐的……
0 g$ P3 |7 b6 a9 v8 h# |8 [" c我试了下把草图改的小一点还是不行啊1 M' h) o7 i0 d" _
曲面中间有一段是直的  不是平滑的
* d5 _% w7 h# m/ l# O3 [5 M! Z/ D0 V
所以,就是必須是完整的曲線才可以的.
* f& \* i/ W5 e* B/ l, J

评分

参与人数 1三维币 +3 收起 理由
阿帕奇 + 3

查看全部评分

发表于 2013-6-1 16:24:42 | 显示全部楼层 来自: 中国广东云浮
这个缺陷很不好啊,非常的不方便,我试了如果拉伸图形在2个曲面之间,即使缝合了曲面也是不行。
 楼主| 发表于 2013-6-1 16:32:31 | 显示全部楼层 来自: 中国山西太原
oypopen 发表于 2013-6-1 16:24 static/image/common/back.gif* h3 f) r! y8 f/ E6 b9 E
这个缺陷很不好啊,非常的不方便,我试了如果拉伸图形在2个曲面之间,即使缝合了曲面也是不行。

4 G8 q8 \* x3 f( v. x8 m用裁剪曲面 然后再拉伸什么的好像能实现 就是麻烦了点
- @; r2 l8 w; i" \& ^不知道钣金焊件里是不是有更方便的操作……
发表于 2013-6-1 17:04:02 来自手机 | 显示全部楼层 来自: 中国河南信阳
曲面必须是缝合后的,且草图轮廓不能超出曲面边界,自己慢慢摸索吧,其实很简单,要会做面,实体就很简单了

评分

参与人数 1三维币 +3 收起 理由
阿帕奇 + 3

查看全部评分

发表于 2013-6-1 17:22:21 | 显示全部楼层 来自: 中国浙江杭州
SW小手。 发表于 2013-6-1 17:04 static/image/common/back.gif
1 h( L( r6 d) _3 P: }4 V曲面必须是缝合后的,且草图轮廓不能超出曲面边界,自己慢慢摸索吧,其实很简单,要会做面,实体就很简单了
4 k1 n4 k# D$ d6 C+ z' e$ ?0 V
这个曲面缝合好难啊
发表于 2013-6-1 17:53:38 | 显示全部楼层 来自: 中国浙江杭州
SW小手。 发表于 2013-6-1 17:04 static/image/common/back.gif; l2 R2 v! P. V
曲面必须是缝合后的,且草图轮廓不能超出曲面边界,自己慢慢摸索吧,其实很简单,要会做面,实体就很简单了

- `* J! x. A' C) l5 O不知您试过没有,缝合后真的能拉吗?
发表于 2013-6-1 20:28:15 | 显示全部楼层 来自: 中国湖北黄石
22553711 发表于 2013-6-1 17:53 static/image/common/back.gif
: q$ [' S) o5 E# i& Q不知您试过没有,缝合后真的能拉吗?
8 Y0 r0 P  w, l3 d  Y
手机上网看到的,题目没太看清,我以为是拉伸到面。不好意思
发表于 2013-6-2 13:50:22 | 显示全部楼层 来自: 中国山东潍坊
本帖最后由 ffda 于 2013-6-2 14:03 编辑 8 l9 D4 z3 d1 N: o
% X+ T) e8 g. G8 X) ^9 s5 v% E! M
做为基准面的面/曲面应该是单元素形成的面,把你的两段圆弧和一段直线套合为样条曲线即可:0 t3 A" p+ O8 G- C7 Y' E
49.jpg : v  M. ~, _- x' e8 E

9 F" f4 R9 p3 @( D

评分

参与人数 1三维币 +3 收起 理由
阿帕奇 + 3

查看全部评分

 楼主| 发表于 2013-6-18 08:44:41 | 显示全部楼层 来自: 中国山西太原
ffda 发表于 2013-6-2 13:50 static/image/common/back.gif# x% {5 C1 v* M4 D) [( [+ Q
做为基准面的面/曲面应该是单元素形成的面,把你的两段圆弧和一段直线套合为样条曲线即可:
6 x4 l% ^* M. }* Q. P
看起来这个方法应该可行 找个时间试试
 楼主| 发表于 2013-6-20 15:23:30 | 显示全部楼层 来自: 中国山西太原
ffda 发表于 2013-6-2 13:50 static/image/common/back.gif
* A0 l6 \/ b# O) I: ^0 w做为基准面的面/曲面应该是单元素形成的面,把你的两段圆弧和一段直线套合为样条曲线即可:
# n, K6 F- h+ n: I2 Q3 H
今天抽空试了下 确实可行 非常感谢
发表回复
您需要登录后才可以回帖 登录 | 注册

本版积分规则


Licensed Copyright © 2016-2020 http://www.3dportal.cn/ All Rights Reserved 京 ICP备13008828号

小黑屋|手机版|Archiver|三维网 ( 京ICP备2023026364号-1 )

快速回复 返回顶部 返回列表