QQ登录

只需一步,快速开始

登录 | 注册 | 找回密码

三维网

 找回密码
 注册

QQ登录

只需一步,快速开始

展开

通知     

查看: 1189|回复: 6
收起左侧

[求助] 急救急救,零件图怎么看不到了!

[复制链接]
发表于 2013-5-23 08:55:39 | 显示全部楼层 |阅读模式 来自: 中国湖北武汉

马上注册,结识高手,享用更多资源,轻松玩转三维网社区。

您需要 登录 才可以下载或查看,没有帐号?注册

x
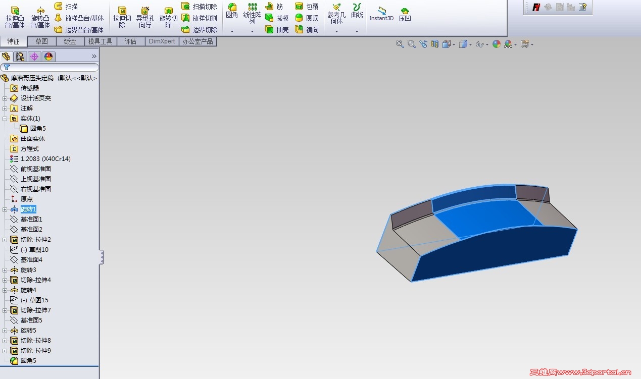
开始的时候图纸画的好好地,怎么突然就变成这样了。我也没有压缩呀。# R2 x- k. I1 Q5 r; R. J7 \
谁帮我看看呀,现在是什么都看不了,可以修改,但是和别的相对位置都看不了。* W0 Z" R% ^! }$ T
捕获.PNG
) [8 y5 q+ p; e* v# C* K3 }
4 W/ P' F* s  u这是源文件,哪位大侠帮我看一下。+ j8 I4 K3 O2 |% Y: V
零件1.zip (326.98 KB, 下载次数: 10)
发表于 2013-5-23 09:01:38 | 显示全部楼层 来自: 中国广东清远
试试: 你随便选中一个特征 点一下 显示
 楼主| 发表于 2013-5-23 09:03:37 | 显示全部楼层 来自: 中国湖北武汉
可以了,谢谢,谢谢。我这个问题困扰我好久了。几次还重新画的图。
发表于 2013-5-23 09:28:40 | 显示全部楼层 来自: 中国广东揭阳
最好在选项里面设置一下,下次就不会找不到实体了
9 N# a+ U0 [: x. r( l' I TM截图20130523092551.jpg
发表于 2013-5-23 12:34:25 | 显示全部楼层 来自: 中国浙江杭州
学习中,每天学一点,一年就是365点
发表于 2013-5-25 10:24:47 | 显示全部楼层 来自: 中国天津
我的SW也是如此,只有点击某个特征时候才显示。不点击任何特征什么都看不到。无隐藏、无压缩、选项菜单里全设置显示了。求解& `$ O% H' k, f5 V' _2 V4 p

不点解任何特征

不点解任何特征

点击某一个特征

点击某一个特征
发表于 2013-5-25 10:25:48 | 显示全部楼层 来自: 中国天津
谁解答出来,送blank插件
发表回复
您需要登录后才可以回帖 登录 | 注册

本版积分规则


Licensed Copyright © 2016-2020 http://www.3dportal.cn/ All Rights Reserved 京 ICP备13008828号

小黑屋|手机版|Archiver|三维网 ( 京ICP备2023026364号-1 )

快速回复 返回顶部 返回列表