QQ登录

只需一步,快速开始

登录 | 注册 | 找回密码

三维网

 找回密码
 注册

QQ登录

只需一步,快速开始

展开

通知     

全站
7天前
查看: 2547|回复: 3
收起左侧

[分享] HL数字控制编程系统使用说明

[复制链接]
发表于 2006-7-12 05:39:42 | 显示全部楼层 |阅读模式 来自: 中国上海

马上注册,结识高手,享用更多资源,轻松玩转三维网社区。

您需要 登录 才可以下载或查看,没有帐号?注册

x
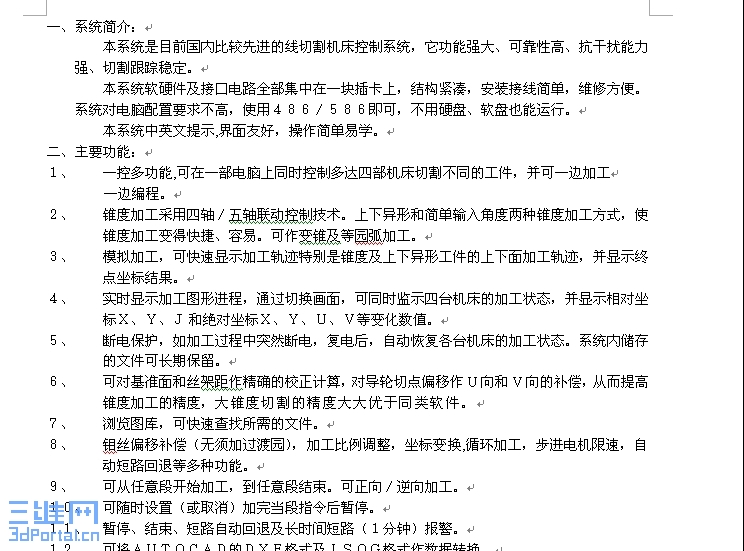
HL数字控制编程系统使用(158KB   2006- 7  -12)( S: ?: b% {5 ]1 T1 Q9 j7 Q

' ]# B2 X+ T; m/ G- I, u/ g5 _[ 本帖最后由 userkypdy 于 2006-10-16 15:12 编辑 ]
91.JPG

hl_guide.rar

27.2 KB, 下载次数: 82

发表于 2008-5-28 00:19:09 | 显示全部楼层 来自: 中国广东汕头
顶礼!至敬!哈哈哈哈
发表于 2008-9-6 18:09:00 | 显示全部楼层 来自: 中国广东佛山
谢谢,下载下来看看先
发表于 2008-9-22 17:36:29 | 显示全部楼层 来自: 中国湖南娄底
好东西!等有钱了再来下!
发表回复
您需要登录后才可以回帖 登录 | 注册

本版积分规则


Licensed Copyright © 2016-2020 http://www.3dportal.cn/ All Rights Reserved 京 ICP备13008828号

小黑屋|手机版|Archiver|三维网 ( 京ICP备2023026364号-1 )

快速回复 返回顶部 返回列表